Simplify your online presence. Elevate your brand.

Github Powcoder Cos10004 Computer Systems Assignment 2 Cos10004

Github Powcoder Cos10004 Computer Systems Assignment 2 Cos10004
Github Powcoder Cos10004 Computer Systems Assignment 2 Cos10004

Github Powcoder Cos10004 Computer Systems Assignment 2 Cos10004 Cos10004 computer 编程辅导, code help, wechat: powcoder, cs tutor, powcoder@163 powcoder cos10004 computer systems assignment 2. Finally, lines 86 88 represent ascii strings. these lines define the newline, space, and pause message strings used in the program. upon completing the assignment i realised that i had a major error which was not including the minutes of the stopwatch at all. i unfortunately only included the seconds which counted from 0 59.

Cos10004 Computer Systems Assignment 1 Computers Are Different
Cos10004 Computer Systems Assignment 1 Computers Are Different

Cos10004 Computer Systems Assignment 1 Computers Are Different Cos10004 computer systems assignment 2 overview this assignment requires knowledge of arm assembly programming with the armlite simulator and assumes you have covered all modules up to and including week 10. This is the video presentation of assignment 2. Assignment 2 overview this assignment requires knowledge of arm assembly programming with the armlite simulator and assumes you have covered all modules up to and including week 10. The document describes an assignment to program a mastermind game using arm assembly language. it outlines the stages of development, including functions for getting inputs, validating codes and colors, comparing codes, and tracking guesses.

Solution Assignment 1 Music Player Cos10004 Computer System Studypool
Solution Assignment 1 Music Player Cos10004 Computer System Studypool

Solution Assignment 1 Music Player Cos10004 Computer System Studypool Assignment 2 overview this assignment requires knowledge of arm assembly programming with the armlite simulator and assumes you have covered all modules up to and including week 10. The document describes an assignment to program a mastermind game using arm assembly language. it outlines the stages of development, including functions for getting inputs, validating codes and colors, comparing codes, and tracking guesses. Assignment 2 overview. this assignment requires knowledge of arm assembly programming with the armlite simulator and assumes you have covered all modules up to and including week 10. purpose: implement a simplified version of the board game mastermind in arm assembly for the armlite simulator. Objective: the aim of this assignment is to program a game called mastermind by using assembly language via armlite. stage 1: functions created in stage 1: input: this is used to read inputs that are string. Students will become familiar with the design, programming, operation, and design constraints of computing hardware. students who successfully complete this unit will be able to: a list of reading materials and or required textbooks will be available in the unit outline on canvas. Computer systems full exam notes including complex concepts. the notes are very comprehensive and include all content from all lectures.

Lab04 Cos10004 Studocu
Lab04 Cos10004 Studocu

Lab04 Cos10004 Studocu Assignment 2 overview. this assignment requires knowledge of arm assembly programming with the armlite simulator and assumes you have covered all modules up to and including week 10. purpose: implement a simplified version of the board game mastermind in arm assembly for the armlite simulator. Objective: the aim of this assignment is to program a game called mastermind by using assembly language via armlite. stage 1: functions created in stage 1: input: this is used to read inputs that are string. Students will become familiar with the design, programming, operation, and design constraints of computing hardware. students who successfully complete this unit will be able to: a list of reading materials and or required textbooks will be available in the unit outline on canvas. Computer systems full exam notes including complex concepts. the notes are very comprehensive and include all content from all lectures.

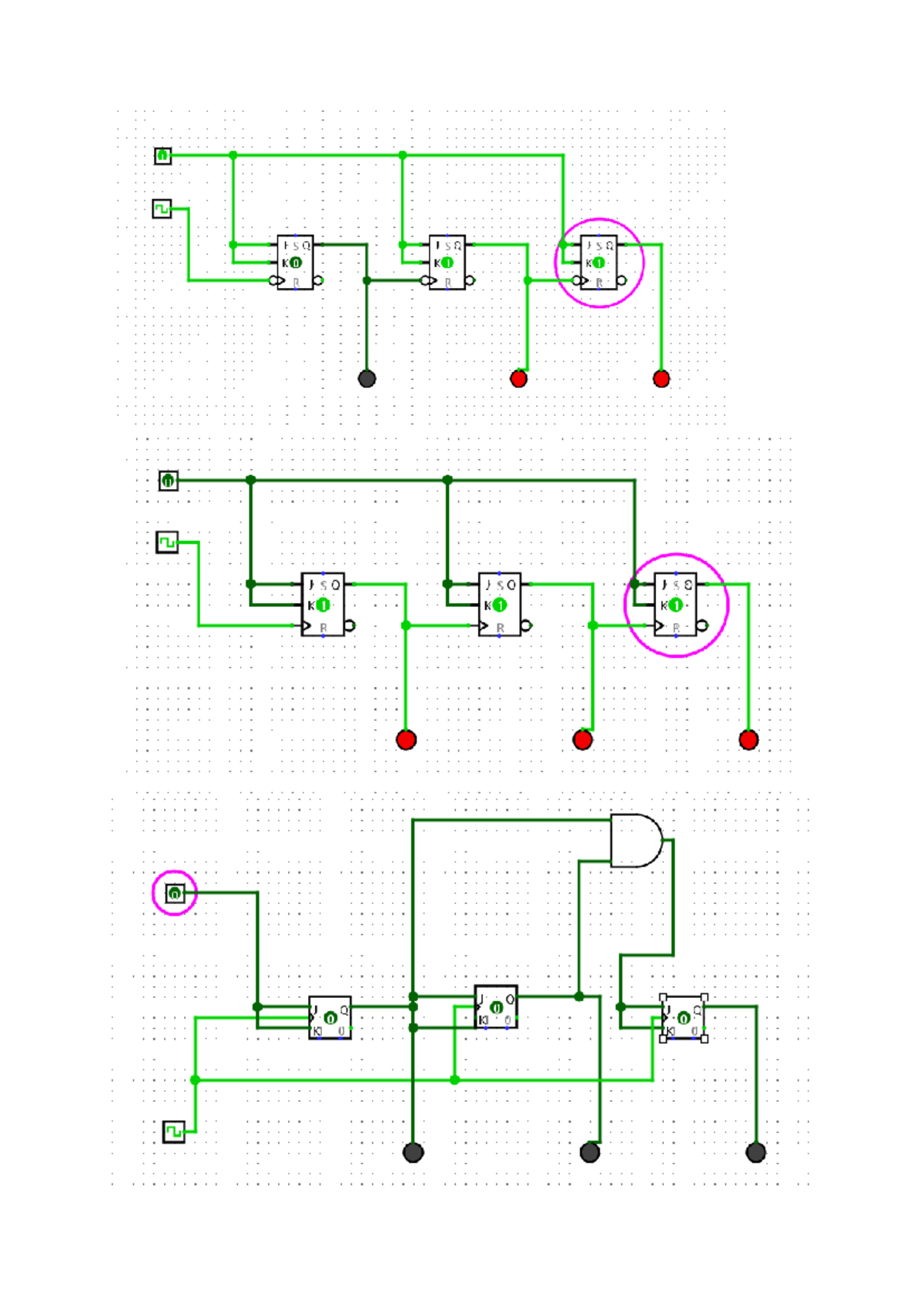
Lab 02 Final Answer Lab 2 Cos10004 Computer System When Rs Flip
Lab 02 Final Answer Lab 2 Cos10004 Computer System When Rs Flip

Lab 02 Final Answer Lab 2 Cos10004 Computer System When Rs Flip Students will become familiar with the design, programming, operation, and design constraints of computing hardware. students who successfully complete this unit will be able to: a list of reading materials and or required textbooks will be available in the unit outline on canvas. Computer systems full exam notes including complex concepts. the notes are very comprehensive and include all content from all lectures.

Comments are closed.