Simplify your online presence. Elevate your brand.

Github Heli712 Online Banking

Github Celikarslan Banking
Github Celikarslan Banking

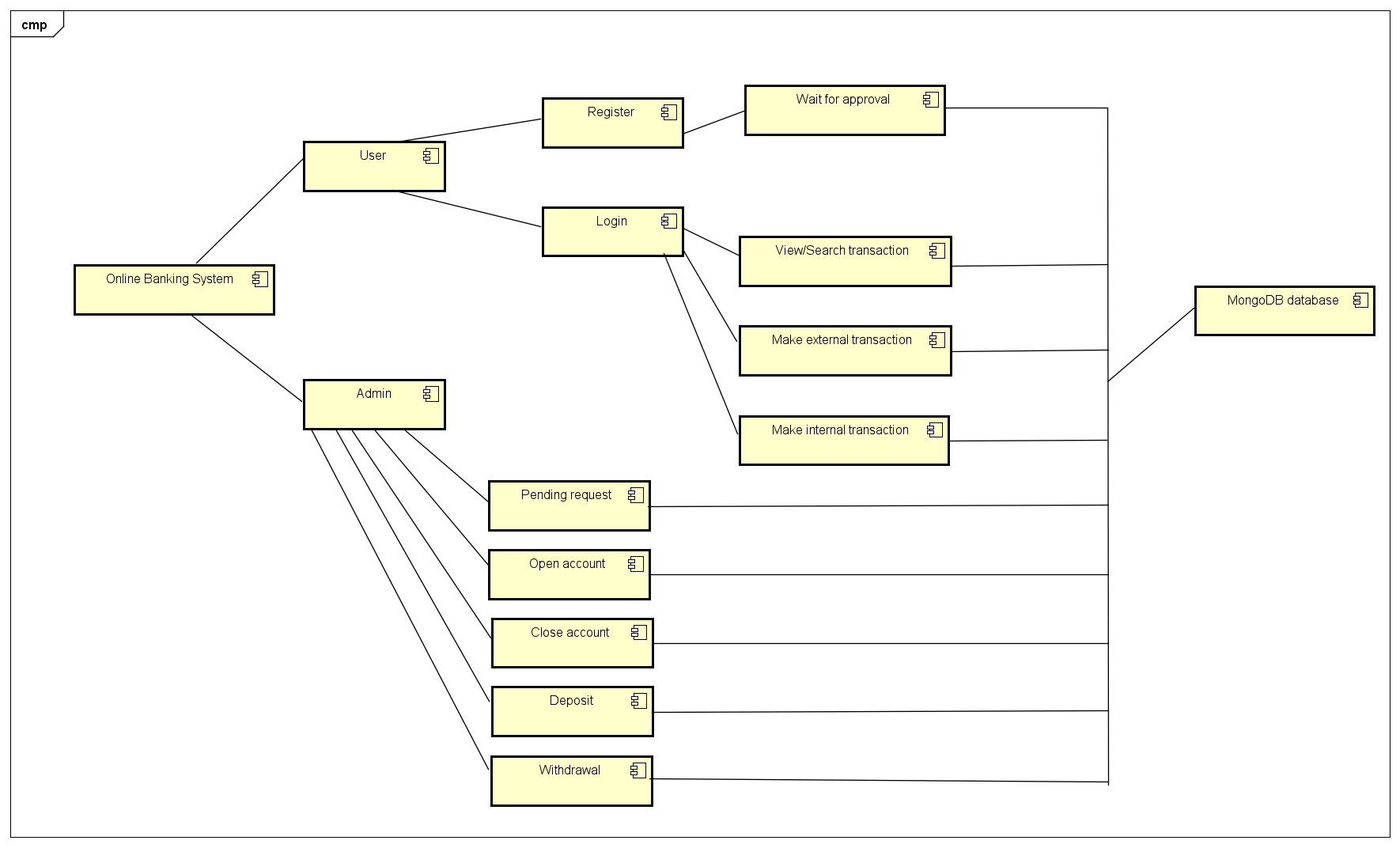
Github Celikarslan Banking Contribute to heli712 online banking development by creating an account on github. The goal is to implement a simple banking system with deposit, withdrawal, statement, user, and account management functionalities. the banking system includes the following features: deposit: allows users to deposit positive amounts into their bank accounts.

Github Saket404 Onlinebanking Online Banking Website For Database
Github Saket404 Onlinebanking Online Banking Website For Database

Github Saket404 Onlinebanking Online Banking Website For Database My technical proficiency, communication skills, and ability to learn make me a valuable contributor to the company. i am driven by putting in my best efforts at what i do and confident enough to make significant contributions to your team. Developed using java swing, this project provides a user friendly interface for managing various banking operations such as account management, transactions, and balance inquiries. Github is where people build software. more than 150 million people use github to discover, fork, and contribute to over 420 million projects. Contribute to heli712 online banking development by creating an account on github.

Github Heli712 Online Banking
Github Heli712 Online Banking

Github Heli712 Online Banking Github is where people build software. more than 150 million people use github to discover, fork, and contribute to over 420 million projects. Contribute to heli712 online banking development by creating an account on github. Contribute to heli712 online banking development by creating an account on github. Online banking app (a.k.a web self service app) which enables the end user to interact with their own data such as view transact on the loans they hold, add beneficiaries, check charges etc. data which is visible to the self service user is the subset of staff's can see. Digital bank is a sample application that was developed for exploratory purposes to examine development frameworks and techniques. the application is an example online digital banking application with integrations into other services. Work with a team to implement a fully functional bank application complete with transactions, users, and staff. used java's swing library to implement a front end gui, which communicates with a python flask rest api to store information and determine what to show on screen.

Github Heli712 Online Banking
Github Heli712 Online Banking

Github Heli712 Online Banking Contribute to heli712 online banking development by creating an account on github. Online banking app (a.k.a web self service app) which enables the end user to interact with their own data such as view transact on the loans they hold, add beneficiaries, check charges etc. data which is visible to the self service user is the subset of staff's can see. Digital bank is a sample application that was developed for exploratory purposes to examine development frameworks and techniques. the application is an example online digital banking application with integrations into other services. Work with a team to implement a fully functional bank application complete with transactions, users, and staff. used java's swing library to implement a front end gui, which communicates with a python flask rest api to store information and determine what to show on screen.

Comments are closed.