Simplify your online presence. Elevate your brand.

Flyback Converter Design Deep Dive

Flyback Converter Design Pdf Mosfet Field Effect Transistor
Flyback Converter Design Pdf Mosfet Field Effect Transistor

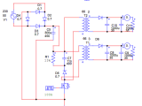
Flyback Converter Design Pdf Mosfet Field Effect Transistor Tech consultant zach peterson explores how to design a flyback converter. Flyback converters are made up of the same basic elements as most other switching converter topologies, but the differentiating element of a flyback converter is its coupled inductor, which isolates the converter’s input from its output (see figure 1).

Flyback Converter Design Pdf Transformer Diode
Flyback Converter Design Pdf Transformer Diode

Flyback Converter Design Pdf Transformer Diode For many low power and low current applications, though, the dcm flyback converter can provide a more compact and lower cost option. here is a step by step methodology to guide you through such a design. This article is the first of a series in which dr. ridley shows the steps involved in designing and building an offline flyback converter. the first part of the series presents the power supply architecture and schematic, including the control and bias circuits. It is common practice to design the converter in crm mode for the working condition desired for optimal operation. in this application note, the converter is designed to work in crm when the converter is fully loaded, and input voltage is at the lower end of its nominal range. Discover the benefits and considerations of flyback dc dc converters. learn about the design and calculation process for this cost effective and space saving solution.

Flyback Converter Design And Simulation Pdf Transformer Rectifier
Flyback Converter Design And Simulation Pdf Transformer Rectifier

Flyback Converter Design And Simulation Pdf Transformer Rectifier It is common practice to design the converter in crm mode for the working condition desired for optimal operation. in this application note, the converter is designed to work in crm when the converter is fully loaded, and input voltage is at the lower end of its nominal range. Discover the benefits and considerations of flyback dc dc converters. learn about the design and calculation process for this cost effective and space saving solution. Learn how the flyback converter works, its operating principle, key components such as the transformer, switch, and diode, and its applications in isolated power supplies, adapters, and low to medium power converters. The flyback converter's discontinuous energy transfer makes it inherently suitable for wide input voltage ranges, but it requires precise control of switching timing to maintain efficiency and avoid transformer saturation. There are many important design decisions and tradeoffs involved in designing a flyback converter. the following sections will go through each step in the design process for a simple flyback converter. It’s not my own document, but i’m uploading it here so others can benefit too — especially those who want a clear, practical understanding of how a flyback converter is designed and optimized.

Comments are closed.