Simplify your online presence. Elevate your brand.

Experiment 8 Embedded Systems Serial Interfacing

Module 3 Embedded Systems Sensors And Interfacing Actuators
Module 3 Embedded Systems Sensors And Interfacing Actuators

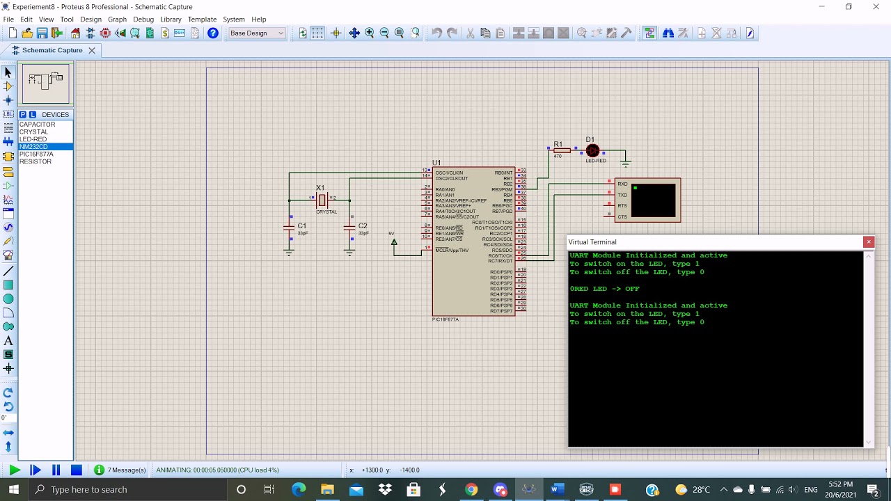
Module 3 Embedded Systems Sensors And Interfacing Actuators The most basic method for communication with an embedded processor is asynchronous serial. it is implemented over a symmetric pair of wires connecting two devices (referred as host and target here, though these terms are arbitrary). It lists the required hardware, software tools like iar workbench, flash loader demonstrator and flash magic for programming microcontrollers. the experiments cover programming of 8051 and arm microcontrollers for applications like serial communication, timers, adc etc.

Github Ayaloia Embedded System Experiment 嵌入式系统实验 在 Rvfpga 移植 Rtthread
Github Ayaloia Embedded System Experiment 嵌入式系统实验 在 Rvfpga 移植 Rtthread

Github Ayaloia Embedded System Experiment 嵌入式系统实验 在 Rvfpga 移植 Rtthread There are many serial protocols, but in this course we will show you one of the first and simplest protocols that transmit one bit at a time. we will show the theory and details of the universal asynchronous receiver transmitter (uart) and then use it as an example for developing an i o driver. Conduct investigations of complex problems: use research based knowledge and research methods including design of experiments, analysis and interpretation of data, and synthesis of information to provide valid conclusions. System embedded, modul 8: komunikasi serial. kembali lagi dengan saya ardra dengan project terbaru kita. pada kali ini saya akan mengerjakan modul 8 yaitu komunikasi serial. Understanding these protocols is crucial for designing robust and interconnected embedded systems. this unit covers the fundamentals of serial communication, including key protocols like uart, i2c, and spi.

Solution Interfacing In Embedded System Studypool
Solution Interfacing In Embedded System Studypool

Solution Interfacing In Embedded System Studypool System embedded, modul 8: komunikasi serial. kembali lagi dengan saya ardra dengan project terbaru kita. pada kali ini saya akan mengerjakan modul 8 yaitu komunikasi serial. Understanding these protocols is crucial for designing robust and interconnected embedded systems. this unit covers the fundamentals of serial communication, including key protocols like uart, i2c, and spi. Communications between computer and monitor over serial line data is converted from parallel (bytes) to serial (bits) in the bus interface. Adc a four or eight channel adc is inbuilt in microcontrollers or an external adc for example, adc0808 interfacing similar to that to the ports. Learn serial communication in embedded c: uart, spi, i2c setup, error handling, interrupts, and raspberry pi integration for microcontroller projects. We’ll cover key concepts like baud rate, data framing, and provide step by step guides to program serial ports in java, c c , unix shells, and windows (including hyperterminal putty).

Comments are closed.