Simplify your online presence. Elevate your brand.

Esp Idf Component Testing Framework Circuitlabs Net

Esp Idf Component Testing Framework Circuitlabs Net
Esp Idf Component Testing Framework Circuitlabs Net

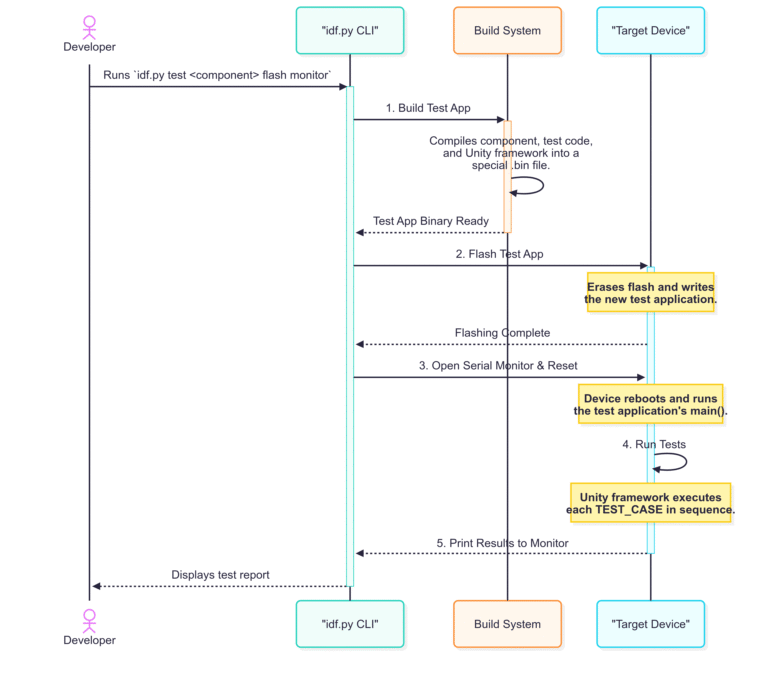
Esp Idf Component Testing Framework Circuitlabs Net The esp idf provides a powerful, integrated testing framework that allows you to write formal, repeatable tests for your code components. by building a suite of tests, you create a safety net that verifies your code’s correctness automatically. Esp idf uses the unity test framework located in the unity component. thus, each test component should specify the unity component as a component requirement using the requires argument.

Esp Idf Component Testing Framework Circuitlabs Net
Esp Idf Component Testing Framework Circuitlabs Net

Esp Idf Component Testing Framework Circuitlabs Net Utilize the esp idf unit testing framework (unity) to write and run tests for your custom components and application logic directly on the esp32. Learn how to write and execute unit tests for your esp32 code using the unity framework integrated into esp idf, ensuring code quality and reliability. Learn how to write and execute unit tests for your esp32 code using the unity framework integrated into esp idf, ensuring code quality and reliability. Utilize the esp idf unit testing framework (unity) to write and run tests for your custom components and application logic directly on the esp32.

Esp Idf Component Testing Framework Circuitlabs Net
Esp Idf Component Testing Framework Circuitlabs Net

Esp Idf Component Testing Framework Circuitlabs Net Learn how to write and execute unit tests for your esp32 code using the unity framework integrated into esp idf, ensuring code quality and reliability. Utilize the esp idf unit testing framework (unity) to write and run tests for your custom components and application logic directly on the esp32. Learn how to write and execute unit tests for your esp32 code using the unity framework integrated into esp idf, ensuring code quality and reliability. Espressif iot development framework. official development framework for esp32. lwiot esp32 idf. Esp idf uses the unity test framework located in the unity component. thus, each test component should specify the unity component as a component requirement using the requires argument. Esp idf comes with a unit test app based on unity unit test framework. unit tests are integrated in the esp idf repository and are placed in test subdirectory of each component respectively.

Comments are closed.