Simplify your online presence. Elevate your brand.

Edgeloop In Houdini 18 Tutorial

Learnhoudini In
Learnhoudini In

Learnhoudini In Enjoy the videos and music you love, upload original content, and share it all with friends, family, and the world on . This video will look at the edge loop tool inside houdini. we will be inserting some edge loops, but more importantly, we'll be seeing how to activate edge snap which lets us essentially have divisions (e.g. midpoint of an edge, or however many divisions lie across an edge you want to split).

Houdini 18 Released Sidefx
Houdini 18 Released Sidefx

Houdini 18 Released Sidefx The subreddit to discuss and learn about all things relating to the visual effects suite houdini by side effects software. Orient to curve — video (h18) vimeo tutorial on orienting objects to a curve in houdini 18. This video is a demonstration on how you can make selections in houdini. you can do edge loops face loops (aka primitive loops), partial loop selections, edge rings,…. Join scott pagano for an in depth discussion in this video, polysplit and edge loops, part of houdini essential training.

Tutorial Working With Flip Nodes In Houdini 19 5
Tutorial Working With Flip Nodes In Houdini 19 5

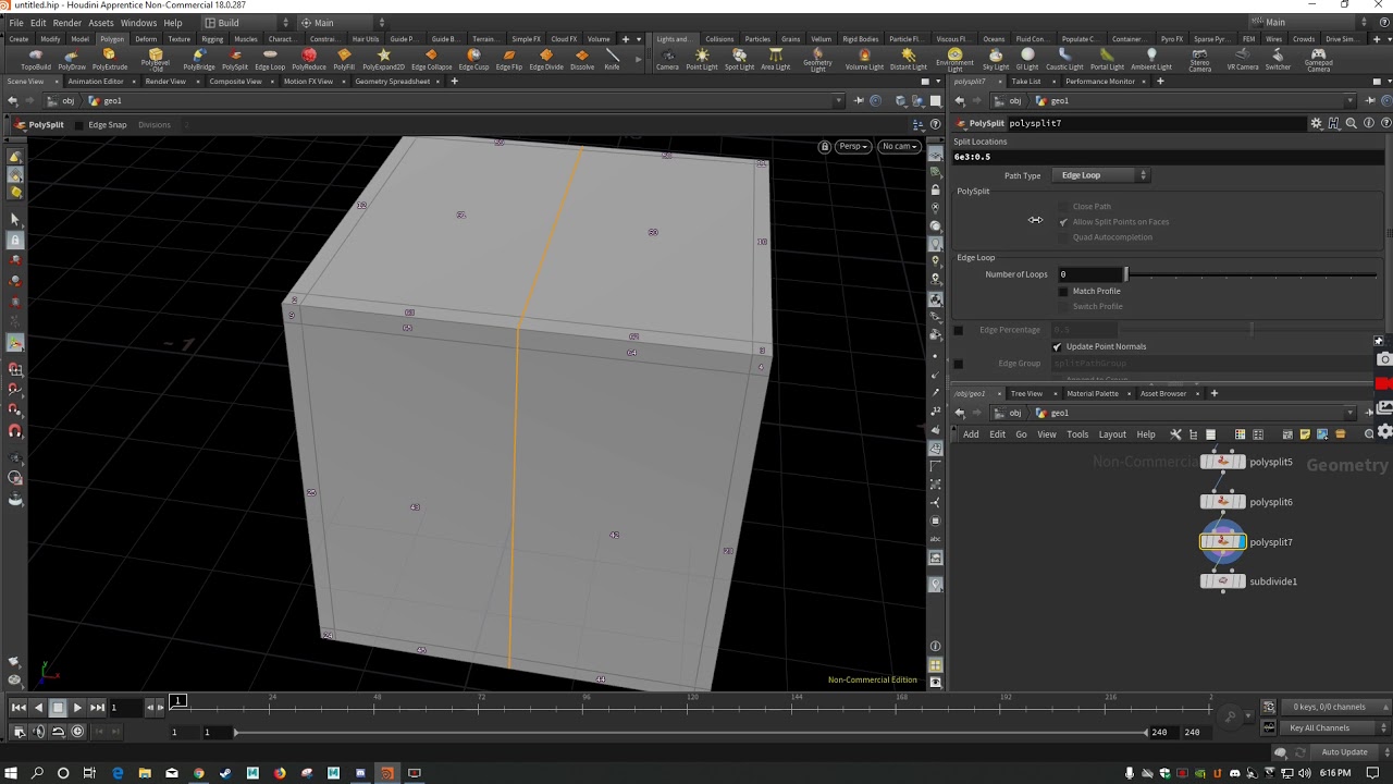
Tutorial Working With Flip Nodes In Houdini 19 5 This video is a demonstration on how you can make selections in houdini. you can do edge loops face loops (aka primitive loops), partial loop selections, edge rings,…. Join scott pagano for an in depth discussion in this video, polysplit and edge loops, part of houdini essential training. This is a quick start tutorial for houdini, a 3d animation and vfx software used for feature films, commercials and video games. to learn more and to access a free learning edition, go to sidefx . Add polysplit node path type: edge loop then click in viewport and press enter now draw the loop afterwards, hit q key to activate same tool again and draw another. This new tutorial series should be particularly exciting if you are looking to generate procedural cliffs either for concept, environment work or ocean simulations. In this tutorial louis will show you how he created the shader for this setup and animated a wandering light throughout to add some interest to the whole animation.

Comments are closed.