Simplify your online presence. Elevate your brand.

Driver Ph Sch Resources Easyeda

Driver Ph Sch Resources Easyeda
Driver Ph Sch Resources Easyeda

Driver Ph Sch Resources Easyeda Full range ph sensor recommend modules relay module scheme1 sheet 1 heater. Easyeda extension containing a few useful tools. contribute to ppeetteerrs easyeda tools development by creating an account on github.

Sch Ph Test 2024 03 14 Resources Easyeda
Sch Ph Test 2024 03 14 Resources Easyeda

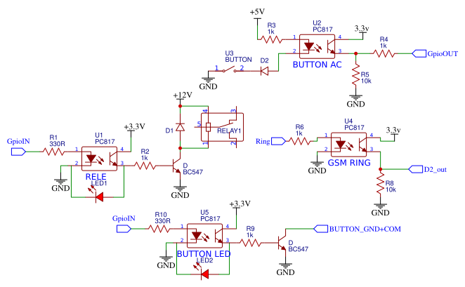
Sch Ph Test 2024 03 14 Resources Easyeda In easyeda open source hardware lab, open source square pools all kinds of electrical design engineerings together to realize resource sharing easily. This guide provided practical tips for troubleshooting common issues encountered in easyeda. following this advice will help you overcome obstacles and successfully complete your projects. Recommend modules project #1 fuente de 5 voltioss pir sensor circuit diagram 4017 with 555. Easyeda provide a lot of libraries, you can find them at "left hand panel library", hotkey "shift f", at here you can search library from lcsc, system, user contributed etc.

Driver Ph Resources Easyeda
Driver Ph Resources Easyeda

Driver Ph Resources Easyeda Recommend modules project #1 fuente de 5 voltioss pir sensor circuit diagram 4017 with 555. Easyeda provide a lot of libraries, you can find them at "left hand panel library", hotkey "shift f", at here you can search library from lcsc, system, user contributed etc. Recommend modules arduino sch tp4056 stm32 module i2c lcd module. Easyeda proa timing diagram tool based on wavedrom, supporting creation and placement of professional digital timing diagrams in schematics. Use easyeda design to swiftly generate a free 3d structure of your pcb, streamline the structural design process, and export step files quickly. secure your designs with aes encryption, prevent data leaks, and protect project data with multiple backups and disaster recovery. Open source hardware oshwlab pcb prototyping jlcpcb component purchasing lcsc pcb layout service jlcpcb 3d printing jlc3dp tutorials (pro edition) tutorials (std edition) update record (pro edition) update record (std edition) forum english 中文 (简体) home> ph.

Sch Sheet 1 2022 12 29 Resources Easyeda
Sch Sheet 1 2022 12 29 Resources Easyeda

Sch Sheet 1 2022 12 29 Resources Easyeda Recommend modules arduino sch tp4056 stm32 module i2c lcd module. Easyeda proa timing diagram tool based on wavedrom, supporting creation and placement of professional digital timing diagrams in schematics. Use easyeda design to swiftly generate a free 3d structure of your pcb, streamline the structural design process, and export step files quickly. secure your designs with aes encryption, prevent data leaks, and protect project data with multiple backups and disaster recovery. Open source hardware oshwlab pcb prototyping jlcpcb component purchasing lcsc pcb layout service jlcpcb 3d printing jlc3dp tutorials (pro edition) tutorials (std edition) update record (pro edition) update record (std edition) forum english 中文 (简体) home> ph.

Sch Resources Easyeda
Sch Resources Easyeda

Sch Resources Easyeda Use easyeda design to swiftly generate a free 3d structure of your pcb, streamline the structural design process, and export step files quickly. secure your designs with aes encryption, prevent data leaks, and protect project data with multiple backups and disaster recovery. Open source hardware oshwlab pcb prototyping jlcpcb component purchasing lcsc pcb layout service jlcpcb 3d printing jlc3dp tutorials (pro edition) tutorials (std edition) update record (pro edition) update record (std edition) forum english 中文 (简体) home> ph.

Comments are closed.