Simplify your online presence. Elevate your brand.

Document Model Office File Api Devexpress Documentation

Document Model Office File Api Devexpress Documentation
Document Model Office File Api Devexpress Documentation

Document Model Office File Api Devexpress Documentation The devexpress office file api library allows you to create, load, edit, export, and print rich text documents, spreadsheets, and pdf files without any ui components involved. Devexpress office file api includes a set of non visual document processing components. these components help you generate, read, modify, and save microsoft word, excel, powerpoint, and pdf files in applications.

Devexpress Presentation Api Library Presentation Document Model
Devexpress Presentation Api Library Presentation Document Model

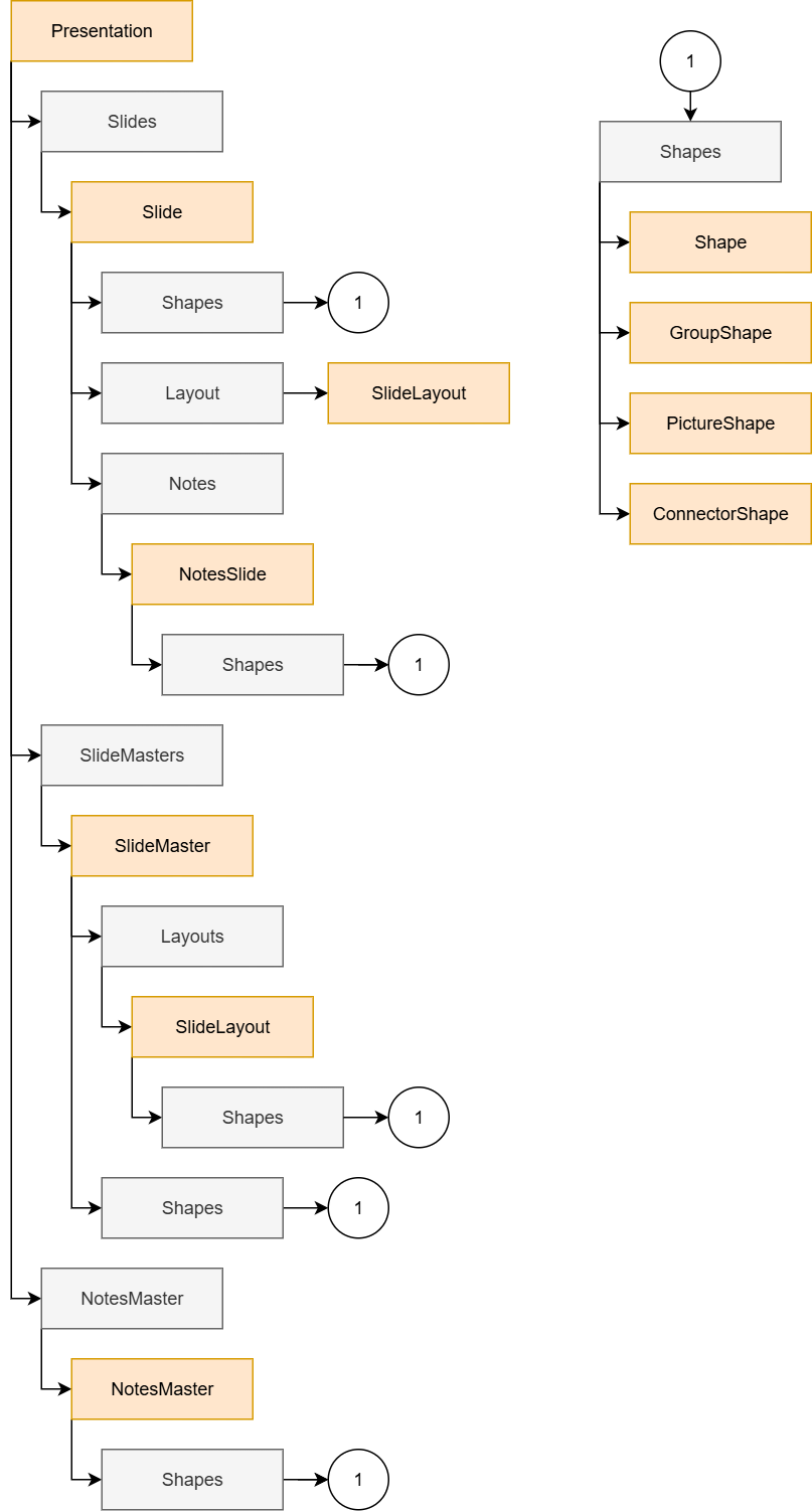
Devexpress Presentation Api Library Presentation Document Model Extension for visual studio the devexpress office file api library is built and optimized for cross platform solutions. includes excel spreadsheet api, word (rtf) api and pdf api. A document model defines the logical structure of a document reflecting its logical organization and hierarchically groups the logical entities in a document. it is illustrated in the following diagram. The devexpress office file api library allows you to create, load, edit, export, and print rich text documents, spreadsheets, and pdf files without ui components. Developer documentation for all devexpress products.

Get Started Load And Edit A Pdf File Office File Api Devexpress
Get Started Load And Edit A Pdf File Office File Api Devexpress

Get Started Load And Edit A Pdf File Office File Api Devexpress The devexpress office file api library allows you to create, load, edit, export, and print rich text documents, spreadsheets, and pdf files without ui components. Developer documentation for all devexpress products. This article lists available document elements and document related settings, and on which levels the word processing document api supports them. features that are not supported are excluded from this list. Obtain real time, up to date technical guidance for devexpress office file api. works with your favorite development tools: visual studio 2022 2026, vs code, cursor, jetbrains rider, and any mcp compatible ai assistant (github copilot, jetbrains ai assistant, claude code, and more). Unlock powerful document processing features with devexpress office file api. easily create, read, write, convert, sign, and merge word, excel, and pdf files without the need for microsoft office or adobe dependencies. You can now integrate our devexpress office file api into a web api app and then consume available endpoints from frontend apps built using any programming language. this increases reach and allows you to introduce excel, word, and pdf related document management functionality across platforms.

Office File Api Office File Api Devexpress Documentation
Office File Api Office File Api Devexpress Documentation

Office File Api Office File Api Devexpress Documentation This article lists available document elements and document related settings, and on which levels the word processing document api supports them. features that are not supported are excluded from this list. Obtain real time, up to date technical guidance for devexpress office file api. works with your favorite development tools: visual studio 2022 2026, vs code, cursor, jetbrains rider, and any mcp compatible ai assistant (github copilot, jetbrains ai assistant, claude code, and more). Unlock powerful document processing features with devexpress office file api. easily create, read, write, convert, sign, and merge word, excel, and pdf files without the need for microsoft office or adobe dependencies. You can now integrate our devexpress office file api into a web api app and then consume available endpoints from frontend apps built using any programming language. this increases reach and allows you to introduce excel, word, and pdf related document management functionality across platforms.

Comments are closed.