Simplify your online presence. Elevate your brand.

Divide And Conquer Algorithms With Python Examples

12 03 Divide And Conquer Algorithms Pdf
12 03 Divide And Conquer Algorithms Pdf

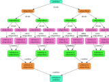
12 03 Divide And Conquer Algorithms Pdf Divide and conquer algorithms are one of the fastest and perhaps easiest ways to increase the speed of an algorithm and are useful in everyday programming. here are the most important topics we covered in this article:. Divide and conquer is an effective approach for managing challenges that divides a major problem into smaller, easier to manage subproblems. the solution to the main problem is obtained by combining the final solutions from multiple individually solved subproblems.

Github Mandalorian99 Divide And Conquer Algorithms In Python Python
Github Mandalorian99 Divide And Conquer Algorithms In Python Python

Github Mandalorian99 Divide And Conquer Algorithms In Python Python In this article, we will study what is a divide and conquer algorithm and will also go through the examples and their python code with output. and lastly, we will learn the advantages, disadvantages, and applications of the divide and conquer algorithm. We'll break down the key principles behind divide and conquer and explore some fun and useful examples that will have you feeling like a problem solving pro in no time!. Examples the following program is an example of divide and conquer programming approach where the binary search is implemented using python. In this section, we cover two classical examples of divide and conquer: the towers of hanoi problem and the quicksort algorithm. the towers of hanoi problem consists of three vertical rods, or towers, and n disks of different sizes, each with a hole in the center so that the rod can slide through it.

Python And Divide And Conquer Algorithms Reintech Media
Python And Divide And Conquer Algorithms Reintech Media

Python And Divide And Conquer Algorithms Reintech Media Examples the following program is an example of divide and conquer programming approach where the binary search is implemented using python. In this section, we cover two classical examples of divide and conquer: the towers of hanoi problem and the quicksort algorithm. the towers of hanoi problem consists of three vertical rods, or towers, and n disks of different sizes, each with a hole in the center so that the rod can slide through it. The divide and conquer algorithm is a powerful problem solving technique that simplifies complex problems by breaking them into smaller, independent subproblems. Learn about the divide and conquer algorithm with easy to follow examples. understand its principles and how to apply in this step by step tutorial. Divide & conquer algorithms are designed to break complex problems into smaller, more manageable pieces. they follow three fundamental steps: divide, conquer, and combine. A divide and conquer algorithm is a strategy of solving a large problem by breaking the problem it into smaller sub problems, solving the sub problems and combining them to get the desired output. in this tutorial, you will understand the working of divide and conquer approach with an example.

Github Algorithmworld Divide Conquer Algorithms This Repository Is
Github Algorithmworld Divide Conquer Algorithms This Repository Is

Github Algorithmworld Divide Conquer Algorithms This Repository Is The divide and conquer algorithm is a powerful problem solving technique that simplifies complex problems by breaking them into smaller, independent subproblems. Learn about the divide and conquer algorithm with easy to follow examples. understand its principles and how to apply in this step by step tutorial. Divide & conquer algorithms are designed to break complex problems into smaller, more manageable pieces. they follow three fundamental steps: divide, conquer, and combine. A divide and conquer algorithm is a strategy of solving a large problem by breaking the problem it into smaller sub problems, solving the sub problems and combining them to get the desired output. in this tutorial, you will understand the working of divide and conquer approach with an example.

Divide And Conquer Algorithms Examples And Explanations
Divide And Conquer Algorithms Examples And Explanations

Divide And Conquer Algorithms Examples And Explanations Divide & conquer algorithms are designed to break complex problems into smaller, more manageable pieces. they follow three fundamental steps: divide, conquer, and combine. A divide and conquer algorithm is a strategy of solving a large problem by breaking the problem it into smaller sub problems, solving the sub problems and combining them to get the desired output. in this tutorial, you will understand the working of divide and conquer approach with an example.

Divide And Conquer Algorithm
Divide And Conquer Algorithm

Divide And Conquer Algorithm

Comments are closed.