Simplify your online presence. Elevate your brand.

Digital Logic Frequency Counter Schematic Electrical Engineering

Frequency Counter Schematic Diagram
Frequency Counter Schematic Diagram

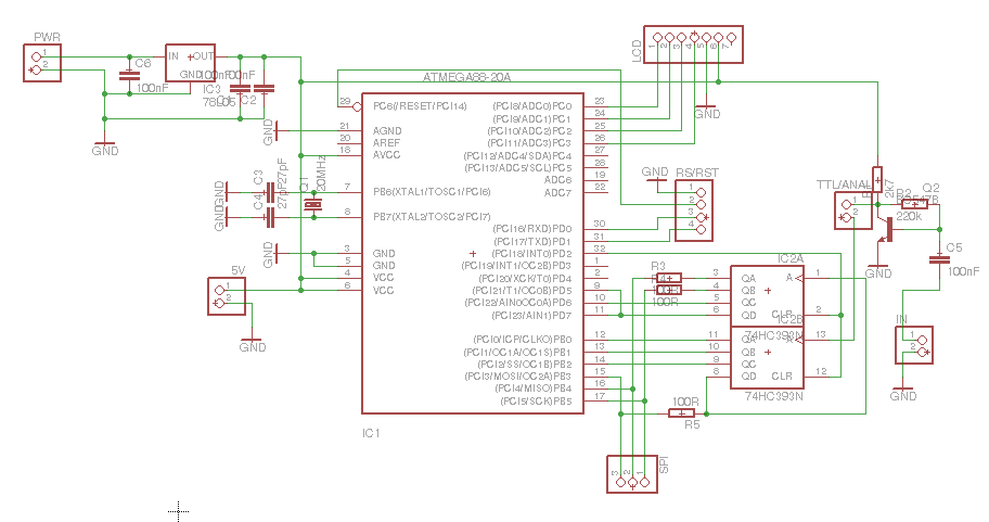
Frequency Counter Schematic Diagram The frequency counter block diagram contains input signal, input conditioning, and threshold, and gate, counter or latch, accurate timebase or clock, decade dividers, flip flop, and display. In this project, i will design and demonstrate a simple frequency counter circuit, which can be used to measure the frequency of a signal. this project is based on 8051 microcontroller, although you can design a non microcontroller version.

Frequency Counter Schematic Diagram
Frequency Counter Schematic Diagram

Frequency Counter Schematic Diagram This schematic is supposed to show the frequency in hertz on the display but instead only three zeroes are displayed. is there any component that is missing or needs to be added?. Permission to copy and use this schematic is hereby granted provided credit is given where it is due. the counter makes use of 5 cascaded cd40110 which combine a decade counter, a display latch and a 7 segment led driver in a single chip. (the decimal points are driven by ic8x.). A frequency counter measures the frequency of an input signal. these are commonly used in laboratories, factories and field environments to provide direct frequency measurements of various devices. Decode the engineering behind digital counter circuits. explore the critical differences between synchronous and ripple architectures and their real world uses….

Frequency Counter Schematic Diagram
Frequency Counter Schematic Diagram

Frequency Counter Schematic Diagram A frequency counter measures the frequency of an input signal. these are commonly used in laboratories, factories and field environments to provide direct frequency measurements of various devices. Decode the engineering behind digital counter circuits. explore the critical differences between synchronous and ripple architectures and their real world uses…. The document is a schematic diagram for a digital frequency counter designed by muhammad umair siddiqui, submitted to sir adeel. it includes various components such as vcc, gnd, and multiple integrated circuits (u1 to u16) with their respective connections and pin configurations. A counter is a digital electronic device that counts the number of times an event occurs using a clock signal. with each clock pulse, the count changes, such as in an up counter where the count increases by one. Digital counters explained, working demos, ripple counters and synchronous operation. up down counts and typical inputs outputs described with wroking examples. Digital counter circuit diagrams and functions are widely available online, enabling students and engineers to easily familiarise themselves with the properties of a variety of digital counter circuits.

Frequency Counter Schematic Diagram
Frequency Counter Schematic Diagram

Frequency Counter Schematic Diagram The document is a schematic diagram for a digital frequency counter designed by muhammad umair siddiqui, submitted to sir adeel. it includes various components such as vcc, gnd, and multiple integrated circuits (u1 to u16) with their respective connections and pin configurations. A counter is a digital electronic device that counts the number of times an event occurs using a clock signal. with each clock pulse, the count changes, such as in an up counter where the count increases by one. Digital counters explained, working demos, ripple counters and synchronous operation. up down counts and typical inputs outputs described with wroking examples. Digital counter circuit diagrams and functions are widely available online, enabling students and engineers to easily familiarise themselves with the properties of a variety of digital counter circuits.

Digital Logic Frequency Counter Schematic Electrical Engineering
Digital Logic Frequency Counter Schematic Electrical Engineering

Digital Logic Frequency Counter Schematic Electrical Engineering Digital counters explained, working demos, ripple counters and synchronous operation. up down counts and typical inputs outputs described with wroking examples. Digital counter circuit diagrams and functions are widely available online, enabling students and engineers to easily familiarise themselves with the properties of a variety of digital counter circuits.

Digital Logic Frequency Counter Schematic Electrical Engineering
Digital Logic Frequency Counter Schematic Electrical Engineering

Digital Logic Frequency Counter Schematic Electrical Engineering

Comments are closed.