Simplify your online presence. Elevate your brand.

Differences Between Test Plan Vs Test Case Decoding Software Testing

3 Test Cases And Test Plan Pdf Software Testing Personal
3 Test Cases And Test Plan Pdf Software Testing Personal

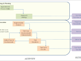
3 Test Cases And Test Plan Pdf Software Testing Personal Understanding the differences between a test plan and a test case is essential for structured and effective software testing. while a test plan defines the overall strategy, a test case ensures specific functionalities work as expected. Comparing test plan vs test case, the test plan is a written document that details the test strategy, scope of testing, resources, and others. on the other hand, test cases are the comprehensive instructions or steps needed for testing and validation of particular features of software applications.

Test Plan Vs Test Case Top Key Differences
Test Plan Vs Test Case Top Key Differences

Test Plan Vs Test Case Top Key Differences In conclusion, while test plans and test cases are essential components of the software testing process, they serve different purposes. understanding these key differences is necessary for effective test planning and execution to ensure complete and efficient software testing. Explore the peculiarities and differences between a test plan vs. a test case, and discover the related strategies to enhance your testing strategy and qa process. Learn about key differences between test plan vs test case, their benefits, components, steps to create them, and more. Learn the key differences between a test plan and a test case and when to use them. this practical guide breaks down components and best practices.

Test Plan Vs Test Case Top Key Differences
Test Plan Vs Test Case Top Key Differences

Test Plan Vs Test Case Top Key Differences Learn about key differences between test plan vs test case, their benefits, components, steps to create them, and more. Learn the key differences between a test plan and a test case and when to use them. this practical guide breaks down components and best practices. Understanding the distinction between test plans and test cases is paramount for successful software testing. a well structured test plan provides a strategic roadmap, outlining the overall testing approach, while test cases offer the granular details for executing specific tests. In this article, we described what test plan and test case are, reviewed their contribution to the testers and the organization, and compared these two documents. A thorough overview of test plan vs test case, highlighting their unique functions in software testing lifecycle. key differences are also discussed. To make things easier for you, i have included detailed explanations of the differences between test plan and test strategy, test case and test script, test scenario and test condition, and test procedure and test suite.

Comments are closed.