Simplify your online presence. Elevate your brand.

Creo Ansys Simulation Structural Simulation Tutorial Ptc Learning

Creo Ansys Simulation Structural Simulation Tutorial Ptc Learning
Creo Ansys Simulation Structural Simulation Tutorial Ptc Learning

Creo Ansys Simulation Structural Simulation Tutorial Ptc Learning You can use creo ansys simulation to perform a structural analysis. With creo ansys simulation, ptc and ansys put the power of gold standard simulation at the fingertips of the design engineer.

Introduction To Creo Ansys Simulation Tutorial Ptc Learning Connector
Introduction To Creo Ansys Simulation Tutorial Ptc Learning Connector

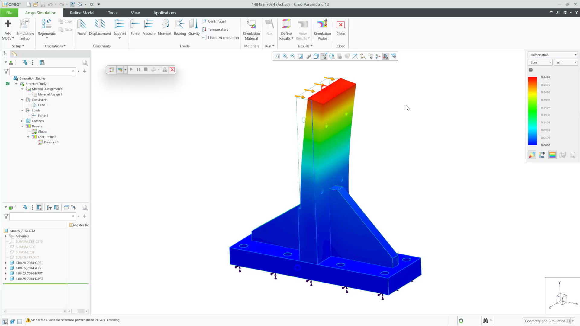
Introduction To Creo Ansys Simulation Tutorial Ptc Learning Connector Demonstrate how to run a structural analysis using creo simulate. define and pre process a model, analyze the results, and optimize the design. In this video you will see how to run structural analysis in creo simulation live. creo simulation live is ground breaking, easy to use technology that performs structural, thermal, and modal analysis on 3d cad designs in seconds. Creo ansys simulation advanced* features and capabilities include that of creo ansys simulation in addition to: non linear contact types (frictional, frictionless and rough) non linear materials (hyperelasticity, elasticity and plasticity) combined physics of thermal and structural. Use creo ansys simulation to analyze models by generating structural, thermal and modal studies. additionally, you will learn how to use simulation results to quickly identify and resolve potential problems in the design phase.

Creo Ansys Global Results Tutorial Ptc Learning Connector
Creo Ansys Global Results Tutorial Ptc Learning Connector

Creo Ansys Global Results Tutorial Ptc Learning Connector Creo ansys simulation advanced* features and capabilities include that of creo ansys simulation in addition to: non linear contact types (frictional, frictionless and rough) non linear materials (hyperelasticity, elasticity and plasticity) combined physics of thermal and structural. Use creo ansys simulation to analyze models by generating structural, thermal and modal studies. additionally, you will learn how to use simulation results to quickly identify and resolve potential problems in the design phase. Geared towards experienced creo users, this learning guide enables you to create electromechanical cabling systems designed in creo parametric using the piping and cabling extension. This training course provides reviewers or downstream users of creo parametric data with the knowledge to investigate, manipulate, and annotate existing models. With creo ansys simulation, you can perform structural, thermal, and modal simulations by applying materials, loads, and constraints to your creo parametric models. you can further refine the auto generated mesh as necessary and create mass, spring, shell, and beam idealizations. Learn online half day courses are three hour virtual, instructor led classes that are scheduled on our public calendar. you can purchase courses as part of a learn online subscription.

Creo Ansys Transient Structure Tutorial Ptc Learning Connector
Creo Ansys Transient Structure Tutorial Ptc Learning Connector

Creo Ansys Transient Structure Tutorial Ptc Learning Connector Geared towards experienced creo users, this learning guide enables you to create electromechanical cabling systems designed in creo parametric using the piping and cabling extension. This training course provides reviewers or downstream users of creo parametric data with the knowledge to investigate, manipulate, and annotate existing models. With creo ansys simulation, you can perform structural, thermal, and modal simulations by applying materials, loads, and constraints to your creo parametric models. you can further refine the auto generated mesh as necessary and create mass, spring, shell, and beam idealizations. Learn online half day courses are three hour virtual, instructor led classes that are scheduled on our public calendar. you can purchase courses as part of a learn online subscription.

Comments are closed.