Simplify your online presence. Elevate your brand.

Concept Analysis Diagram 1 3 Concept Analysis Diagram Texas

Concept Analysis Diagram
Concept Analysis Diagram

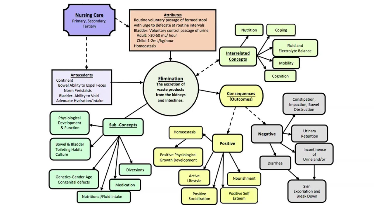
Concept Analysis Diagram Health care concepts iii (rnsg 1538) 75documents students shared 75 documents in this course university. Concept analysis diagram (texas) – clinical judgment nursing care directed toward what contributes to a normal concept and is thereby related to all factors involved in or with the concept. not always needed to have a normal outcome.

Concept Analysis Diagram 1 3 Doc Concept Analysis Diagram Texas
Concept Analysis Diagram 1 3 Doc Concept Analysis Diagram Texas

Concept Analysis Diagram 1 3 Doc Concept Analysis Diagram Texas Nursing care is printed slightly above the rest of the concept diagram because it incorporates all aspects of the diagram prior to determining the care required. Directed toward what contributes to a normal concept and is thereby related to all factors involved in or with the concept. not always needed to have a normal outcome. Nursing practice is printed slightly above the rest of the concept diagram because it incorporates all aspects of the diagram prior to determining the care required. Texas concepts are divided into health care concepts (biophysical and psychosocial) and professional (nursing and health care). there are 43 concepts in the texas cbc.

Docx Concept Analysis Diagram Metabolism Trinity Web
Docx Concept Analysis Diagram Metabolism Trinity Web

Docx Concept Analysis Diagram Metabolism Trinity Web Nursing practice is printed slightly above the rest of the concept diagram because it incorporates all aspects of the diagram prior to determining the care required. Texas concepts are divided into health care concepts (biophysical and psychosocial) and professional (nursing and health care). there are 43 concepts in the texas cbc. Analysis diagram concept analysis diagram (texas) safety nursing care directed toward what contributes to normal concept and is there related to all factors. Preview text concept analysis diagram (texas) – patient centered care nursing care directed toward what contributes to a normal concept and is thereby related to all factors. Preview text concept analysis diagram comfort 3.5 texas nursing care directed toward what contributes to a normal concept and is thereby related to all factors involved in or with the concept. not always needed to have a normal outcome. Sub concepts are components of cellular regulation and include: pathology; activations of oncogenes, alterations in apoptosis, inactivation of suppressor genes, and loss of contact.

Professionalism Concept Analysis Diagram Concept Analysis Diagram
Professionalism Concept Analysis Diagram Concept Analysis Diagram

Professionalism Concept Analysis Diagram Concept Analysis Diagram Analysis diagram concept analysis diagram (texas) safety nursing care directed toward what contributes to normal concept and is there related to all factors. Preview text concept analysis diagram (texas) – patient centered care nursing care directed toward what contributes to a normal concept and is thereby related to all factors. Preview text concept analysis diagram comfort 3.5 texas nursing care directed toward what contributes to a normal concept and is thereby related to all factors involved in or with the concept. not always needed to have a normal outcome. Sub concepts are components of cellular regulation and include: pathology; activations of oncogenes, alterations in apoptosis, inactivation of suppressor genes, and loss of contact.

Comments are closed.