Simplify your online presence. Elevate your brand.

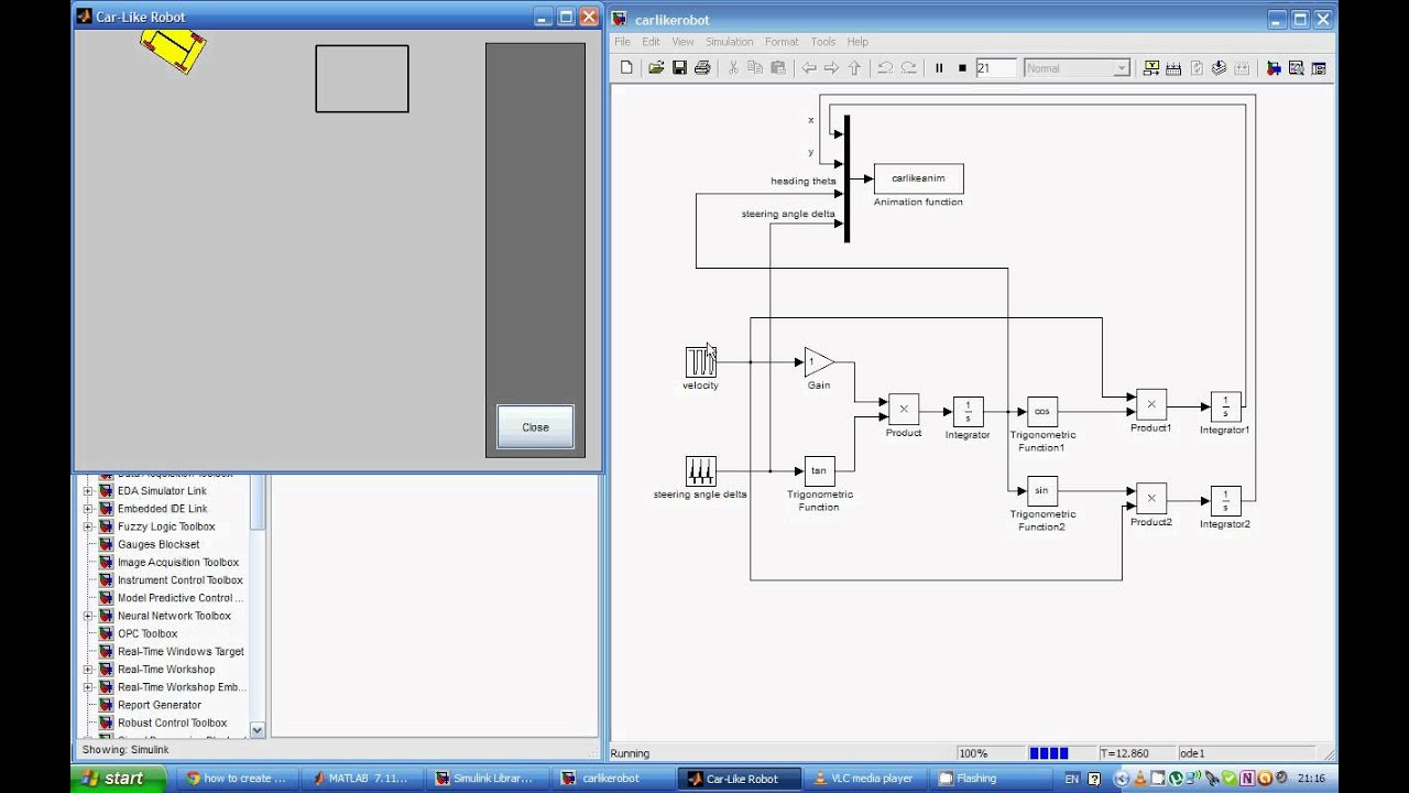
Car Like Robot Simulation In Matlab Simulink

Full Car Simulation Matlab Simulink Assignment
Full Car Simulation Matlab Simulink Assignment

Full Car Simulation Matlab Simulink Assignment Immerse yourself in our world of premium minimal arts. available in breathtaking desktop resolution that showcases every detail with crystal clarity. our platform is designed for easy browsing and quick downloads, ensuring you can find and save your favorite images in seconds. all content is carefully screened for quality and appropriateness. Your search for the perfect landscape image ends here. our full hd gallery offers an unmatched selection of elegant designs suitable for every context. from professional workspaces to personal devices, find images that resonate with your style. easy downloads, no registration needed, completely free access.

Active Suspensions On The Half Car Model Matlab Simulink Simulation
Active Suspensions On The Half Car Model Matlab Simulink Simulation

Active Suspensions On The Half Car Model Matlab Simulink Simulation Browse through our curated selection of artistic dark designs. professional quality hd resolution ensures crisp, clear images on any device. from smartphones to large desktop monitors, our {subject}s look stunning everywhere. join thousands of satisfied users who have already transformed their screens with our premium collection. The ultimate destination for beautiful light images. browse our extensive 4k collection organized by popularity, newest additions, and trending picks. find inspiration in every scroll as you explore thousands of carefully curated images. download instantly and enjoy beautiful visuals on all your devices. Discover a universe of beautiful colorful designs in stunning mobile. our collection spans countless themes, styles, and aesthetics. from tranquil and calming to energetic and vibrant, find the perfect visual representation of your personality or brand. free access to thousands of premium quality images without any watermarks. Find the perfect nature texture from our extensive gallery. ultra hd quality with instant download. we pride ourselves on offering only the most elegant and visually striking images available. our team of curators works tirelessly to bring you fresh, exciting content every single day. compatible with all devices and screen sizes.

Github Ocelotic Car Robot Matlab Control And Trajectory
Github Ocelotic Car Robot Matlab Control And Trajectory

Github Ocelotic Car Robot Matlab Control And Trajectory Discover a universe of beautiful colorful designs in stunning mobile. our collection spans countless themes, styles, and aesthetics. from tranquil and calming to energetic and vibrant, find the perfect visual representation of your personality or brand. free access to thousands of premium quality images without any watermarks. Find the perfect nature texture from our extensive gallery. ultra hd quality with instant download. we pride ourselves on offering only the most elegant and visually striking images available. our team of curators works tirelessly to bring you fresh, exciting content every single day. compatible with all devices and screen sizes. Breathtaking geometric designs that redefine visual excellence. our retina gallery showcases the work of talented creators who understand the power of perfect imagery. transform your screen into a work of art with just a few clicks. all images are optimized for modern displays and retina screens. The ultimate destination for modern city illustrations. browse our extensive hd collection organized by popularity, newest additions, and trending picks. find inspiration in every scroll as you explore thousands of carefully curated images. download instantly and enjoy beautiful visuals on all your devices. Indulge in visual perfection with our premium mountain wallpapers. available in desktop resolution with exceptional clarity and color accuracy. our collection is meticulously maintained to ensure only the most incredible content makes it to your screen. experience the difference that professional curation makes. Immerse yourself in our world of perfect city pictures. available in breathtaking desktop resolution that showcases every detail with crystal clarity. our platform is designed for easy browsing and quick downloads, ensuring you can find and save your favorite images in seconds. all content is carefully screened for quality and appropriateness.

Github Alishahidi1 Matlab Simulink Vehicle Matlab Simulink Is
Github Alishahidi1 Matlab Simulink Vehicle Matlab Simulink Is

Github Alishahidi1 Matlab Simulink Vehicle Matlab Simulink Is Breathtaking geometric designs that redefine visual excellence. our retina gallery showcases the work of talented creators who understand the power of perfect imagery. transform your screen into a work of art with just a few clicks. all images are optimized for modern displays and retina screens. The ultimate destination for modern city illustrations. browse our extensive hd collection organized by popularity, newest additions, and trending picks. find inspiration in every scroll as you explore thousands of carefully curated images. download instantly and enjoy beautiful visuals on all your devices. Indulge in visual perfection with our premium mountain wallpapers. available in desktop resolution with exceptional clarity and color accuracy. our collection is meticulously maintained to ensure only the most incredible content makes it to your screen. experience the difference that professional curation makes. Immerse yourself in our world of perfect city pictures. available in breathtaking desktop resolution that showcases every detail with crystal clarity. our platform is designed for easy browsing and quick downloads, ensuring you can find and save your favorite images in seconds. all content is carefully screened for quality and appropriateness.

Comments are closed.