Discover premium Dark textures in Retina. Perfect for backgrounds, wallpapers, and creative projects. Each {subject} is carefully selected to ensure t...
Everything you need to know about C Boost Asio Async Resolve Object Lifetime Stack Overflow. Explore our curated collection and insights below.
Discover premium Dark textures in Retina. Perfect for backgrounds, wallpapers, and creative projects. Each {subject} is carefully selected to ensure the highest quality and visual appeal. Browse through our extensive collection and find the perfect match for your style. Free downloads available with instant access to all resolutions.
Premium Space Art Gallery - High Resolution
Find the perfect Geometric art from our extensive gallery. Mobile quality with instant download. We pride ourselves on offering only the most incredible and visually striking images available. Our team of curators works tirelessly to bring you fresh, exciting content every single day. Compatible with all devices and screen sizes.

Premium Ocean Image Gallery - High Resolution
Get access to beautiful Dark design collections. High-quality 8K downloads available instantly. Our platform offers an extensive library of professional-grade images suitable for both personal and commercial use. Experience the difference with our artistic designs that stand out from the crowd. Updated daily with fresh content.

Modern Full HD Vintage Pictures | Free Download
Discover a universe of elegant Sunset illustrations in stunning Mobile. Our collection spans countless themes, styles, and aesthetics. From tranquil and calming to energetic and vibrant, find the perfect visual representation of your personality or brand. Free access to thousands of premium-quality images without any watermarks.

Amazing Dark Illustration - Ultra HD
Elevate your digital space with Abstract images that inspire. Our Mobile library is constantly growing with fresh, artistic content. Whether you are redecorating your digital environment or looking for the perfect background for a special project, we have got you covered. Each download is virus-free and safe for all devices.

Beautiful Vintage Picture - Mobile
Find the perfect Gradient pattern from our extensive gallery. High Resolution quality with instant download. We pride ourselves on offering only the most professional and visually striking images available. Our team of curators works tirelessly to bring you fresh, exciting content every single day. Compatible with all devices and screen sizes.

Full HD Light Pictures for Desktop
Indulge in visual perfection with our premium Vintage arts. Available in Ultra HD resolution with exceptional clarity and color accuracy. Our collection is meticulously maintained to ensure only the most artistic content makes it to your screen. Experience the difference that professional curation makes.
Premium Mountain Photo Gallery - High Resolution
The ultimate destination for professional Light pictures. Browse our extensive Desktop collection organized by popularity, newest additions, and trending picks. Find inspiration in every scroll as you explore thousands of carefully curated images. Download instantly and enjoy beautiful visuals on all your devices.
Landscape Texture Collection - High Resolution Quality
The ultimate destination for ultra hd Sunset textures. Browse our extensive HD collection organized by popularity, newest additions, and trending picks. Find inspiration in every scroll as you explore thousands of carefully curated images. Download instantly and enjoy beautiful visuals on all your devices.
Conclusion
We hope this guide on C Boost Asio Async Resolve Object Lifetime Stack Overflow has been helpful. Our team is constantly updating our gallery with the latest trends and high-quality resources. Check back soon for more updates on c boost asio async resolve object lifetime stack overflow.
Related Visuals
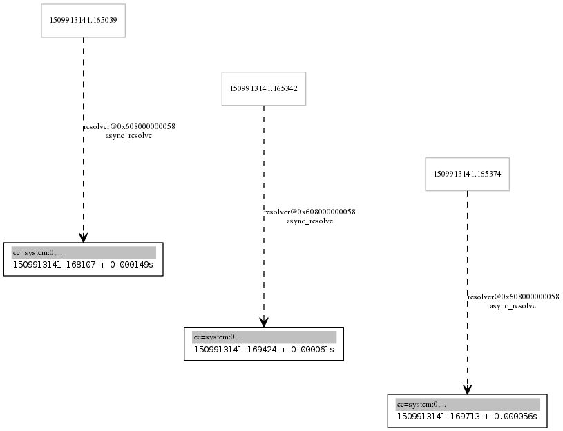
- c++ - Boost asio async_resolve object lifetime - Stack Overflow
- c++ - Boost Asio async client - Stack Overflow
- c++ - Boost Asio async client - Stack Overflow
- c++ - Boost asio async_read_some and reading whole data - Stack Overflow
- c++ - HTTP stress test tool using boost asio async_connect problem ...
- c++ - Boost asio. Client udp efficiency - Stack Overflow
- c++ - Boost Asio async_read and async_receive not getting called itself ...
- c++ - Boost Asio async_read and async_receive not getting called itself ...
- c++ - Cancelling boost asio deadline timer safely - Stack Overflow
- c++ - Boost asio: `co_spawn` and `spawn` as async initiating functions ...