Simplify your online presence. Elevate your brand.

Blenderbge Export Mddwave

Python Export Multiple Mdd At Once Blender Stack Exchange
Python Export Multiple Mdd At Once Blender Stack Exchange

Python Export Multiple Mdd At Once Blender Stack Exchange Newtek mdd # reference category: import export menu: file ‣ import export ‣ lightwave point cache (.mdd). Blender [bge] blender export mdd (water) blender [bge] (light rays underwater) 1.33k subscribers subscribe.

Getting Started With Export In Blender
Getting Started With Export In Blender

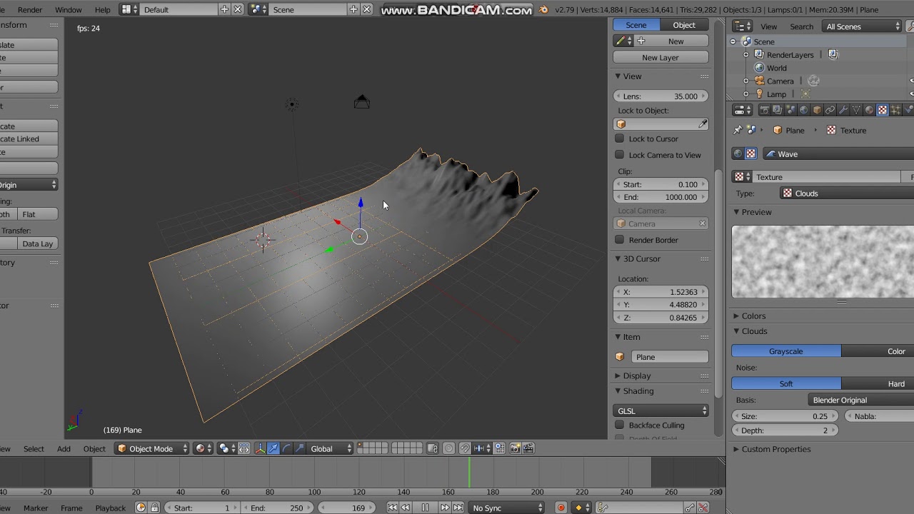
Getting Started With Export In Blender Go to file >export >lightwave pointcache (mdd), name the file and save. you may need to go into preferences and enable the export to mdd file option. the rest of the answer is for when you want to animate in blender. you should be able to import the saved file straight into unity. Bge sprite addon the bge sprite addon lets you add real time animated textures in the blender game engine, replacing the old and inconsistent ‘uv animated texture' method with a better and more capable system. coa tools coa tools is a 2d animation suite for blender. In modeler, i use the od lwcopytoexternal. then in blender, use the pastefromexternal. Import export mdd as mesh shape keys. this extension was part of blender 4.1 bundled add ons. it is now offered as it is, with limited supported. no changelog for this release.

Md3 Import Export Using Blender 3 3 Modeling Jkhub
Md3 Import Export Using Blender 3 3 Modeling Jkhub

Md3 Import Export Using Blender 3 3 Modeling Jkhub In modeler, i use the od lwcopytoexternal. then in blender, use the pastefromexternal. Import export mdd as mesh shape keys. this extension was part of blender 4.1 bundled add ons. it is now offered as it is, with limited supported. no changelog for this release. To convert an lwo file to an mdd file, you typically need to use 3d software that supports both formats and can export animation caches. the most reliable method is using lightwave 3d itself or a compatible plugin. It's a file format that allows to save an animated mesh as a sequence of vertex coordinates for each frame. the file basically stores a snapshot of every mesh vertices for each frame which you can easily replay in softwares like blender, maya etc. so it caches the points of a mesh at each frame. Blender [bge] export .mdd (ocean) blender [bge] (light rays underwater) 1.33k subscribers subscribe. The bundled newtek mdd exporter is marked as 2.80 compatible but looks like it's not up to date with the last rounds of api changes. exact steps for others to reproduce the error.

3d Modeling Tools Quake Modding
3d Modeling Tools Quake Modding

3d Modeling Tools Quake Modding To convert an lwo file to an mdd file, you typically need to use 3d software that supports both formats and can export animation caches. the most reliable method is using lightwave 3d itself or a compatible plugin. It's a file format that allows to save an animated mesh as a sequence of vertex coordinates for each frame. the file basically stores a snapshot of every mesh vertices for each frame which you can easily replay in softwares like blender, maya etc. so it caches the points of a mesh at each frame. Blender [bge] export .mdd (ocean) blender [bge] (light rays underwater) 1.33k subscribers subscribe. The bundled newtek mdd exporter is marked as 2.80 compatible but looks like it's not up to date with the last rounds of api changes. exact steps for others to reproduce the error.

How Do I Adjust Import And Export Settings For Wavefront Obj Files In
How Do I Adjust Import And Export Settings For Wavefront Obj Files In

How Do I Adjust Import And Export Settings For Wavefront Obj Files In Blender [bge] export .mdd (ocean) blender [bge] (light rays underwater) 1.33k subscribers subscribe. The bundled newtek mdd exporter is marked as 2.80 compatible but looks like it's not up to date with the last rounds of api changes. exact steps for others to reproduce the error.

Comments are closed.