Simplify your online presence. Elevate your brand.

Base Of Toggle Clamp Assembly

Toggle Clamps Pdf Screw Brass
Toggle Clamps Pdf Screw Brass

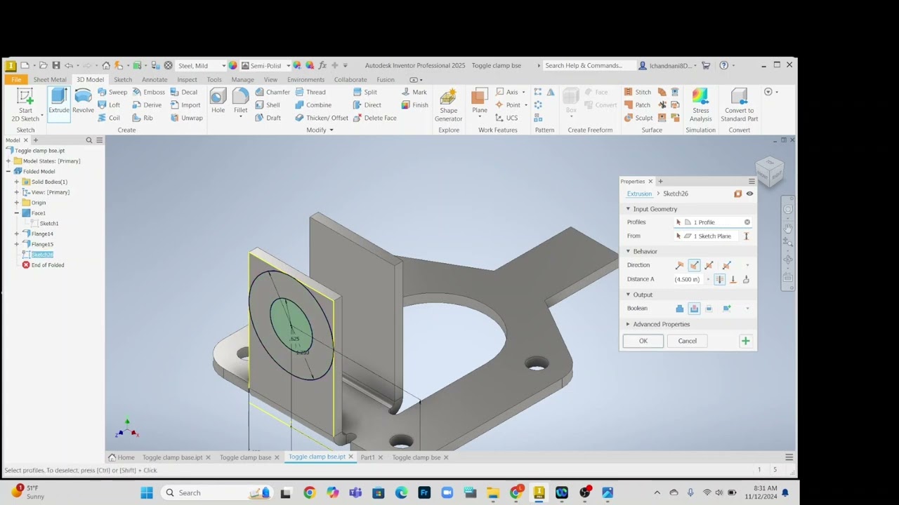
Toggle Clamps Pdf Screw Brass Subscribed 14 1.2k views 1 year ago sheet metal base of toggle clamp assembly more. This document contains engineering drawings and part specifications for a toggle clamp assembly consisting of 6 parts: base, slide, toggle, cam, pin, and contact plate. the drawings include dimensions, tolerances, notes on materials, and views of each individual part as well as the full assembly.

Toggle Clamps Fix Pdf Secondary Sector Of The Economy Metals
Toggle Clamps Fix Pdf Secondary Sector Of The Economy Metals

Toggle Clamps Fix Pdf Secondary Sector Of The Economy Metals This is a 3d cad model of a toggle clamp, designed in solidworks. components: multiple parts assembled to form a working clamping mechanism. features: demonstrates the toggle mechanism that converts small input force into large holding force through mechanical advantage. Base – base is a metal body on which all assembly mounted. the base has holes at the bottom for mounting on the worktable. In this paper, the horizontal sheet metal base of a horizontal toggle clamp is optimised for mass reduction using the finite element analysis in the computer aided design software. Whether you're a beginner or looking to refine your skills, this tutorial provides clear, step by step guidance to help you master toggle clamp design and assembly.

Pin By Belajarsolidworks Net On Base Toggle Clamp 10 Things Clamp
Pin By Belajarsolidworks Net On Base Toggle Clamp 10 Things Clamp

Pin By Belajarsolidworks Net On Base Toggle Clamp 10 Things Clamp In this paper, the horizontal sheet metal base of a horizontal toggle clamp is optimised for mass reduction using the finite element analysis in the computer aided design software. Whether you're a beginner or looking to refine your skills, this tutorial provides clear, step by step guidance to help you master toggle clamp design and assembly. Fix the bottom of base plate, use standard mesh size, and simulate the pins, bolts and screw as standard connections in solidworks simulation. redesign the over and under designed parts by changing their geometry and or their materials for a factor of safety not more than 4. In this paper, the horizontal sheet metal base of a horizontal toggle clamp is optimised for mass reduction using the finite element analysis in the computer aided design software. Figure 5: free body diagram of base table 1. maximum loading position for each part during the normal toggle clamp operation form the lowest position to the highest position. I analyzed the material of the toggle clamp and of each component individually. i decided the base was a cast metal, the lever, linkages, rivets, cylinder, nut, and bolt are all zinc coated.

Toggle Clamp Assembly Download Free 3d Model By Inclusivef Cad Crowd
Toggle Clamp Assembly Download Free 3d Model By Inclusivef Cad Crowd

Toggle Clamp Assembly Download Free 3d Model By Inclusivef Cad Crowd Fix the bottom of base plate, use standard mesh size, and simulate the pins, bolts and screw as standard connections in solidworks simulation. redesign the over and under designed parts by changing their geometry and or their materials for a factor of safety not more than 4. In this paper, the horizontal sheet metal base of a horizontal toggle clamp is optimised for mass reduction using the finite element analysis in the computer aided design software. Figure 5: free body diagram of base table 1. maximum loading position for each part during the normal toggle clamp operation form the lowest position to the highest position. I analyzed the material of the toggle clamp and of each component individually. i decided the base was a cast metal, the lever, linkages, rivets, cylinder, nut, and bolt are all zinc coated.

Comments are closed.