Simplify your online presence. Elevate your brand.

Avr Microcontroller External Interrupts Usage Guide Atmega16

Atmega16 Interrupts Avr Lecture 3 Pdf Subroutine Microcontroller
Atmega16 Interrupts Avr Lecture 3 Pdf Subroutine Microcontroller

Atmega16 Interrupts Avr Lecture 3 Pdf Subroutine Microcontroller This article explains the interrupt concept in avr atmega16 microcontrollers, detailing how they suspend normal execution to handle high priority events via interrupt service routines (isrs). This article introduces the concept of interrupts and the different types of interrupts in avr microcontroller (atmega16). interrupt as the name suggests, interrupts the current routine of the microcontroller.

Using External Interrupts For Tinyavr Devices Avr1201 Appnote Pdf
Using External Interrupts For Tinyavr Devices Avr1201 Appnote Pdf

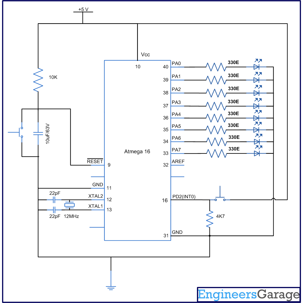
Using External Interrupts For Tinyavr Devices Avr1201 Appnote Pdf It provides details on enabling interrupts, the registers associated with interrupts, and the steps to program and execute an interrupt. it also gives specifics on the external interrupts including the associated pins, registers for configuration, and flag registers. Introduction to interrupt avr atmega16 atmega32 has three external hardware interrupts on pins pd2, pd3, and pb2 which are referred to as int0, int1, and int2 respectively. This article presents the concept of interrupts and the different types of interrupts in the avr (atmega16) microcontroller. interrupt as the name suggests, interrupts the current routine of the microcontroller. the microcontroller executes instructions in a sequence according to the programs. 4.1 interrupt programming in c for atmega16 compared to polling, interrupt is a more efficient approach for the cpu to handle peripheral devices. example peripheral devices are serial port, external switches, timers, pwm, and adc. in this lecture, we will learn interrupt handling in the atmega16.

Avr External Interrupts Tutorials
Avr External Interrupts Tutorials

Avr External Interrupts Tutorials This article presents the concept of interrupts and the different types of interrupts in the avr (atmega16) microcontroller. interrupt as the name suggests, interrupts the current routine of the microcontroller. the microcontroller executes instructions in a sequence according to the programs. 4.1 interrupt programming in c for atmega16 compared to polling, interrupt is a more efficient approach for the cpu to handle peripheral devices. example peripheral devices are serial port, external switches, timers, pwm, and adc. in this lecture, we will learn interrupt handling in the atmega16. The interrupt vectors can be moved to the start ofthe boot flash section by setting the ivsel bit in the general interrupt control register (gicr). refer to “interrupts” on page 42 for more information. Typical values contained in this datasheet are based on simulations and characterization of other avr microcontrollers manufactured on the same process technology. In the avr gcc environment, the vector table is predefined to point to interrupt routines with predetermined names. by using the appropriate name, your routine will be called when the corresponding interrupt occurs. We provide both an externally generated interrupt event and also one generated from within the microcontroller. the imagecraft icc avr compiler uses the following syntax to link an isr to the correct interrupt vector address:.

External Interrupts In Atmega Avr Embedded Lab
External Interrupts In Atmega Avr Embedded Lab

External Interrupts In Atmega Avr Embedded Lab The interrupt vectors can be moved to the start ofthe boot flash section by setting the ivsel bit in the general interrupt control register (gicr). refer to “interrupts” on page 42 for more information. Typical values contained in this datasheet are based on simulations and characterization of other avr microcontrollers manufactured on the same process technology. In the avr gcc environment, the vector table is predefined to point to interrupt routines with predetermined names. by using the appropriate name, your routine will be called when the corresponding interrupt occurs. We provide both an externally generated interrupt event and also one generated from within the microcontroller. the imagecraft icc avr compiler uses the following syntax to link an isr to the correct interrupt vector address:.

Avr Microcontroller External Interrupts Usage Guide Atmega16
Avr Microcontroller External Interrupts Usage Guide Atmega16

Avr Microcontroller External Interrupts Usage Guide Atmega16 In the avr gcc environment, the vector table is predefined to point to interrupt routines with predetermined names. by using the appropriate name, your routine will be called when the corresponding interrupt occurs. We provide both an externally generated interrupt event and also one generated from within the microcontroller. the imagecraft icc avr compiler uses the following syntax to link an isr to the correct interrupt vector address:.

Comments are closed.