Simplify your online presence. Elevate your brand.

Autodesk Inventor 2017 A Tutorial Introduction

Tutorial Autodesk Inventor Basic Pdf Application Software Computing
Tutorial Autodesk Inventor Basic Pdf Application Software Computing

Tutorial Autodesk Inventor Basic Pdf Application Software Computing This unique text and video combination presents a thorough introduction to autodesk inventor 2017 for anyone with little or no prior experience with cad software. This unique text presents a thorough introduction to autodesk inventor for anyone with little or no prior experience with cad software. it can be used in virtually any setting from four year.

â žautodesk Autocad 2017 And Inventor 2017 Tutorial Autocad Learn
â žautodesk Autocad 2017 And Inventor 2017 Tutorial Autocad Learn

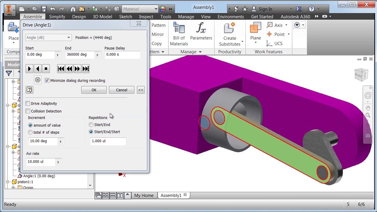
â žautodesk Autocad 2017 And Inventor 2017 Tutorial Autocad Learn Prepare a dynamic simulation for stress analysis in inventor inventor. The book electrical workers have been waiting for, an introduction to autodesk revit written just for you! featuring exercises based on real work situations, revit architecture 2021 for electrical workers will help get you up to speed quickly on developing your own construction documents. This unique text presents a thorough introduction to autodesk inventor for anyone with little or no prior experience with cad software. it can be used in virtually any setting from four year engineering schools to on the job use or self study. This unique text presents a thorough introduction to autodesk inventor for anyone with little or no prior experience with cad software. it can be used in virtually any setting from four year engineering schools to on the job use or self study.

Autodesk Inventor 2017 Presentations Tutorial Photography Video
Autodesk Inventor 2017 Presentations Tutorial Photography Video

Autodesk Inventor 2017 Presentations Tutorial Photography Video This unique text presents a thorough introduction to autodesk inventor for anyone with little or no prior experience with cad software. it can be used in virtually any setting from four year engineering schools to on the job use or self study. This unique text presents a thorough introduction to autodesk inventor for anyone with little or no prior experience with cad software. it can be used in virtually any setting from four year engineering schools to on the job use or self study. This unique text and video set presents a thorough introduction to autodesk inventor for anyone with little or no prior experience with cad software. it can be used in virtually any setting from four year engineering schools to on the job use or self study. Inventor adopts the parametric modelling approach; and is typically used for solid body modelling. autodesk typically release a new version of inventor around april of each year. Using step by step tutorials, this text will teach you how to create and read engineering drawings while becoming proficient at using the most common features of autodesk inventor. Find 9781630570200 autodesk inventor 2017 a tutorial introduction by l. scott hansen at over 30 bookstores. buy, rent or sell.

Autodesk Inventor 2017 Tutorial Pdf Treetogo
Autodesk Inventor 2017 Tutorial Pdf Treetogo

Autodesk Inventor 2017 Tutorial Pdf Treetogo This unique text and video set presents a thorough introduction to autodesk inventor for anyone with little or no prior experience with cad software. it can be used in virtually any setting from four year engineering schools to on the job use or self study. Inventor adopts the parametric modelling approach; and is typically used for solid body modelling. autodesk typically release a new version of inventor around april of each year. Using step by step tutorials, this text will teach you how to create and read engineering drawings while becoming proficient at using the most common features of autodesk inventor. Find 9781630570200 autodesk inventor 2017 a tutorial introduction by l. scott hansen at over 30 bookstores. buy, rent or sell.

Autodesk Inventor 2017 A Tutorial Introduction 4th Edition
Autodesk Inventor 2017 A Tutorial Introduction 4th Edition

Autodesk Inventor 2017 A Tutorial Introduction 4th Edition Using step by step tutorials, this text will teach you how to create and read engineering drawings while becoming proficient at using the most common features of autodesk inventor. Find 9781630570200 autodesk inventor 2017 a tutorial introduction by l. scott hansen at over 30 bookstores. buy, rent or sell.

Introduction To Autodesk Inventor Pdf
Introduction To Autodesk Inventor Pdf

Introduction To Autodesk Inventor Pdf

Comments are closed.