Simplify your online presence. Elevate your brand.

Api Mineflayer Statemachine

Api Mineflayer Statemachine
Api Mineflayer Statemachine

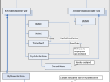
Api Mineflayer Statemachine There are several existing behaviors included with mineflayer statemachine to help get most bots up and running with minimal setup required. you can find a complete list of this behaviors and their usage below. This project is a plugin designed for mineflayer that adds a high level api for writing state machines. as bot ai code can grow very quickly, writing this code in a finite state machine manner can help keep the code base manageable and improve quality of bot behavior trees.

Mineflayer State Machine Mining Test Youtube
Mineflayer State Machine Mining Test Youtube

Mineflayer State Machine Mining Test Youtube Mineflayer statemachine is a plugin for mineflayer. it aims to add a flexible and customizable state machine api on top of mineflayer to make it easier to write and scale bots. This project is a plugin designed for mineflayer that adds a high level api for writing state machines. as bot ai code can grow very quickly, writing this code in a finite state machine manner can help keep the code base manageable and improve quality of bot behavior trees. The api for mineflayer statemachine aims to be simple and intuitive, requiring minimal effort to setup a working state machine. the example below creates a three state finite state machine which finds and follows the nearest player, stopping and looking at them when they are close. This project is a plugin designed for mineflayer that adds a high level api for writing state machines. as bot ai code can grow very quickly, writing this code in a finite state machine manner can help keep the code base manageable and improve quality of bot behavior trees.

Api Mineflayer Statemachine
Api Mineflayer Statemachine

Api Mineflayer Statemachine The api for mineflayer statemachine aims to be simple and intuitive, requiring minimal effort to setup a working state machine. the example below creates a three state finite state machine which finds and follows the nearest player, stopping and looking at them when they are close. This project is a plugin designed for mineflayer that adds a high level api for writing state machines. as bot ai code can grow very quickly, writing this code in a finite state machine manner can help keep the code base manageable and improve quality of bot behavior trees. This project is a plugin designed for mineflayer that adds a high level api for writing state machines. as bot ai code can grow very quickly, writing this code in a finite state machine manner can help keep the code base manageable and improve quality of bot behavior trees. This project is a plugin designed for mineflayer that adds a high level api for writing state machines. as bot ai code can grow very quickly, writing this code in a finite state machine manner can help keep the code base manageable and improve quality of bot behavior trees. The most updated and useful are : minecraft mcp server a mcp server for mineflayer, allowing using mineflayer from an llm pathfinder advanced a* pathfinding with a lot of configurable features prismarine viewer simple web chunk viewer web inventory web based inventory viewer statemachine a state machine api for more complex bot behaviors. This project is a plugin designed for mineflayer that adds a high level api for writing state machines. as bot ai code can grow very quickly, writing this code in a finite state machine manner can help keep the code base manageable and improve quality of bot behavior trees.

Mineflayer State Machine Test Youtube
Mineflayer State Machine Test Youtube

Mineflayer State Machine Test Youtube This project is a plugin designed for mineflayer that adds a high level api for writing state machines. as bot ai code can grow very quickly, writing this code in a finite state machine manner can help keep the code base manageable and improve quality of bot behavior trees. This project is a plugin designed for mineflayer that adds a high level api for writing state machines. as bot ai code can grow very quickly, writing this code in a finite state machine manner can help keep the code base manageable and improve quality of bot behavior trees. The most updated and useful are : minecraft mcp server a mcp server for mineflayer, allowing using mineflayer from an llm pathfinder advanced a* pathfinding with a lot of configurable features prismarine viewer simple web chunk viewer web inventory web based inventory viewer statemachine a state machine api for more complex bot behaviors. This project is a plugin designed for mineflayer that adds a high level api for writing state machines. as bot ai code can grow very quickly, writing this code in a finite state machine manner can help keep the code base manageable and improve quality of bot behavior trees.

Comments are closed.