Simplify your online presence. Elevate your brand.

Ansys Workbench Universal Assembly

Ansys Workbench Pdf
Ansys Workbench Pdf

Ansys Workbench Pdf Subscribed 135 17k views 7 years ago you will learn analysis of universal assembly with global meshing options more. You can import meshes from multiple systems into mechanical. it is possible to combine composite shell, composite solid, and non layered shell and solid meshes to perform a mixed analysis. mechanical does not allow the overlap of node element numbers from multiple systems.

Ansys Workbench 2021
Ansys Workbench 2021

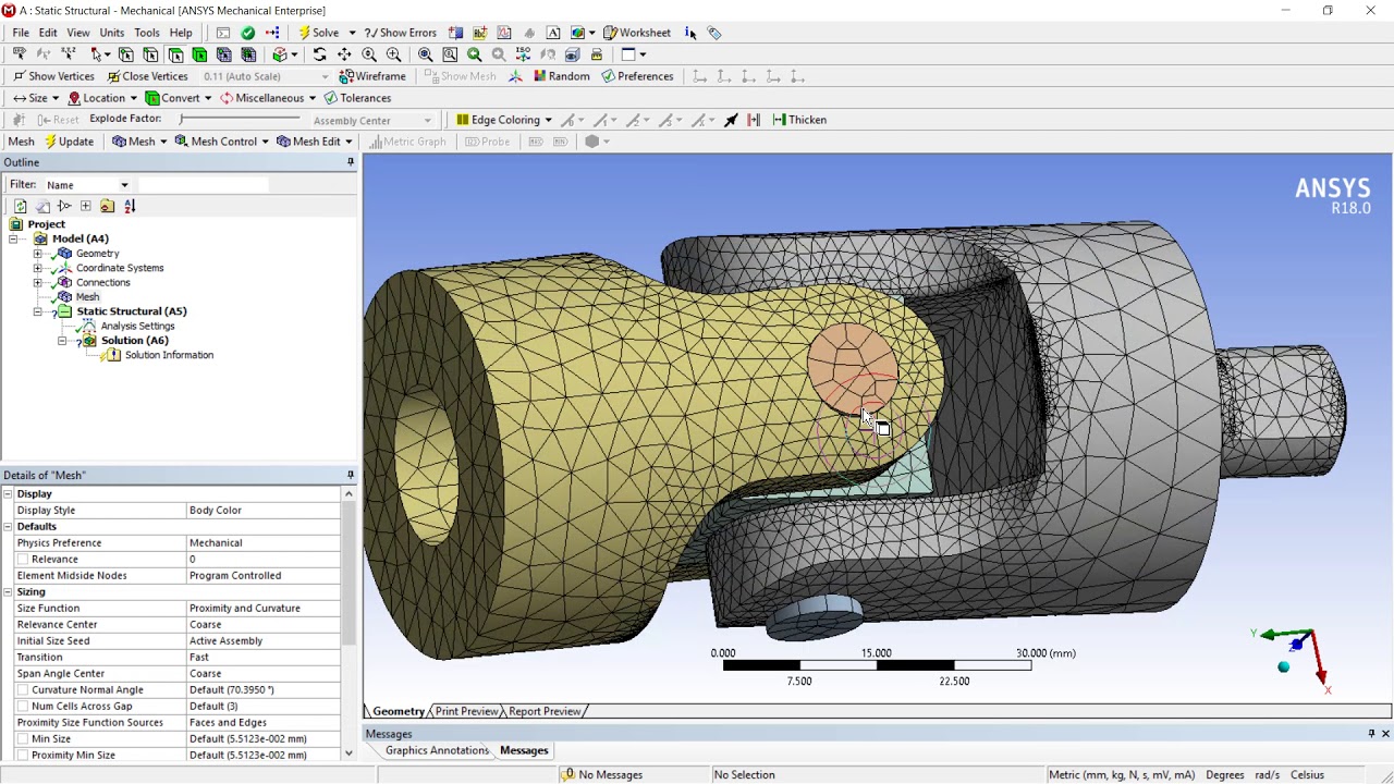
Ansys Workbench 2021 Learn how to set up a structural simulation in ansys mechanical using workbench, from materials and meshing to boundary conditions and solving. Learn how to assemble multiple finite element models into an assembly in workbench. more: caeai fea services. This assembly consists of four solid bodies (representing the solid pipe wall and flanges) and three surface bodies (caps) that cap all the pipe entrances exits. This simulation was performed to study the procedure of simulating the double universal joint model. in this model a spring was fixed at one end and was pressed through the double universal joint, using the handle.

Ansys Workbench 2021
Ansys Workbench 2021

Ansys Workbench 2021 This assembly consists of four solid bodies (representing the solid pipe wall and flanges) and three surface bodies (caps) that cap all the pipe entrances exits. This simulation was performed to study the procedure of simulating the double universal joint model. in this model a spring was fixed at one end and was pressed through the double universal joint, using the handle. Assembling external models and mechanical models. you can import multiple meshed based geometries into the model cell of a mechanical analysis system. the sources of these geometries can be: the source systems define the geometry and meshes for the downstream mechanical system. Description: in this tutorial, i demonstrate how to perform 3d structural analysis using ansys workbench, focusing on the simulation of a multi component assembly. Assembly tools can be accessed from the design tab in discovery interface, and it consists of various options like orient, align, tangent, anchor, gear or rigid for creating the assembly condition. From the cells, you can work with various ansys applications and analysis tasks; some of these open in tabs within the workbench environment, while others open independently in their own windows.

Ansys Workbench 3dcad Click
Ansys Workbench 3dcad Click

Ansys Workbench 3dcad Click Assembling external models and mechanical models. you can import multiple meshed based geometries into the model cell of a mechanical analysis system. the sources of these geometries can be: the source systems define the geometry and meshes for the downstream mechanical system. Description: in this tutorial, i demonstrate how to perform 3d structural analysis using ansys workbench, focusing on the simulation of a multi component assembly. Assembly tools can be accessed from the design tab in discovery interface, and it consists of various options like orient, align, tangent, anchor, gear or rigid for creating the assembly condition. From the cells, you can work with various ansys applications and analysis tasks; some of these open in tabs within the workbench environment, while others open independently in their own windows.

Comments are closed.