Simplify your online presence. Elevate your brand.

Ansys Workbench Basics Beginner Tutorial Geometry Materials Meshing

Ansys Meshing Tutorial Guide Pdf Trademark License
Ansys Meshing Tutorial Guide Pdf Trademark License

Ansys Meshing Tutorial Guide Pdf Trademark License If you’re opening ansys workbench for the first time and feeling confused about where to click, how the workflow works, or how an analysis actually flows then this video is for you. Designed with competitive student teams using computational fluid dynamics in mind, these tutorials include areas such as aerodynamic analysis, meshing and more.

Mesh Intro 14 0 Ws 01 Ansys Meshing Basics Pdf Turbulence Areas
Mesh Intro 14 0 Ws 01 Ansys Meshing Basics Pdf Turbulence Areas

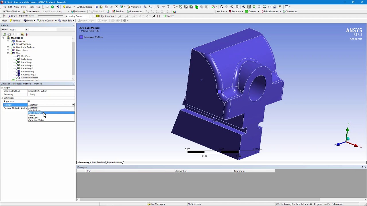
Mesh Intro 14 0 Ws 01 Ansys Meshing Basics Pdf Turbulence Areas Learn how to set up a structural simulation in ansys mechanical using workbench, from materials and meshing to boundary conditions and solving. This document provides an introduction and guide to using ansys workbench for beginners. it outlines the basic workflow and steps to set up and solve simple static structural, fluid flow, and heat transfer examples. common problems encountered by students are also addressed. This course takes you from the fundamentals of ansys workbench to solving real world mechanical and thermal problems. you’ll start with understanding the interface, materials database, and modeling workflow, then move through progressive modules covering rigid dynamics, transient structural, static structural, and thermal analysis. Ansys workbench is the integration and workflow platform that connects ansys products. this tutorial will cover how to create or import geometry, creating a basic mesh, applying boundary conditions and loads, solving your first fea simulations, and changing the material of your model.

Ansys Meshing Pinch Tutorial Cfd Ninja
Ansys Meshing Pinch Tutorial Cfd Ninja

Ansys Meshing Pinch Tutorial Cfd Ninja This course takes you from the fundamentals of ansys workbench to solving real world mechanical and thermal problems. you’ll start with understanding the interface, materials database, and modeling workflow, then move through progressive modules covering rigid dynamics, transient structural, static structural, and thermal analysis. Ansys workbench is the integration and workflow platform that connects ansys products. this tutorial will cover how to create or import geometry, creating a basic mesh, applying boundary conditions and loads, solving your first fea simulations, and changing the material of your model. Once the geometry has been specified it has to be meshed and loads, boundary conditions and other constraints must be assigned. for this task we will use the ansys mechanical modelling environment. In this tutorial we will use the ansys static structural analysis module to compute the maximum deflection and stress in a thin elastic steel plate with a central hole. Ansys workbench is the numerical type of engineering problem solving software. used to simulate interactions of all disciplines of physics, structural, vibration, fluid dynamics, heat transfer and electromagnetic for engineers. Compare 1d, 2d, and 3d meshing in ansys workbench, noting when each fits a component’s dimensions. identify element shapes and key applications such as engine blocks. no prior experience is needed. you will learn everything related performing analysis in ansys workbench during the course.

Ansys Meshing Element Order Linear Quadratic Cfd Ninja
Ansys Meshing Element Order Linear Quadratic Cfd Ninja

Ansys Meshing Element Order Linear Quadratic Cfd Ninja Once the geometry has been specified it has to be meshed and loads, boundary conditions and other constraints must be assigned. for this task we will use the ansys mechanical modelling environment. In this tutorial we will use the ansys static structural analysis module to compute the maximum deflection and stress in a thin elastic steel plate with a central hole. Ansys workbench is the numerical type of engineering problem solving software. used to simulate interactions of all disciplines of physics, structural, vibration, fluid dynamics, heat transfer and electromagnetic for engineers. Compare 1d, 2d, and 3d meshing in ansys workbench, noting when each fits a component’s dimensions. identify element shapes and key applications such as engine blocks. no prior experience is needed. you will learn everything related performing analysis in ansys workbench during the course.

Ansys 15 Meshing Tutorial Watertactical
Ansys 15 Meshing Tutorial Watertactical

Ansys 15 Meshing Tutorial Watertactical Ansys workbench is the numerical type of engineering problem solving software. used to simulate interactions of all disciplines of physics, structural, vibration, fluid dynamics, heat transfer and electromagnetic for engineers. Compare 1d, 2d, and 3d meshing in ansys workbench, noting when each fits a component’s dimensions. identify element shapes and key applications such as engine blocks. no prior experience is needed. you will learn everything related performing analysis in ansys workbench during the course.

Comments are closed.