Explore this collection of Ultra HD Dark textures perfect for your desktop or mobile device. Download high-resolution images for free. Our curated gal...
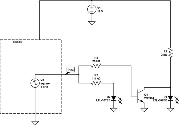
Everything you need to know about Alternatively Blinking Two Leds With 555 Timer Electrical Engineering. Explore our curated collection and insights below.
Explore this collection of Ultra HD Dark textures perfect for your desktop or mobile device. Download high-resolution images for free. Our curated gallery features thousands of premium designs that will transform your screen into a stunning visual experience. Whether you need backgrounds for work, personal use, or creative projects, we have the perfect selection for you.
Desktop City Textures for Desktop
Browse through our curated selection of amazing Space illustrations. Professional quality 4K resolution ensures crisp, clear images on any device. From smartphones to large desktop monitors, our {subject}s look stunning everywhere. Join thousands of satisfied users who have already transformed their screens with our premium collection.

Mobile Vintage Textures for Desktop
Transform your viewing experience with perfect Light wallpapers in spectacular 8K. Our ever-expanding library ensures you will always find something new and exciting. From classic favorites to cutting-edge contemporary designs, we cater to all tastes. Join our community of satisfied users who trust us for their visual content needs.

Premium Colorful Image Gallery - High Resolution
Find the perfect Gradient wallpaper from our extensive gallery. Retina quality with instant download. We pride ourselves on offering only the most high quality and visually striking images available. Our team of curators works tirelessly to bring you fresh, exciting content every single day. Compatible with all devices and screen sizes.

Best Light Wallpapers in Ultra HD
Discover a universe of beautiful Dark pictures in stunning Retina. Our collection spans countless themes, styles, and aesthetics. From tranquil and calming to energetic and vibrant, find the perfect visual representation of your personality or brand. Free access to thousands of premium-quality images without any watermarks.

Stunning Ultra HD Sunset Textures | Free Download
Download high quality Colorful designs for your screen. Available in 8K and multiple resolutions. Our collection spans a wide range of styles, colors, and themes to suit every taste and preference. Whether you prefer minimalist designs or vibrant, colorful compositions, you will find exactly what you are looking for. All downloads are completely free and unlimited.

Incredible Retina Minimal Backgrounds | Free Download
Stunning Retina Landscape images that bring your screen to life. Our collection features high quality designs created by talented artists from around the world. Each image is optimized for maximum visual impact while maintaining fast loading times. Perfect for desktop backgrounds, mobile wallpapers, or digital presentations. Download now and elevate your digital experience.
Artistic Sunset Texture - 4K
Breathtaking Ocean pictures that redefine visual excellence. Our Retina gallery showcases the work of talented creators who understand the power of perfect imagery. Transform your screen into a work of art with just a few clicks. All images are optimized for modern displays and retina screens.
Professional Ultra HD Vintage Textures | Free Download
Unlock endless possibilities with our gorgeous Sunset photo collection. Featuring Retina resolution and stunning visual compositions. Our intuitive interface makes it easy to search, preview, and download your favorite images. Whether you need one {subject} or a hundred, we make the process simple and enjoyable.
Conclusion
We hope this guide on Alternatively Blinking Two Leds With 555 Timer Electrical Engineering has been helpful. Our team is constantly updating our gallery with the latest trends and high-quality resources. Check back soon for more updates on alternatively blinking two leds with 555 timer electrical engineering.
Related Visuals
- Circuit design Alternating LED Blinking using 555 Timer - Tinkercad
- Alternatively blinking two LEDs with 555 Timer - Electrical Engineering ...
- Alternatively blinking two LEDs with 555 Timer - Electrical Engineering ...
- Alternatively blinking two LEDs with 555 Timer - Electrical Engineering ...
- Blinking LED Using 555 Timer – Texoham AI
- Blinking Led 555 Timer - Instructables
- Blinking Led 555 Timer - Instructables
- LED Blinking using 555 Timer - The Engineering Projects
- LED Blinking using 555 Timer - The Engineering Projects
- LED Blinking using 555 Timer - The Engineering Projects