Simplify your online presence. Elevate your brand.

Ac Mosfet Switch

Mosfet Ac Switch Circuit Diagram
Mosfet Ac Switch Circuit Diagram

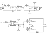
Mosfet Ac Switch Circuit Diagram In this tutorial about mosfet switches, we will look at using the enhancement mode mosfet as a switch as these transistors require a positive gate voltage ( v gs) to turn “on” and a zero voltage to turn “off”. The low cost ac solid state relay (ssr) with mosfets reference design is a single relay replacement that enables efficient power management for a low power alternative to standard electromechanical relays in thermostat applications.

Switches Ac Mosfet Switch Electrical Engineering Stack Exchange
Switches Ac Mosfet Switch Electrical Engineering Stack Exchange

Switches Ac Mosfet Switch Electrical Engineering Stack Exchange Get a pre built mains switching module that provides safe isolation from mains voltages. that way you won't electrocute yourself or burn your house down. use the fet to drive the coil of a relay. or skip the fet and get an ssr. If you understood the working of the mosfet and its regions of operation, you would have probably guessed how a mosfet works as a switch. we will understand the operation of a mosfet as a switch by considering a simple example circuit. With their ability to be paralleled, power mosfet switches can be implemented in adaptable and flexible solutions, providing various levels and forms of protection for power systems, such as current blocking, reverse polarity protection and protection against overvoltage conditions. Ac mosfet switches deliver rapid, reliable control over high voltage and high current applications, allowing your operations to handle extreme conditions with precision and efficiency.

Switches Ac Mosfet Switch Electrical Engineering Stack Exchange
Switches Ac Mosfet Switch Electrical Engineering Stack Exchange

Switches Ac Mosfet Switch Electrical Engineering Stack Exchange With their ability to be paralleled, power mosfet switches can be implemented in adaptable and flexible solutions, providing various levels and forms of protection for power systems, such as current blocking, reverse polarity protection and protection against overvoltage conditions. Ac mosfet switches deliver rapid, reliable control over high voltage and high current applications, allowing your operations to handle extreme conditions with precision and efficiency. An ac circuit that uses a mosfet can either be switching or driven with a harmonic signal, thus providing ac power to a load. mosfets used in this way are selected based on their ability to both handle power and switch within the required time frame. Don't let my personal bias skew things here as long as the ac lines to the solenoid are not doing anything else, such as powering the control board, then having the fets on the control board switch the loads through bridges will work just fine and is simple, reliable, and cheap. Explore pwm based ac power control using mosfets and igbts with our comprehensive guide. learn effective techniques for managing and controlling ac power efficiently. There are also wirelessly controlled wall mount switches relays that might be useful.

Bidirectional Mosfet Switch For High Voltage Frequency
Bidirectional Mosfet Switch For High Voltage Frequency

Bidirectional Mosfet Switch For High Voltage Frequency An ac circuit that uses a mosfet can either be switching or driven with a harmonic signal, thus providing ac power to a load. mosfets used in this way are selected based on their ability to both handle power and switch within the required time frame. Don't let my personal bias skew things here as long as the ac lines to the solenoid are not doing anything else, such as powering the control board, then having the fets on the control board switch the loads through bridges will work just fine and is simple, reliable, and cheap. Explore pwm based ac power control using mosfets and igbts with our comprehensive guide. learn effective techniques for managing and controlling ac power efficiently. There are also wirelessly controlled wall mount switches relays that might be useful.

Comments are closed.