Simplify your online presence. Elevate your brand.

Ac Dc Full Bridge Rectifier Schematic Analysis Electrical

Ac Dc Full Bridge Rectifier Schematic Analysis Electrical
Ac Dc Full Bridge Rectifier Schematic Analysis Electrical

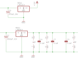
Ac Dc Full Bridge Rectifier Schematic Analysis Electrical Learn how a full bridge rectifier works, its circuit diagram, formulas, efficiency, and real world applications in ac to dc power supplies. I am working on a circuit of an old 90's terminal applicator and noticed it has ac power coming in, then stepped down with a transformer, and then going to a pair of full bridge rectifiers.

Ac Dc Full Bridge Rectifier Schematic Analysis Electrical
Ac Dc Full Bridge Rectifier Schematic Analysis Electrical

Ac Dc Full Bridge Rectifier Schematic Analysis Electrical Learn about the full bridge rectifier circuit diagram and how it converts alternating current to direct current using a bridge rectifier. Bridge rectifiers convert ac to dc efficiently using four diodes, offering full wave rectification without a center tapped transformer. this guide covers their function, design, common applications, troubleshooting, and how to select and maintain them for reliable power conversion. This post includes full wave bridge rectifier circuit diagram, working and applications. here, diodes are arranged in the form of a bridge. The main advantages of a full wave bridge rectifier is that it has a smaller ac ripple value for a given load and a smaller reservoir or smoothing capacitor than an equivalent half wave rectifier.

Ac Dc Full Bridge Rectifier Schematic Analysis Electrical
Ac Dc Full Bridge Rectifier Schematic Analysis Electrical

Ac Dc Full Bridge Rectifier Schematic Analysis Electrical This post includes full wave bridge rectifier circuit diagram, working and applications. here, diodes are arranged in the form of a bridge. The main advantages of a full wave bridge rectifier is that it has a smaller ac ripple value for a given load and a smaller reservoir or smoothing capacitor than an equivalent half wave rectifier. A bridge rectifier is a circuit that converts alternating current (ac) to direct current (dc) using four diodes arranged in a bridge configuration. it is commonly used in power supplies to provide dc power from a transformer connected to the ac mains. This circuit provides full wave rectification without the necessity of a center tapped transformer. in applications where a center tapped, or split phase, source is unavailable, this is the only practical method of full wave rectification. We will learn the operation of a full wave bridge rectifier with a schematic of a single phase full wave diode bridge rectifier with rl load. and we have tried to explain the working of bridge rectifiers with relevant waveforms. A bridge rectifier is a type of full wave rectifier that uses four individual rectifying diodes connected together in a closed loop bridge configuration to efficiently convert the alternating current (ac) into direct current (dc).

Ac Dc Full Bridge Rectifier Schematic Analysis Electrical
Ac Dc Full Bridge Rectifier Schematic Analysis Electrical

Ac Dc Full Bridge Rectifier Schematic Analysis Electrical A bridge rectifier is a circuit that converts alternating current (ac) to direct current (dc) using four diodes arranged in a bridge configuration. it is commonly used in power supplies to provide dc power from a transformer connected to the ac mains. This circuit provides full wave rectification without the necessity of a center tapped transformer. in applications where a center tapped, or split phase, source is unavailable, this is the only practical method of full wave rectification. We will learn the operation of a full wave bridge rectifier with a schematic of a single phase full wave diode bridge rectifier with rl load. and we have tried to explain the working of bridge rectifiers with relevant waveforms. A bridge rectifier is a type of full wave rectifier that uses four individual rectifying diodes connected together in a closed loop bridge configuration to efficiently convert the alternating current (ac) into direct current (dc).

Ac Dc Full Bridge Rectifier Schematic Analysis Electrical
Ac Dc Full Bridge Rectifier Schematic Analysis Electrical

Ac Dc Full Bridge Rectifier Schematic Analysis Electrical We will learn the operation of a full wave bridge rectifier with a schematic of a single phase full wave diode bridge rectifier with rl load. and we have tried to explain the working of bridge rectifiers with relevant waveforms. A bridge rectifier is a type of full wave rectifier that uses four individual rectifying diodes connected together in a closed loop bridge configuration to efficiently convert the alternating current (ac) into direct current (dc).

Comments are closed.