Simplify your online presence. Elevate your brand.

4bit Binary Counter With Multisim

4 Bit Binary Counter Circuit Diagram
4 Bit Binary Counter Circuit Diagram

4 Bit Binary Counter Circuit Diagram This 4 bit digital counter is a sequential circuit that uses jk flipflops, and gates, and a digital clock. for each clock tick, the 4 bit output increments by one. after it reaches it's maximum value of 15 (calculated by 2^4 1), it resets to zero. Design and simulate a four bit binary counter using a 555 timer ic in multisim. learn digital circuits and simulation software.

4 Bit Binary Counter Circuit Diagram
4 Bit Binary Counter Circuit Diagram

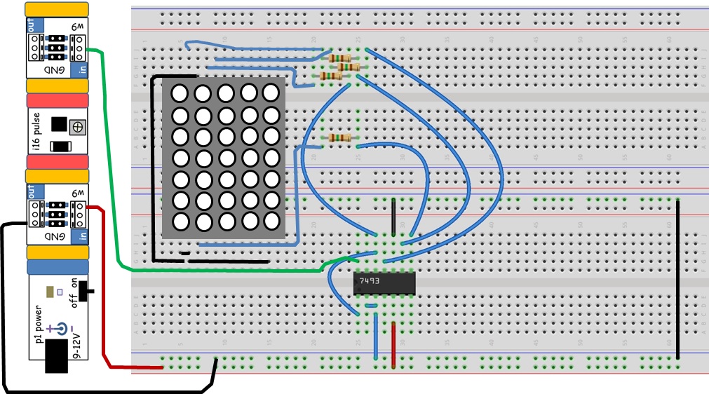
4 Bit Binary Counter Circuit Diagram Demonstration video of how to set up and work the logic analyser on multisim to show the functionality of a 4bit synchronous counter built with jk flip flops. About this multisim project simulates a 4 bit binary counter (0 15) using a 74ls393d ic. features: 7 segment hex display, 4 leds showing binary count, 20hz clock input, and reset switch. demonstrates basic digital counting with visual feedback. The document outlines a practical exercise for creating a 4 bit synchronous binary up counter using multisim. it includes steps for connecting a 555 timer to generate a 2 hz output, integrating a 74hc163 counter with a bcd to 7 segment decoder, and modifying the circuit to divide the clock frequency based on a student number. Design and create single sided pcb layout for 4 bit binary counter using d flip flops. aim: to design the single sided pcb layout for 4 bit binary counter using d flip flops with multisim.

4 Bit Binary Counter Circuit Diagram
4 Bit Binary Counter Circuit Diagram

4 Bit Binary Counter Circuit Diagram The document outlines a practical exercise for creating a 4 bit synchronous binary up counter using multisim. it includes steps for connecting a 555 timer to generate a 2 hz output, integrating a 74hc163 counter with a bcd to 7 segment decoder, and modifying the circuit to divide the clock frequency based on a student number. Design and create single sided pcb layout for 4 bit binary counter using d flip flops. aim: to design the single sided pcb layout for 4 bit binary counter using d flip flops with multisim. 74ls93n is a 4 bit binary counter that contains four master slave jk flip flops to provide a divide by eight counter, triggered by a high to low transition of the clock input. the count will be increased by 1 for every pulse given to the clock pins ina and inb. How to make a 4 bit counter using a 7 segment common anode, dip switch and 74ls47 decoder in multisim. a newbie special 10 20 minute project! more. From these equations and the output equations, a circuit was designed using the multisim software and simulated as shown in fig. 2. in this experiment, moore state machine is applied, as the. Learn how to create a simple 4 bit manual counter using ni multisim software. perfect for beginners in the world of multisim. follow us for more exciting projects!.

4 Bit Binary Counter Circuit Diagram
4 Bit Binary Counter Circuit Diagram

4 Bit Binary Counter Circuit Diagram 74ls93n is a 4 bit binary counter that contains four master slave jk flip flops to provide a divide by eight counter, triggered by a high to low transition of the clock input. the count will be increased by 1 for every pulse given to the clock pins ina and inb. How to make a 4 bit counter using a 7 segment common anode, dip switch and 74ls47 decoder in multisim. a newbie special 10 20 minute project! more. From these equations and the output equations, a circuit was designed using the multisim software and simulated as shown in fig. 2. in this experiment, moore state machine is applied, as the. Learn how to create a simple 4 bit manual counter using ni multisim software. perfect for beginners in the world of multisim. follow us for more exciting projects!.

4 Bit Binary Counter Circuit Diagram
4 Bit Binary Counter Circuit Diagram

4 Bit Binary Counter Circuit Diagram From these equations and the output equations, a circuit was designed using the multisim software and simulated as shown in fig. 2. in this experiment, moore state machine is applied, as the. Learn how to create a simple 4 bit manual counter using ni multisim software. perfect for beginners in the world of multisim. follow us for more exciting projects!.

4 Bit Binary Counter Circuit Diagram
4 Bit Binary Counter Circuit Diagram

4 Bit Binary Counter Circuit Diagram

Comments are closed.