Simplify your online presence. Elevate your brand.

Step 01 Modeling Youtube

Basic Modeling Youtube
Basic Modeling Youtube

Basic Modeling Youtube This is the beginning of a model making tutorial! today we will be creating the model of an oc. the methods are pretty much the same for any model you make;. From basic assembly and painting techniques to advanced detailing and airbrushing methods. start your modeling journey and improve your skills with us!.

Modeling Youtube
Modeling Youtube

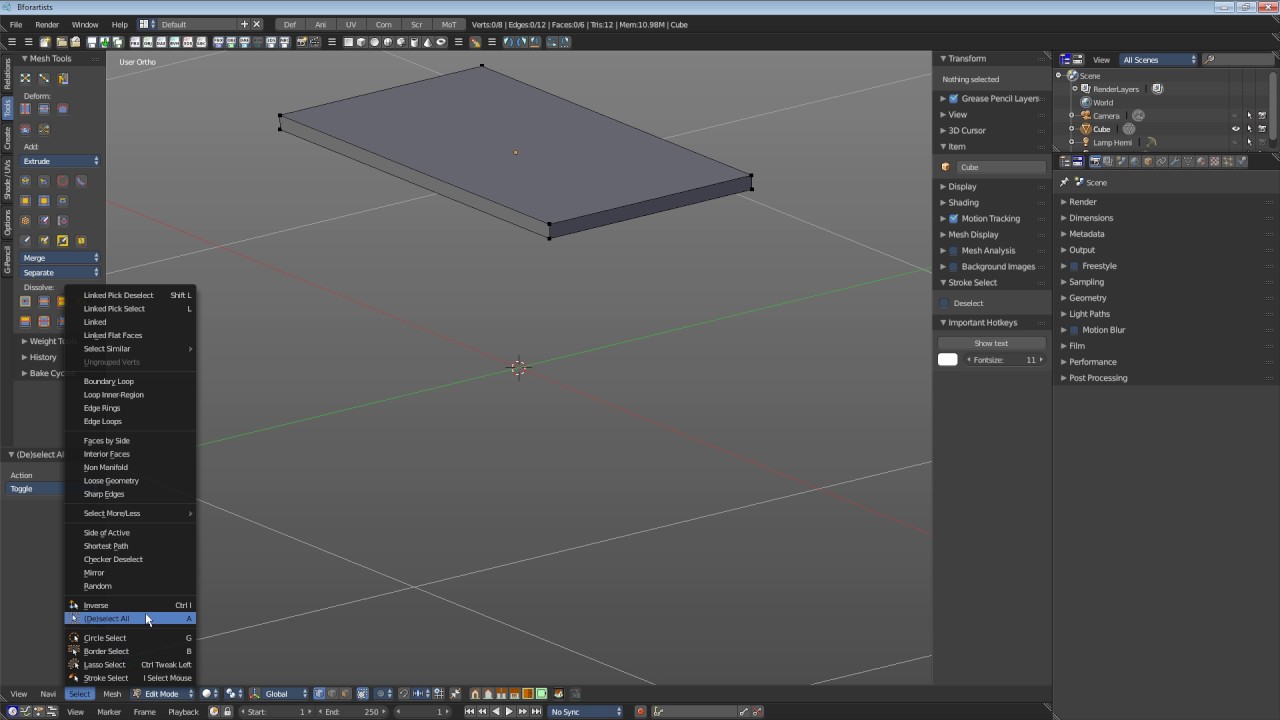
Modeling Youtube In this free live tutorial, you'll learn how to create 3d models from scratch using sketchup. perfect for beginners, students, architects, and designers who want to master sketchup in just 120 minutes. This 10 part series will walk you step by by through the modeling process in blender. it covers everything from modeling a character’s face to the hands and feet. But if you’re just starting out, blender’s modeling tools can feel intimidating and hard to navigate. that’s why i designed this course: to take you step by step through blender’s essential modeling workflows, from absolute basics to professional techniques. Whether you’re a beginner just starting with the basics or an advanced user looking to refine your workflow, these videos cover everything you need to know to become confident in 3d modeling.

Step01 Youtube
Step01 Youtube

Step01 Youtube But if you’re just starting out, blender’s modeling tools can feel intimidating and hard to navigate. that’s why i designed this course: to take you step by step through blender’s essential modeling workflows, from absolute basics to professional techniques. Whether you’re a beginner just starting with the basics or an advanced user looking to refine your workflow, these videos cover everything you need to know to become confident in 3d modeling. In this video, you will create your very first 3d model in autodesk fusion (formerly fusion 360). if you are an absolute beginner and have never used cad software before, this tutorial is for you. Learn character modeling fundamentals in blender through a 16 minute step by step tutorial that guides beginners through creating a complete character from scratch. Get the thought behind the models with these narrated guides that walk you through the process, step by step. Free tutorials, courses, and guided pathways for mastering real time 3d development skills to make video games, vr, ar, and more.

Quickstart Modeling Youtube
Quickstart Modeling Youtube

Quickstart Modeling Youtube In this video, you will create your very first 3d model in autodesk fusion (formerly fusion 360). if you are an absolute beginner and have never used cad software before, this tutorial is for you. Learn character modeling fundamentals in blender through a 16 minute step by step tutorial that guides beginners through creating a complete character from scratch. Get the thought behind the models with these narrated guides that walk you through the process, step by step. Free tutorials, courses, and guided pathways for mastering real time 3d development skills to make video games, vr, ar, and more.

Step01 Getting Started Youtube
Step01 Getting Started Youtube

Step01 Getting Started Youtube Get the thought behind the models with these narrated guides that walk you through the process, step by step. Free tutorials, courses, and guided pathways for mastering real time 3d development skills to make video games, vr, ar, and more.

Comments are closed.