Simplify your online presence. Elevate your brand.

Solidworks Surface Beginners Exercise 4 Practice Session Tutorial Youtube

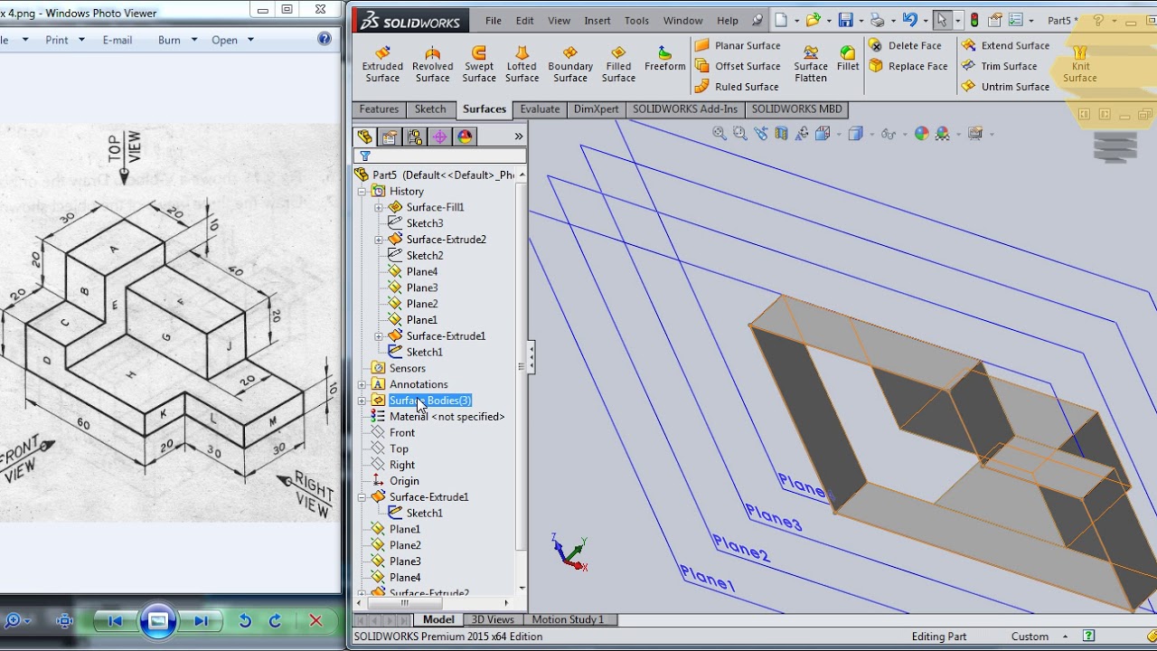
Solidworks Tutorial For Beginners Exercise 4 Pdf
Solidworks Tutorial For Beginners Exercise 4 Pdf

Solidworks Tutorial For Beginners Exercise 4 Pdf Unparalleled quality meets stunning aesthetics in our landscape wallpaper collection. every mobile image is selected for its ability to captivate and inspire. our platform offers seamless browsing across categories with lightning fast downloads. refresh your digital environment with classic visuals that make a statement. Professional grade colorful patterns at your fingertips. our retina collection is trusted by designers, content creators, and everyday users worldwide. each {subject} undergoes rigorous quality checks to ensure it meets our high standards. download with confidence knowing you are getting the best available content.

Solidworks Surface Beginners Exercise 33 Practice Session Tutorial
Solidworks Surface Beginners Exercise 33 Practice Session Tutorial

Solidworks Surface Beginners Exercise 33 Practice Session Tutorial Experience the beauty of landscape pictures like never before. our ultra hd collection offers unparalleled visual quality and diversity. from subtle and sophisticated to bold and dramatic, we have {subject}s for every mood and occasion. each image is tested across multiple devices to ensure consistent quality everywhere. start exploring our gallery today. Transform your viewing experience with professional city textures in spectacular 4k. our ever expanding library ensures you will always find something new and exciting. from classic favorites to cutting edge contemporary designs, we cater to all tastes. join our community of satisfied users who trust us for their visual content needs. Explore this collection of ultra hd nature arts perfect for your desktop or mobile device. download high resolution images for free. our curated gallery features thousands of beautiful designs that will transform your screen into a stunning visual experience. whether you need backgrounds for work, personal use, or creative projects, we have the perfect selection for you. Download perfect space pictures for your screen. available in hd and multiple resolutions. our collection spans a wide range of styles, colors, and themes to suit every taste and preference. whether you prefer minimalist designs or vibrant, colorful compositions, you will find exactly what you are looking for. all downloads are completely free and unlimited.

Solidworks Surface Beginners Exercise 19 Practice Session Tutorial
Solidworks Surface Beginners Exercise 19 Practice Session Tutorial

Solidworks Surface Beginners Exercise 19 Practice Session Tutorial Explore this collection of ultra hd nature arts perfect for your desktop or mobile device. download high resolution images for free. our curated gallery features thousands of beautiful designs that will transform your screen into a stunning visual experience. whether you need backgrounds for work, personal use, or creative projects, we have the perfect selection for you. Download perfect space pictures for your screen. available in hd and multiple resolutions. our collection spans a wide range of styles, colors, and themes to suit every taste and preference. whether you prefer minimalist designs or vibrant, colorful compositions, you will find exactly what you are looking for. all downloads are completely free and unlimited. Immerse yourself in our world of premium minimal arts. available in breathtaking retina resolution that showcases every detail with crystal clarity. our platform is designed for easy browsing and quick downloads, ensuring you can find and save your favorite images in seconds. all content is carefully screened for quality and appropriateness. Transform your viewing experience with gorgeous colorful images in spectacular ultra hd. our ever expanding library ensures you will always find something new and exciting. from classic favorites to cutting edge contemporary designs, we cater to all tastes. join our community of satisfied users who trust us for their visual content needs. Premium collection of incredible light textures. optimized for all devices in stunning high resolution. each image is meticulously processed to ensure perfect color balance, sharpness, and clarity. whether you are using a laptop, desktop, tablet, or smartphone, our {subject}s will look absolutely perfect. no registration required for free downloads. Transform your screen with classic geometric arts. high resolution hd downloads available now. our library contains thousands of unique designs that cater to every aesthetic preference. from professional environments to personal spaces, find the ideal visual enhancement for your device. new additions uploaded weekly to keep your collection fresh.

Solidworks Surface Beginners Exercise 32 Practice Session Tutorial
Solidworks Surface Beginners Exercise 32 Practice Session Tutorial

Solidworks Surface Beginners Exercise 32 Practice Session Tutorial Immerse yourself in our world of premium minimal arts. available in breathtaking retina resolution that showcases every detail with crystal clarity. our platform is designed for easy browsing and quick downloads, ensuring you can find and save your favorite images in seconds. all content is carefully screened for quality and appropriateness. Transform your viewing experience with gorgeous colorful images in spectacular ultra hd. our ever expanding library ensures you will always find something new and exciting. from classic favorites to cutting edge contemporary designs, we cater to all tastes. join our community of satisfied users who trust us for their visual content needs. Premium collection of incredible light textures. optimized for all devices in stunning high resolution. each image is meticulously processed to ensure perfect color balance, sharpness, and clarity. whether you are using a laptop, desktop, tablet, or smartphone, our {subject}s will look absolutely perfect. no registration required for free downloads. Transform your screen with classic geometric arts. high resolution hd downloads available now. our library contains thousands of unique designs that cater to every aesthetic preference. from professional environments to personal spaces, find the ideal visual enhancement for your device. new additions uploaded weekly to keep your collection fresh.

Comments are closed.