Simplify your online presence. Elevate your brand.

Simplest Buzzer Circuit

Simple Buzzer Circuit Diagram
Simple Buzzer Circuit Diagram

Simple Buzzer Circuit Diagram In this article i have explained how to make a very simple circuit for buzzer using piezo electric transducer, two resistors, a small coil and a bc547 transistor. Make 2 simple buzzer circuits using transistors and basic parts. great for 3v–12v diy projects. includes diagram and beginner friendly guide.

Simple Buzzer Circuit Diagram
Simple Buzzer Circuit Diagram

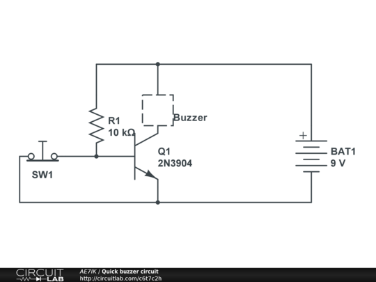
Simple Buzzer Circuit Diagram Simple buzzer circuit: the following items are required to build this circuit: 9 volt battery snap 9 volt battery two wires dc buzzer breadboard. In this article you’ll discover how to construct a very basic buzzer circuit using a piezo electric transducer, two resistors, a small coil, and a bc547 transistor. In this post we learn how to build a simple piezo buzzer circuit and also learn how to install and stick it correctly for maximum sound. Learn how to use piezo buzzer with arduino, how piezo buzzer works, how to connect piezo buzzer to arduino, how to code for piezo buzzer using arduino, how to program arduino step by step.

Piezoelectric Buzzer Circuit Diagram
Piezoelectric Buzzer Circuit Diagram

Piezoelectric Buzzer Circuit Diagram In this post we learn how to build a simple piezo buzzer circuit and also learn how to install and stick it correctly for maximum sound. Learn how to use piezo buzzer with arduino, how piezo buzzer works, how to connect piezo buzzer to arduino, how to code for piezo buzzer using arduino, how to program arduino step by step. Learn how to build a simple alarm circuit with a buzzer using beginner friendly parts, clear wiring logic, and safe breadboard testing steps. Here, in this article, we are going to see a very simple buzzer circuit diagram with ic 555. buzzers are used in homes, offices, plants, farms, etc for alarming purposes. This document provides instructions for building simple electronic buzzer circuits using transistors. a basic buzzer circuit can be built for under $1 using just a 9v battery, transistors, resistors, and capacitors. Description: a very simple piezoelectric buzzer can be constructed with minimal electronic components, requiring just a single transistor, a coil, and a piezo buzzer to produce a sound that may be quite piercing.

Buzzer Circuit Diagram Working
Buzzer Circuit Diagram Working

Buzzer Circuit Diagram Working Learn how to build a simple alarm circuit with a buzzer using beginner friendly parts, clear wiring logic, and safe breadboard testing steps. Here, in this article, we are going to see a very simple buzzer circuit diagram with ic 555. buzzers are used in homes, offices, plants, farms, etc for alarming purposes. This document provides instructions for building simple electronic buzzer circuits using transistors. a basic buzzer circuit can be built for under $1 using just a 9v battery, transistors, resistors, and capacitors. Description: a very simple piezoelectric buzzer can be constructed with minimal electronic components, requiring just a single transistor, a coil, and a piezo buzzer to produce a sound that may be quite piercing.

Buzzer Circuit Diagram Working
Buzzer Circuit Diagram Working

Buzzer Circuit Diagram Working This document provides instructions for building simple electronic buzzer circuits using transistors. a basic buzzer circuit can be built for under $1 using just a 9v battery, transistors, resistors, and capacitors. Description: a very simple piezoelectric buzzer can be constructed with minimal electronic components, requiring just a single transistor, a coil, and a piezo buzzer to produce a sound that may be quite piercing.

Comments are closed.