Simplify your online presence. Elevate your brand.

Reviewers Ijctt Journal Peer Review Process

Peer Review Process International Journal Of Current Research
Peer Review Process International Journal Of Current Research

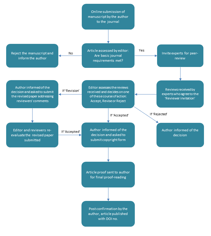
Peer Review Process International Journal Of Current Research Learn about the peer review process and the role of reviewers at international journal of computer trends and technology, a leading journal in computer science and technology. Ijictt uses a double blind peer review process, which ensures that both authors and reviewers remain anonymous to each other throughout the review process. this method helps prevent bias and ensures the objectivity of the review process.

Peer Review Process International Journal Of Current Research
Peer Review Process International Journal Of Current Research

Peer Review Process International Journal Of Current Research At ijctt journal, our review process involves a rigorous peer review and manuscript evaluation. learn about our guidelines, criteria, and feedback process for quality and relevance assessment. The peer review process at ijctt strives to be transparent, fair, thorough, and objective, periodically revised, outlines the basic peer review process used by the journal. Reviewers are required to disclose potential conflicts of interest that may affect their ability to provide an unbiased review of an article. depending on the journal, the peer review process may be single or double blinded. In the review process, reviewers consider the correspondence of title, abstract, discussion (findings) and conclusions. in addition, reviewers also consider the novelty, scientific impact, and references used in the paper.

Ijlret
Ijlret

Ijlret Reviewers are required to disclose potential conflicts of interest that may affect their ability to provide an unbiased review of an article. depending on the journal, the peer review process may be single or double blinded. In the review process, reviewers consider the correspondence of title, abstract, discussion (findings) and conclusions. in addition, reviewers also consider the novelty, scientific impact, and references used in the paper. Understand the editorial process followed at ijctt journal. learn how submissions are evaluated, reviewed, and published. Follow our author instructions to submit your research paper to ijctt journal. learn about our submission guidelines and peer review process. International journal of computer trends and technology (ijctt) is a double blind, peer reviewed international journal that publishes original research, review articles, survey, and short communications in computer science and emerging fields in computer technology. Ijct is a leading international journals for publication of new ideas, the state of the art research results and fundamental advances in all aspects of computer science and engineering. ijct journal will provide a quality readable and valuable addition to the knowledge.

Peer Review Process The Journal Of Acute Care Occupational Therapy
Peer Review Process The Journal Of Acute Care Occupational Therapy

Peer Review Process The Journal Of Acute Care Occupational Therapy Understand the editorial process followed at ijctt journal. learn how submissions are evaluated, reviewed, and published. Follow our author instructions to submit your research paper to ijctt journal. learn about our submission guidelines and peer review process. International journal of computer trends and technology (ijctt) is a double blind, peer reviewed international journal that publishes original research, review articles, survey, and short communications in computer science and emerging fields in computer technology. Ijct is a leading international journals for publication of new ideas, the state of the art research results and fundamental advances in all aspects of computer science and engineering. ijct journal will provide a quality readable and valuable addition to the knowledge.

Peer Review Process
Peer Review Process

Peer Review Process International journal of computer trends and technology (ijctt) is a double blind, peer reviewed international journal that publishes original research, review articles, survey, and short communications in computer science and emerging fields in computer technology. Ijct is a leading international journals for publication of new ideas, the state of the art research results and fundamental advances in all aspects of computer science and engineering. ijct journal will provide a quality readable and valuable addition to the knowledge.

Comments are closed.