Simplify your online presence. Elevate your brand.

Revenue Cycle Overview

The Revenue Cycle Pdf Invoice Receipt
The Revenue Cycle Pdf Invoice Receipt

The Revenue Cycle Pdf Invoice Receipt Guide to revenue cycle & its definition. here we explain its steps, examples, importance, advantages, and disadvantages in detail. The revenue cycle (revcycle), an accounting term, is a recurring set of business activities and associated information processing related to providing goods services to customers and getting paid for these.

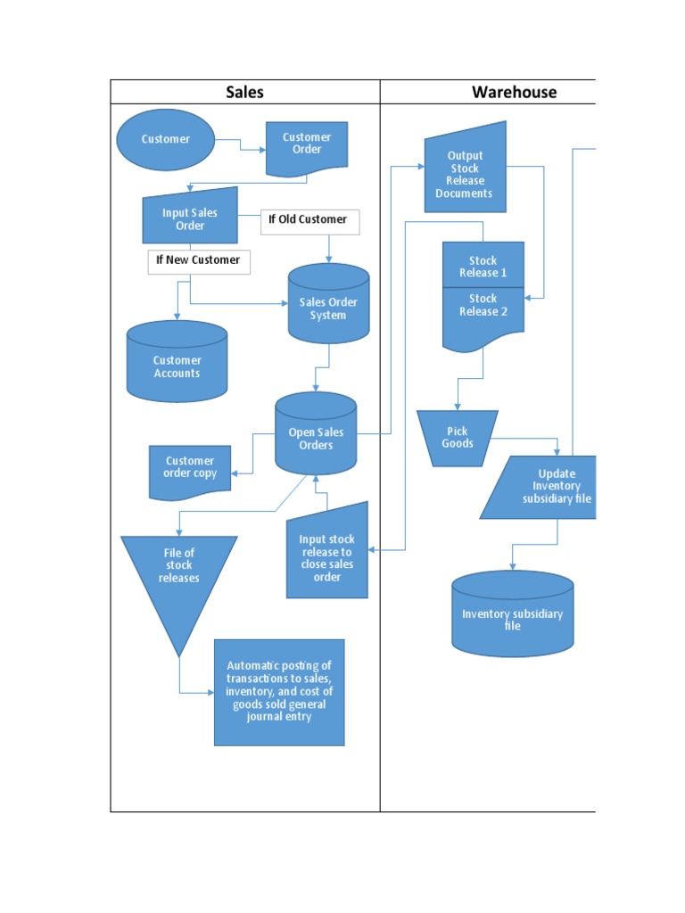
Flow Chart Revenue Cycle Pdf Information Technology Management
Flow Chart Revenue Cycle Pdf Information Technology Management

Flow Chart Revenue Cycle Pdf Information Technology Management Revenue cycle management (rcm) is the process healthcare organizations use to manage financial operations related to billing and collecting revenue for medical services. It then describes how reengineering the traditional sales order process using real time technology can reduce costs and increase revenues by shortening the cash cycle and providing more timely information. The revenue cycle is comprised of all components that impact a healthcare organizations ability to be paid for services rendered. these components include but are not limited to patient intake, documentation of services, claims submission, payment posting, denial management and reporting. The revenue cycle is a crucial aspect of any business, encompassing the various stages and processes involved in generating revenue from customers. it serves as the backbone of financial success and sustainability for organizations across industries.

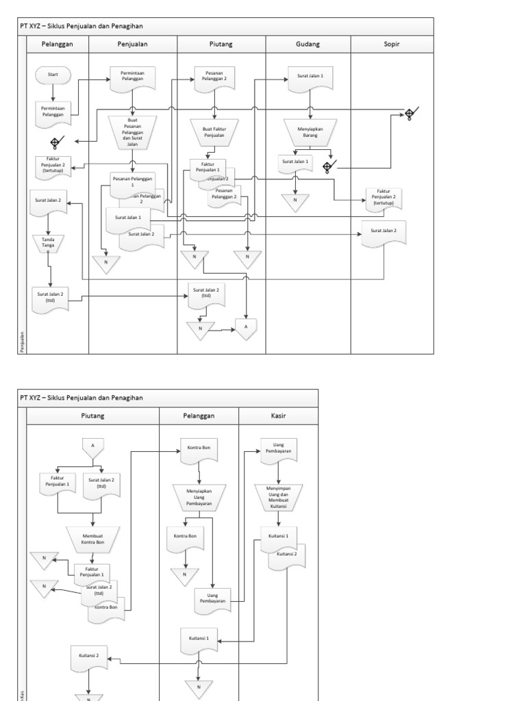
Revenue Cycle Sample Flowchart Pdf
Revenue Cycle Sample Flowchart Pdf

Revenue Cycle Sample Flowchart Pdf The revenue cycle is comprised of all components that impact a healthcare organizations ability to be paid for services rendered. these components include but are not limited to patient intake, documentation of services, claims submission, payment posting, denial management and reporting. The revenue cycle is a crucial aspect of any business, encompassing the various stages and processes involved in generating revenue from customers. it serves as the backbone of financial success and sustainability for organizations across industries. This article discusses the revenue cycle, its significance, the key components, and best practices. effective revenue cycle management (rcm) is essential for maintaining financial stability, optimizing operations, and ensuring regulatory compliance. The revenue cycle is comprised of all administrative and clinical functions that contribute to the capture, management, and collection of patient service revenue. This document explores the revenue cycle, detailing its processes, key objectives, and the role of information technology. it emphasizes the importance of data in decision making and performance monitoring, while also addressing risks and control measures essential for effective revenue management. This article covers meaning & overview of revenue cycle from marketing perspective. revenue cycle is a recurring business activities and information processing operations involved in the process of delivering goods and services to customers and receiving payments for the sales.

Chapter 4 The Revenue Cycle Pdf Receipt Point Of Sale
Chapter 4 The Revenue Cycle Pdf Receipt Point Of Sale

Chapter 4 The Revenue Cycle Pdf Receipt Point Of Sale This article discusses the revenue cycle, its significance, the key components, and best practices. effective revenue cycle management (rcm) is essential for maintaining financial stability, optimizing operations, and ensuring regulatory compliance. The revenue cycle is comprised of all administrative and clinical functions that contribute to the capture, management, and collection of patient service revenue. This document explores the revenue cycle, detailing its processes, key objectives, and the role of information technology. it emphasizes the importance of data in decision making and performance monitoring, while also addressing risks and control measures essential for effective revenue management. This article covers meaning & overview of revenue cycle from marketing perspective. revenue cycle is a recurring business activities and information processing operations involved in the process of delivering goods and services to customers and receiving payments for the sales.

02a Flowchart Role Playing Revenue Cycle Pdf
02a Flowchart Role Playing Revenue Cycle Pdf

02a Flowchart Role Playing Revenue Cycle Pdf This document explores the revenue cycle, detailing its processes, key objectives, and the role of information technology. it emphasizes the importance of data in decision making and performance monitoring, while also addressing risks and control measures essential for effective revenue management. This article covers meaning & overview of revenue cycle from marketing perspective. revenue cycle is a recurring business activities and information processing operations involved in the process of delivering goods and services to customers and receiving payments for the sales.

Revenue Cycle Management Avosina Digital
Revenue Cycle Management Avosina Digital

Revenue Cycle Management Avosina Digital

Comments are closed.