Simplify your online presence. Elevate your brand.

React Fiber Architecture An Overview React

Refactoring Components In React Simplify Your Components And Keep Your
Refactoring Components In React Simplify Your Components And Keep Your

Refactoring Components In React Simplify Your Components And Keep Your React fiber is an ongoing reimplementation of react's core algorithm. it is the culmination of over two years of research by the react team. the goal of react fiber is to increase its suitability for areas like animation, layout, and gestures. In this article, we will explore the inner workings of react's fiber tree, its role in the rendering process, and how it contributes to the overall performance of react applications.

Introduction To React Fiber
Introduction To React Fiber

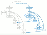
Introduction To React Fiber In this post i'll talk about the internal architecture of react also called the react fiber. At the core of react’s efficiency and flexibility lies its architecture, and since version 16, that architecture has been defined by fiber. this article explores the react fiber architecture in detail, how it provides better user experiences, and the advantages it brings to developers. React transforms your entire ui into a connected network of these fibers. unlike the old renderer, this structure allows react to decide how much work it wants to do at any given moment. it can pause rendering in the middle of the tree, let the browser handle urgent tasks, and resume later. React fiber is the core reconciliation engine introduced in react 16 to improve rendering performance and make ui updates smoother. it rewrites react’s rendering system to efficiently manage and prioritize update tasks.

Understanding Of React Fiber Architecture Innovationm Blog
Understanding Of React Fiber Architecture Innovationm Blog

Understanding Of React Fiber Architecture Innovationm Blog React transforms your entire ui into a connected network of these fibers. unlike the old renderer, this structure allows react to decide how much work it wants to do at any given moment. it can pause rendering in the middle of the tree, let the browser handle urgent tasks, and resume later. React fiber is the core reconciliation engine introduced in react 16 to improve rendering performance and make ui updates smoother. it rewrites react’s rendering system to efficiently manage and prioritize update tasks. React fiber is the core reconciliation engine behind react 16 and beyond. it’s a complete rewrite of the react architecture that introduced support for asynchronous rendering, prioritized. In this tutorial, you learned about react fiber, the new reconciliation engine in react 16 and above. fiber enables incremental rendering, improves responsiveness, and makes it easier to handle complex updates. In this post, we’ll learn what react fiber is and how react built the dom tree until react v15.0.0, the pitfalls of that model, and how the new model from react v16.0.0 to the current version solves these problems. This document provides a technical overview of react fiber, the reimplementation of react's core algorithm. it explains the architecture, data structures, and mechanisms that enable react's interruptible rendering capabilities.

React Fiber Architecture How The Virtual Dom Really Works By Expert
React Fiber Architecture How The Virtual Dom Really Works By Expert

React Fiber Architecture How The Virtual Dom Really Works By Expert React fiber is the core reconciliation engine behind react 16 and beyond. it’s a complete rewrite of the react architecture that introduced support for asynchronous rendering, prioritized. In this tutorial, you learned about react fiber, the new reconciliation engine in react 16 and above. fiber enables incremental rendering, improves responsiveness, and makes it easier to handle complex updates. In this post, we’ll learn what react fiber is and how react built the dom tree until react v15.0.0, the pitfalls of that model, and how the new model from react v16.0.0 to the current version solves these problems. This document provides a technical overview of react fiber, the reimplementation of react's core algorithm. it explains the architecture, data structures, and mechanisms that enable react's interruptible rendering capabilities.

Comments are closed.