Simplify your online presence. Elevate your brand.

Pin Op Guc Kaynagi

10 Guc Kaynagi Yapimi Pdf
10 Guc Kaynagi Yapimi Pdf

10 Guc Kaynagi Yapimi Pdf İki yerleşik op’den yalnızca biri kullanılır. otomatik modda, karşılaştırıcı, şarj akımı rp2 potansiyometresi ile ayarladığımız minimum değerin altına düştüğünde şarj işlemini durdurur. Şarj modu s1 anahtarı tarafından belirlenir. kapalı ise otomatik kapanma modunda çalışır. Ac dc guc kaynagi onecikan by kolt | feb 10, 2020 | 0 comments.

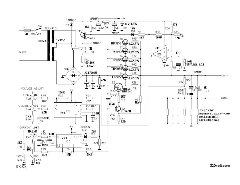
Laboratuvar Guc Kaynagi 0 30v 10a Ayarli Guc Kaynagi Devresi K7200 Png
Laboratuvar Guc Kaynagi 0 30v 10a Ayarli Guc Kaynagi Devresi K7200 Png

Laboratuvar Guc Kaynagi 0 30v 10a Ayarli Guc Kaynagi Devresi K7200 Png Contribute to hamzadenizyilmaz powersupply development by creating an account on github. Aradığınız ürünü bulabildiniz mi? ayarlı güç kaynağı kaliteli modeller, uygun fiyatlar, hızlı kargo garantisi ve hepsiburada güvencesiyle seni bekliyor! güç kaynakları ups kategorisine göz atmayı unutma. The cad files and renderings posted to this website are created, uploaded and managed by third party community members. this content and associated text is in no way sponsored by or affiliated with any company, organization, or real world good that it may purport to portray. Elektrİk elektronİk teknolojİsİ. 1. gÜÇ kaynaĞi kutusunun yapimi . 2. 1. gÜÇ kaynaĞi kutusunun yapimi . 2. 1.1. güç kaynağı kutusunun sacı .2. 1.1.

Güç Kaynağı çeşitleri Mysan Kepenk
Güç Kaynağı çeşitleri Mysan Kepenk

Güç Kaynağı çeşitleri Mysan Kepenk The cad files and renderings posted to this website are created, uploaded and managed by third party community members. this content and associated text is in no way sponsored by or affiliated with any company, organization, or real world good that it may purport to portray. Elektrİk elektronİk teknolojİsİ. 1. gÜÇ kaynaĞi kutusunun yapimi . 2. 1. gÜÇ kaynaĞi kutusunun yapimi . 2. 1.1. güç kaynağı kutusunun sacı .2. 1.1. This 3d model of power supply guc kaynagi 1 is ideal for applications in electrical design, energy distribution, and power system integration. the files are shared to help you get inspired and speed up your workflow. they may not be fully accurate or production ready, so review carefully before use. Kgk nedİr nasil ÇaliŞir İŞte sİze sorunsuz ÇaliŞma saĞlayan bu cİhaza kesİntİsİz gÜÇ kaynaĞi ( kgk ) veya İngİlİzce uninterruptible power supply ( ups ) denİr. Şİmdİ kgk nin ÇaliŞma prensİbİnİ ÖĞrenelİm. 7. Bilgisayar güç kaynakları (power supply unit veya kısaca psu), bir bilgisayarın çalışabilmesi için gerekli olan elektriği sağlayan cihazlardır. bilgisayarın tüm bileşenleri (işlemci, ekran kartı, sabit disk, ram vb.) düşük voltajlı doğru akım (dc) elektrikle çalışır. 0 help help center, disputes & reports, buyer protection, report ipr infringement, regulated information, integrity compliance aliexpress multi language sites russian, portuguese, spanish, french, german, italian, dutch, turkish, japanese, korean, thai, vietnamese, arabic, hebrew, polish all popular product promotion low price great value reviews blog seller portal black friday aliexpress.

Kepenk Güç Kaynağı Nedir Güç Kaynağı Seçimi Saraç Kepenk
Kepenk Güç Kaynağı Nedir Güç Kaynağı Seçimi Saraç Kepenk

Kepenk Güç Kaynağı Nedir Güç Kaynağı Seçimi Saraç Kepenk This 3d model of power supply guc kaynagi 1 is ideal for applications in electrical design, energy distribution, and power system integration. the files are shared to help you get inspired and speed up your workflow. they may not be fully accurate or production ready, so review carefully before use. Kgk nedİr nasil ÇaliŞir İŞte sİze sorunsuz ÇaliŞma saĞlayan bu cİhaza kesİntİsİz gÜÇ kaynaĞi ( kgk ) veya İngİlİzce uninterruptible power supply ( ups ) denİr. Şİmdİ kgk nin ÇaliŞma prensİbİnİ ÖĞrenelİm. 7. Bilgisayar güç kaynakları (power supply unit veya kısaca psu), bir bilgisayarın çalışabilmesi için gerekli olan elektriği sağlayan cihazlardır. bilgisayarın tüm bileşenleri (işlemci, ekran kartı, sabit disk, ram vb.) düşük voltajlı doğru akım (dc) elektrikle çalışır. 0 help help center, disputes & reports, buyer protection, report ipr infringement, regulated information, integrity compliance aliexpress multi language sites russian, portuguese, spanish, french, german, italian, dutch, turkish, japanese, korean, thai, vietnamese, arabic, hebrew, polish all popular product promotion low price great value reviews blog seller portal black friday aliexpress.

Güç Kaynağı Voltran Pri̇nter
Güç Kaynağı Voltran Pri̇nter

Güç Kaynağı Voltran Pri̇nter Bilgisayar güç kaynakları (power supply unit veya kısaca psu), bir bilgisayarın çalışabilmesi için gerekli olan elektriği sağlayan cihazlardır. bilgisayarın tüm bileşenleri (işlemci, ekran kartı, sabit disk, ram vb.) düşük voltajlı doğru akım (dc) elektrikle çalışır. 0 help help center, disputes & reports, buyer protection, report ipr infringement, regulated information, integrity compliance aliexpress multi language sites russian, portuguese, spanish, french, german, italian, dutch, turkish, japanese, korean, thai, vietnamese, arabic, hebrew, polish all popular product promotion low price great value reviews blog seller portal black friday aliexpress.

ürün Açiklamasi
ürün Açiklamasi

ürün Açiklamasi

Comments are closed.