Simplify your online presence. Elevate your brand.

Objective 3 Low Insight Maker

Objective2 Insight Maker
Objective2 Insight Maker

Objective2 Insight Maker Customer order rate target delivery delay. A repository for insight guides, tutorials and documentation! insight maker documentation.

Objective3 Final Insight Maker
Objective3 Final Insight Maker

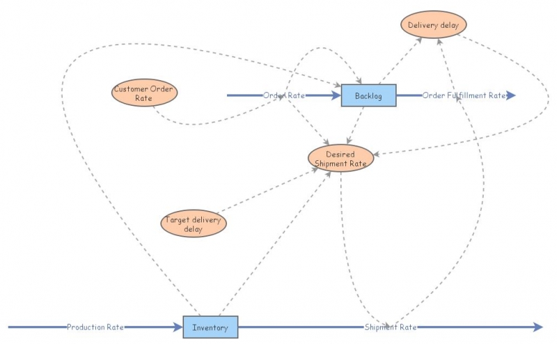
Objective3 Final Insight Maker Customer order rate delivery delay. Objective3 low backlog accumulation | insight maker. Why are we here objective 3 chanichsa impon. Objective3 test1 low accumulation suttida saenkham.

Objective 4 Test 1 Low Accumulated Insight Maker
Objective 4 Test 1 Low Accumulated Insight Maker

Objective 4 Test 1 Low Accumulated Insight Maker Why are we here objective 3 chanichsa impon. Objective3 test1 low accumulation suttida saenkham. Objective 3 test 1 low backlog kullanit phahusajjatham. Generate clear, concise, and measurable learning objectives with our ai powered learning objective generator. tailored to your subject, grade level, and specific skills, this tool simplifies lesson planning. try it now and enhance your teaching effectiveness!. Gcs uses the oasis framework (objective, audience insight, strategy, implementation, and scoring) as the foundation for its world leading campaigns. Learn how to create clear, concise, and measurable learning objectives. discover the use of bloom's taxonomy to list and identify the level of learning for each objective.

Objective 1 Test3 Insight Maker
Objective 1 Test3 Insight Maker

Objective 1 Test3 Insight Maker Objective 3 test 1 low backlog kullanit phahusajjatham. Generate clear, concise, and measurable learning objectives with our ai powered learning objective generator. tailored to your subject, grade level, and specific skills, this tool simplifies lesson planning. try it now and enhance your teaching effectiveness!. Gcs uses the oasis framework (objective, audience insight, strategy, implementation, and scoring) as the foundation for its world leading campaigns. Learn how to create clear, concise, and measurable learning objectives. discover the use of bloom's taxonomy to list and identify the level of learning for each objective.

Comments are closed.