Simplify your online presence. Elevate your brand.

Mppt Solar Charge Controller Circuit Design

Solar Mppt Charge Controller Circuit Diagram
Solar Mppt Charge Controller Circuit Diagram

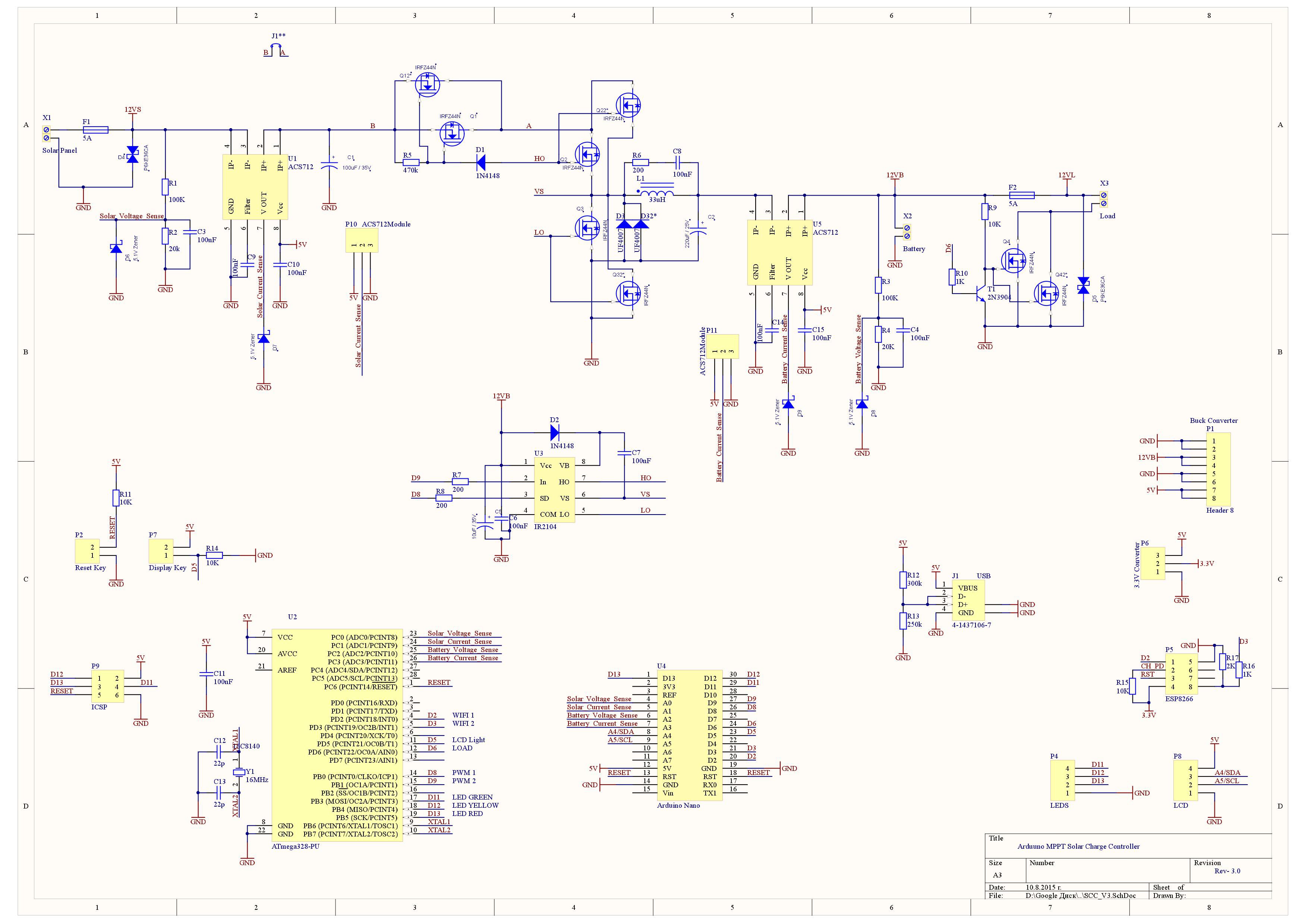
Solar Mppt Charge Controller Circuit Diagram This is how you can design and develop your own mppt solar charge controller using arduino. we can do a lot of modifications and design the circuit with additional features to increase efficiency with better results. So in this article we are trying to make a true mppt solar charger project using arduino which will charge a 12v battery from a solar panel and will use mppt logic to always extract maximum power from the solar panel.

Mppt Solar Charge Controller Circuit Diagram
Mppt Solar Charge Controller Circuit Diagram

Mppt Solar Charge Controller Circuit Diagram Learn techniques to measure and maximize the efficiency of your solar panels with mppt technology. This reference design is a maximum power point tracking (mppt) solar charge controller for 12v and 24v batteries, that can be used as a power optimizer. This document describes the design of an arduino based maximum power point tracking (mppt) solar charge controller. it provides an overview of solar charging technology and mppt charging. This guide focuses on practical, field proven pcb design principles for mppt solar charge controllers, covering power layout, sensing integrity, thermal management, emi control, and production readiness.

Circuit Diagram Mppt Solar Charge Controller
Circuit Diagram Mppt Solar Charge Controller

Circuit Diagram Mppt Solar Charge Controller This document describes the design of an arduino based maximum power point tracking (mppt) solar charge controller. it provides an overview of solar charging technology and mppt charging. This guide focuses on practical, field proven pcb design principles for mppt solar charge controllers, covering power layout, sensing integrity, thermal management, emi control, and production readiness. Learn about the circuit diagram and working of an mppt solar charge controller, which maximizes the efficiency of solar power generation. Learn how to use the mppt solar charge controller with detailed documentation, including pinouts, usage guides, and example projects. perfect for students, hobbyists, and developers integrating the mppt solar charge controller into their circuits. This tutorial will demonstrate the process of making an arduino solar mppt charge controller that includes an lcd screen, led lights, data logging via wi fi, and the ability to charge different usb gadgets. For the above discussed mmpt circuit, we designed the mppt charger controller circuit board that is shown below. the design has the necessary gnd copper plane as well as proper connecting vias.

Circuit Diagram Mppt Solar Charge Controller
Circuit Diagram Mppt Solar Charge Controller

Circuit Diagram Mppt Solar Charge Controller Learn about the circuit diagram and working of an mppt solar charge controller, which maximizes the efficiency of solar power generation. Learn how to use the mppt solar charge controller with detailed documentation, including pinouts, usage guides, and example projects. perfect for students, hobbyists, and developers integrating the mppt solar charge controller into their circuits. This tutorial will demonstrate the process of making an arduino solar mppt charge controller that includes an lcd screen, led lights, data logging via wi fi, and the ability to charge different usb gadgets. For the above discussed mmpt circuit, we designed the mppt charger controller circuit board that is shown below. the design has the necessary gnd copper plane as well as proper connecting vias.

Circuit Diagram Mppt Solar Charge Controller
Circuit Diagram Mppt Solar Charge Controller

Circuit Diagram Mppt Solar Charge Controller This tutorial will demonstrate the process of making an arduino solar mppt charge controller that includes an lcd screen, led lights, data logging via wi fi, and the ability to charge different usb gadgets. For the above discussed mmpt circuit, we designed the mppt charger controller circuit board that is shown below. the design has the necessary gnd copper plane as well as proper connecting vias.

Comments are closed.