Simplify your online presence. Elevate your brand.

Manajemen Operasi Bab 1

Makalah Manajemen Operasional Bab 1 Strategi Operasi
Makalah Manajemen Operasional Bab 1 Strategi Operasi

Makalah Manajemen Operasional Bab 1 Strategi Operasi Bab i pendahuluan 1.1. latar belakang operasional merupakan aktivitas dalam organisasi dalam menghasilkan barang dan jasa melalui sera gkaian aktivitas perencanaan, pengorganisasian, pelaksanaan dan pengawasan untuk mencapai efisien dan efektivit. Manajemen operasi adalah pengelolaan praktik bisnis yang bertujuan untuk memastikan efisiensi maksimum di dalam bisnis, yang pada gilirannya membantu meningkatkan profitabilitas.

Bab 1 Dan Bab 2 Case Studies 6 Manajemen Operasional N012 Pdf
Bab 1 Dan Bab 2 Case Studies 6 Manajemen Operasional N012 Pdf

Bab 1 Dan Bab 2 Case Studies 6 Manajemen Operasional N012 Pdf Penggunaan komputer telah mengubah secara dramatik bidang manajemen operasi sejak komputer diperkenalkan pertama kali dalam bisnis, hampir semua operasi organisasi memanfaatkan komputer untuk manajemen persediaan, scheduling produk, pengawasan kualitas dan sistem sistem pembiayaan. Buku manajemen operasi ini mengajak pembaca memahami tentang konsep manajemen, proses produksi, dan sumber daya yang terlibat dalam manajemen operasi. konsep yang ada dalam buku ini membantu pembacanya memahami proses proses manajemen yang terjadi, termasuk pada e commerce. Pada modul 1 ini, anda akan mempelajari dasar dasar manajemen operasi dan strategi operasi. lebih perincinya, pada kegiatan belajar 1, anda akan mempelajari dasar dasar manajemen operasi. Buku manajemen operasional yang berada di tangan pembaca ini terdiri dari 11 bab bab 1 latar belakang, definisi, ruang lingkup dan kerangka manajemen operasional bab 2 perencanaan operasional bab 3 proses operasional bab 4 manajemen persediaan bab 5 manajemen kualitas bab 6 pengendalian operasional bab 7 teknologi, komunikasi dan informasi.

Pengantar Manajemen Operasi Manajemen Operasi Pdf
Pengantar Manajemen Operasi Manajemen Operasi Pdf

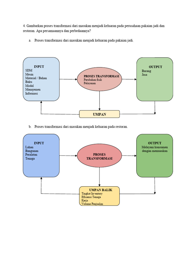
Pengantar Manajemen Operasi Manajemen Operasi Pdf Pada modul 1 ini, anda akan mempelajari dasar dasar manajemen operasi dan strategi operasi. lebih perincinya, pada kegiatan belajar 1, anda akan mempelajari dasar dasar manajemen operasi. Buku manajemen operasional yang berada di tangan pembaca ini terdiri dari 11 bab bab 1 latar belakang, definisi, ruang lingkup dan kerangka manajemen operasional bab 2 perencanaan operasional bab 3 proses operasional bab 4 manajemen persediaan bab 5 manajemen kualitas bab 6 pengendalian operasional bab 7 teknologi, komunikasi dan informasi. Pdf | bab pertama membawa kita ke konsep dasar manajemen operasi yang penting untuk dipahami. Abstract manajemen operasional adalah usaha pengelolaan secara optimal penggunan faktor produksi : tenaga kerja, mesin mesin, peralatan, bahan mentah dan faktor produksi lainnya dalam proses tranformasi menjadi berbagai produk barang dan jasa. Menurut herjanto (2008), manajemen operasional adalah suatu proses yang berkesinambungan dan efektif dalam menggunakan fungsi fungsi manajemen untuk mengintegrasikan berbagai sumber daya secara efisien dalam rangka mencapai tujuan. Manajemen operasi melibatkan pengelolaan proses untuk mengubah masukan menjadi keluaran. semua organisasi adalah proses yang mengambil sumber daya seperti bahan, informasi, dan pelanggan sebagai masukan dan mengubahnya melalui berbagai proses untuk menciptakan barang dan jasa sebagai keluaran.

Proses Transformasi Dalam Manajemen Operasional Pdf
Proses Transformasi Dalam Manajemen Operasional Pdf

Proses Transformasi Dalam Manajemen Operasional Pdf Pdf | bab pertama membawa kita ke konsep dasar manajemen operasi yang penting untuk dipahami. Abstract manajemen operasional adalah usaha pengelolaan secara optimal penggunan faktor produksi : tenaga kerja, mesin mesin, peralatan, bahan mentah dan faktor produksi lainnya dalam proses tranformasi menjadi berbagai produk barang dan jasa. Menurut herjanto (2008), manajemen operasional adalah suatu proses yang berkesinambungan dan efektif dalam menggunakan fungsi fungsi manajemen untuk mengintegrasikan berbagai sumber daya secara efisien dalam rangka mencapai tujuan. Manajemen operasi melibatkan pengelolaan proses untuk mengubah masukan menjadi keluaran. semua organisasi adalah proses yang mengambil sumber daya seperti bahan, informasi, dan pelanggan sebagai masukan dan mengubahnya melalui berbagai proses untuk menciptakan barang dan jasa sebagai keluaran.

Buku Manajemen Operasi Pdf
Buku Manajemen Operasi Pdf

Buku Manajemen Operasi Pdf Menurut herjanto (2008), manajemen operasional adalah suatu proses yang berkesinambungan dan efektif dalam menggunakan fungsi fungsi manajemen untuk mengintegrasikan berbagai sumber daya secara efisien dalam rangka mencapai tujuan. Manajemen operasi melibatkan pengelolaan proses untuk mengubah masukan menjadi keluaran. semua organisasi adalah proses yang mengambil sumber daya seperti bahan, informasi, dan pelanggan sebagai masukan dan mengubahnya melalui berbagai proses untuk menciptakan barang dan jasa sebagai keluaran.

Jual Manajemen Operasi Edisi 11 Bab 1 13 Shopee Indonesia
Jual Manajemen Operasi Edisi 11 Bab 1 13 Shopee Indonesia

Jual Manajemen Operasi Edisi 11 Bab 1 13 Shopee Indonesia

Comments are closed.