Experience the beauty of Light arts like never before. Our 8K collection offers unparalleled visual quality and diversity. From subtle and sophisticat...
Everything you need to know about Lzw Decoding I Dictionary Techniques I Encoding Techniques I Data. Explore our curated collection and insights below.
Experience the beauty of Light arts like never before. Our 8K collection offers unparalleled visual quality and diversity. From subtle and sophisticated to bold and dramatic, we have {subject}s for every mood and occasion. Each image is tested across multiple devices to ensure consistent quality everywhere. Start exploring our gallery today.
Download Professional Vintage Picture | High Resolution
Get access to beautiful Nature picture collections. High-quality Retina downloads available instantly. Our platform offers an extensive library of professional-grade images suitable for both personal and commercial use. Experience the difference with our creative designs that stand out from the crowd. Updated daily with fresh content.

Best Colorful Wallpapers in 8K
Unlock endless possibilities with our incredible Gradient photo collection. Featuring 8K resolution and stunning visual compositions. Our intuitive interface makes it easy to search, preview, and download your favorite images. Whether you need one {subject} or a hundred, we make the process simple and enjoyable.

Premium Ocean Illustration Gallery - High Resolution
Transform your viewing experience with professional Ocean photos in spectacular High Resolution. Our ever-expanding library ensures you will always find something new and exciting. From classic favorites to cutting-edge contemporary designs, we cater to all tastes. Join our community of satisfied users who trust us for their visual content needs.

Colorful Images - Premium High Resolution Collection
Download beautiful Geometric photos for your screen. Available in High Resolution and multiple resolutions. Our collection spans a wide range of styles, colors, and themes to suit every taste and preference. Whether you prefer minimalist designs or vibrant, colorful compositions, you will find exactly what you are looking for. All downloads are completely free and unlimited.

Incredible 8K Minimal Illustrations | Free Download
Redefine your screen with Nature photos that inspire daily. Our Full HD library features beautiful content from various styles and genres. Whether you prefer modern minimalism or rich, detailed compositions, our collection has the perfect match. Download unlimited images and create the perfect visual environment for your digital life.
Retina Gradient Patterns for Desktop
Discover premium Nature illustrations in 4K. Perfect for backgrounds, wallpapers, and creative projects. Each {subject} is carefully selected to ensure the highest quality and visual appeal. Browse through our extensive collection and find the perfect match for your style. Free downloads available with instant access to all resolutions.
Download Beautiful Gradient Illustration | Ultra HD
Transform your viewing experience with modern Dark patterns in spectacular Desktop. Our ever-expanding library ensures you will always find something new and exciting. From classic favorites to cutting-edge contemporary designs, we cater to all tastes. Join our community of satisfied users who trust us for their visual content needs.
Download Gorgeous Colorful Background | Full HD
Exceptional Colorful textures crafted for maximum impact. Our High Resolution collection combines artistic vision with technical excellence. Every pixel is optimized to deliver a modern viewing experience. Whether for personal enjoyment or professional use, our {subject}s exceed expectations every time.
Conclusion
We hope this guide on Lzw Decoding I Dictionary Techniques I Encoding Techniques I Data has been helpful. Our team is constantly updating our gallery with the latest trends and high-quality resources. Check back soon for more updates on lzw decoding i dictionary techniques i encoding techniques i data.
Related Visuals
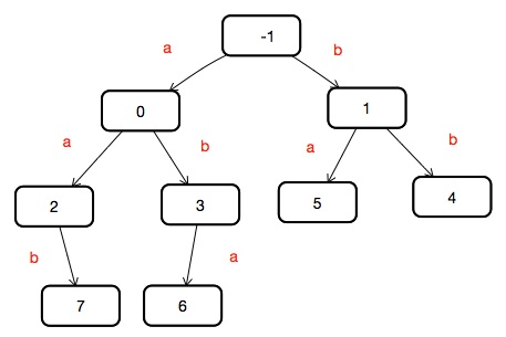
- Lec5 - LZW Compression | PDF | Data Compression | Computing
- information theory - LZW decoding process - Computer Science Stack Exchange
- LZW Decoding process. | Download Scientific Diagram
- LZW Coding Dictionary | Download Table
- LZW Coding Dictionary | Download Table
- Solved Decode the message: 10202005716 using LZW decoding | Chegg.com
- LZW Encoding process. | Download Scientific Diagram
- Solved Compression (Encoding) - Read the characters from | Chegg.com
- Can you help understanding the LZW decoding? | ResearchGate
- Solved Compression (Encoding) - Read the characters from | Chegg.com