Simplify your online presence. Elevate your brand.

Karakteristik Pelanggan Pdf

Makalah Karakteristik Pelanggan Pdf
Makalah Karakteristik Pelanggan Pdf

Makalah Karakteristik Pelanggan Pdf Dokumen ini mengidentifikasi berbagai jenis pelanggan berdasarkan loyalitas, perilaku, dan kepuasan, serta memberikan strategi untuk menangani masing masing jenis. Bab ini akan membahas definisi perilaku konsumen, pentingnya mempelajari perilaku konsumen, hubungan strategi pemasaran dan perilaku konsumen, dan model perilaku konsumen.

Bagan Karakteristik Pelanggan Pdf
Bagan Karakteristik Pelanggan Pdf

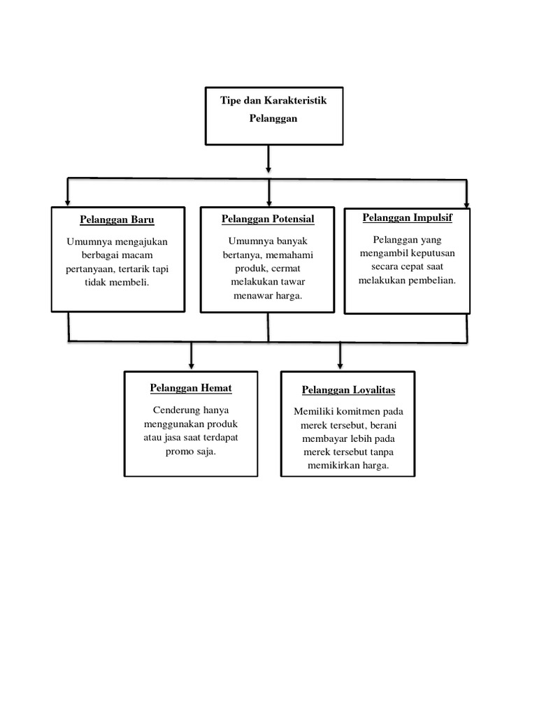
Bagan Karakteristik Pelanggan Pdf Kepuasan pelanggan merujuk pada perasaan positif yang dirasakan oleh pelanggan terhadap produk atau jasa yang mereka beli atau gunakan dari suatu perusahaan atau organisasi. Tinjauan pustaka a. karakteristik konsumen menurut kotler dan keller (2009) perilaku konsumen adalah studi tentang bagaimana individu, kelompok, dan organisasi memilih, membeli, engalam memuaskan. Ruang lingkup perilaku konsumen (consumer behavior) dalam modul ini menguraikan tentang pengertian perilaku konsumen dan evolusi perilaku konsumen serta pemasaran digital, memahami pelanggan yang memberikan dampak pada lingkup pemasaran, dan bagaimana pasar mempengaruhi pelanggan. Sebelum mengkonsumsi barang dan atau jasa tersebut, konsumen melewati beberapa tahapan. di antara tahapan tersebut, kita perlu untuk mengenal definisi perilaku konsumen. sebagaimana definisi istilah istilah lain, perilaku konsumen mendapatkan banyak perhatian dari ahli ahli di bidangnya.

Kepuasan Dan Ketidakpuasan Pelanggan Serta Loyalitas Pelanggan Pdf
Kepuasan Dan Ketidakpuasan Pelanggan Serta Loyalitas Pelanggan Pdf

Kepuasan Dan Ketidakpuasan Pelanggan Serta Loyalitas Pelanggan Pdf Ruang lingkup perilaku konsumen (consumer behavior) dalam modul ini menguraikan tentang pengertian perilaku konsumen dan evolusi perilaku konsumen serta pemasaran digital, memahami pelanggan yang memberikan dampak pada lingkup pemasaran, dan bagaimana pasar mempengaruhi pelanggan. Sebelum mengkonsumsi barang dan atau jasa tersebut, konsumen melewati beberapa tahapan. di antara tahapan tersebut, kita perlu untuk mengenal definisi perilaku konsumen. sebagaimana definisi istilah istilah lain, perilaku konsumen mendapatkan banyak perhatian dari ahli ahli di bidangnya. Apakah karakteristik konsumen yang berupa variabel budaya (x1), variabel sosial (x2), variabel pribadi (x3) dan variabel psikologis (x4) secara bersama sama berpengaruh signifikan terhadap keputusan pembelian (y) kartu simpati?. Dalam buku ini, kami tidak hanya menyajikan berbagai konsep dan teori yang mendasari studi perilaku konsumen, tetapi juga menggali berbagai studi kasus dan contoh nyata yang relevan dengan. Ini adalah 100 orang konsumen produk sayur organik di pasar modern wilayah jakarta selatan. seluruh responden dikelompokkan berdasarkan karakteristik jenis kelamin, usia, tingkat pendidikan, status pernikahan, jumlah anggota keluarga, pendapatan per bulan, harga produk sayur organik yang dibeli, penilaian kualitas produk sayur. Berdasarkan nilai rfm yang digunakan dalam analisis segmentasi pelanggan, tsiptsis & chorianopoulos (2011) membagi karakteristik pelanggan menjadi 6 jenis, dapat dilihat pada tabel 2.1.

Comments are closed.