Simplify your online presence. Elevate your brand.

Delegation Plan

Delegation The People Plan
Delegation The People Plan

Delegation The People Plan That’s why these 10 delegation of authority templates are perfect to ease you into the delegation process. whether you’re managing a personal initiative, overseeing a marketing project, or coordinating a corporate event, these templates will help foster accountability across your team. Delegation is a vital management skill, but it's often the hardest to put into practice. here are nine ways you can start delegating more effectively.

Creating A Delegation Plan John Barrett Leadership
Creating A Delegation Plan John Barrett Leadership

Creating A Delegation Plan John Barrett Leadership Understanding delegation steps may help you improve communication in the office and increase team productivity. in this article, we explore the steps of the delegation process and provide best practices for how to successfully complete each stage. Just input your project details, team roles, and key tasks, and the ai instantly builds a clear delegation plan. it matches responsibilities based on workload, priority, and skill sets. with built in speech functionality, you can listen to the plan for easy, on the go reviews. An effective delegation plan can help a company operate effectively and efficiently—but for that to happen, managers must stick to the six basic principles of delegation found below. One secret lies in the art of delegation. delegation isn’t just about assigning tasks; it’s a strategic process that involves several steps and thoughtful planning. let’s dive into the intricacies of the delegation process and explore how it can transform organizational dynamics.

Delegation Map Funretrospectives
Delegation Map Funretrospectives

Delegation Map Funretrospectives An effective delegation plan can help a company operate effectively and efficiently—but for that to happen, managers must stick to the six basic principles of delegation found below. One secret lies in the art of delegation. delegation isn’t just about assigning tasks; it’s a strategic process that involves several steps and thoughtful planning. let’s dive into the intricacies of the delegation process and explore how it can transform organizational dynamics. Learn how to overcome common barriers and delegate work effectively. plus, explore tools and frameworks to make delegation a seamless part of your leadership. This practical checklist equips leaders with the tools to delegate tasks clearly, confidently, and effectively. Delegation plan many managers and leaders struggle to delegate. it’s hard to relinquish control. when delegating, we retain the responsibility for getting that task accomplished— we’re supervising the process. we cannot and should not do everything ourselves. This free tool helps you identify what to delegate, who should own it, and the exact words to hand it over without the awkwardness, crossed wires, or constant checking back.

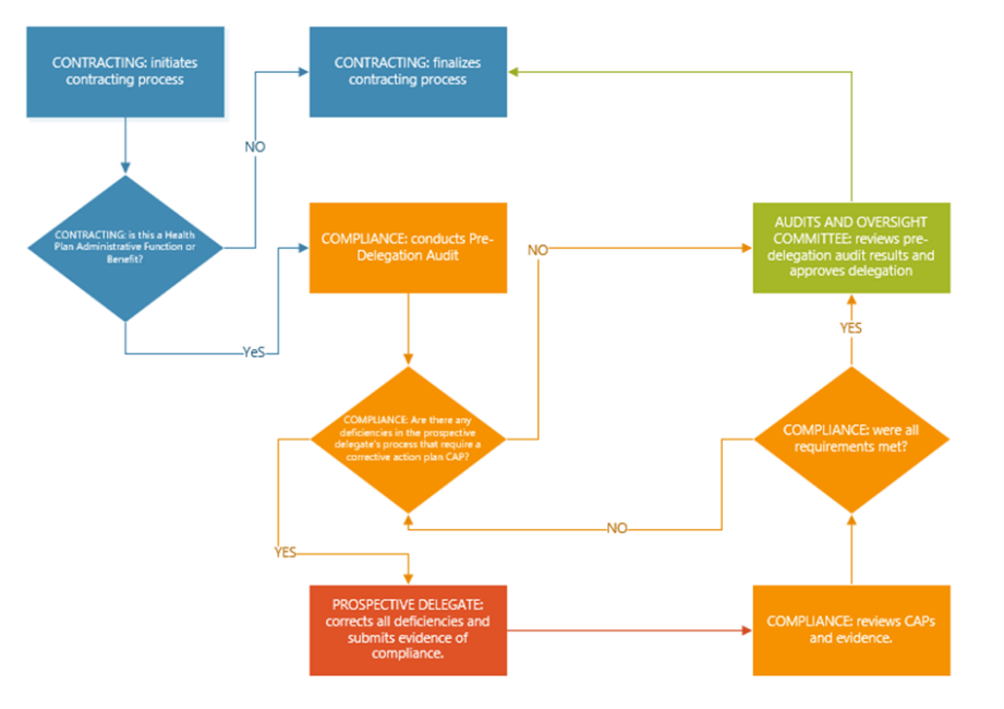
Delegation Model Hpsj Mvhp
Delegation Model Hpsj Mvhp

Delegation Model Hpsj Mvhp Learn how to overcome common barriers and delegate work effectively. plus, explore tools and frameworks to make delegation a seamless part of your leadership. This practical checklist equips leaders with the tools to delegate tasks clearly, confidently, and effectively. Delegation plan many managers and leaders struggle to delegate. it’s hard to relinquish control. when delegating, we retain the responsibility for getting that task accomplished— we’re supervising the process. we cannot and should not do everything ourselves. This free tool helps you identify what to delegate, who should own it, and the exact words to hand it over without the awkwardness, crossed wires, or constant checking back.

Comments are closed.