Simplify your online presence. Elevate your brand.

Deepseek Cheat Sheet Pro Tips Guidelines Pdf

How To Use Deepseek Like A Pro Tips Tricks And Common Fixes Cheat
How To Use Deepseek Like A Pro Tips Tricks And Common Fixes Cheat

How To Use Deepseek Like A Pro Tips Tricks And Common Fixes Cheat Quick cheat sheet on deepseek free download as pdf file (.pdf), text file (.txt) or read online for free. Benchmark your use case: deepseek often matches gpt 4o on structured reasoning while costing 90% less — always test before assuming gpt 4 required batch api: submit thousands of documents at 50% discount — ideal for bulk classification or data extraction pipelines.

Deepseek Goes From Beginner To Master Pdf Deepseek R1使用指南 简版 Pdf At
Deepseek Goes From Beginner To Master Pdf Deepseek R1使用指南 简版 Pdf At

Deepseek Goes From Beginner To Master Pdf Deepseek R1使用指南 简版 Pdf At Discover how the deepseek cheat sheet can supercharge your ai workflow! 🚀 get pro tips, hidden tricks, and quick fixes to master deepseek like an expert—no tech jargon, just results. The document is a cheat sheet for deepseek, outlining various categories of tasks such as general knowledge, language translation, education, writing, coding, creativity, productivity, career, health, advanced use, and ethics. The deepseek cheat sheet provides various prompts for utilizing deepseek as a tool for skill mastery, productivity enhancement, content creation, brainstorming, automation, business consulting, research assistance, writing improvement, side hustle ideation, and negotiation coaching. Deepseek cheat sheet free download as pdf file (.pdf), text file (.txt) or read online for free.

How To Use Deepseek With Chatdoc For Pdf Analysis
How To Use Deepseek With Chatdoc For Pdf Analysis

How To Use Deepseek With Chatdoc For Pdf Analysis The deepseek cheat sheet provides various prompts for utilizing deepseek as a tool for skill mastery, productivity enhancement, content creation, brainstorming, automation, business consulting, research assistance, writing improvement, side hustle ideation, and negotiation coaching. Deepseek cheat sheet free download as pdf file (.pdf), text file (.txt) or read online for free. Governance notes: for sensitive data: self host on azure aws private cloud or on premise — zero data leaves your environment · deepseek cloud api: data processed by deepseek servers (china based company — evaluate for your compliance requirements) · gdpr compliance: achievable through self hosted deployment with data residency controls. This guide explains everything about deepseek, including setup — just scroll back up to the table of contents and pick what you’re interested in. if you’re unsure whether to try deepseek or want to know what makes it so good, check out my jllm vs deepseek comparison in the bot scenario. This report highlights how deepseek's novel approach to search is reshaping tradi7onal and ai search engines while leaving google's commanding 92% market share largely unchallenged. Help with coding (write, debug, explain). brainstorm ideas for projects, names, or writing. • cost: as of now, the core deepseek chat service is free. you can start chatting instantly. create a free account with email google apple to save chats across devices. pro tip: always check you’re on the official site for privacy and security.

How To Use Deepseek A Cheat Sheet By Jafar Najafov Allailisting Com
How To Use Deepseek A Cheat Sheet By Jafar Najafov Allailisting Com

How To Use Deepseek A Cheat Sheet By Jafar Najafov Allailisting Com Governance notes: for sensitive data: self host on azure aws private cloud or on premise — zero data leaves your environment · deepseek cloud api: data processed by deepseek servers (china based company — evaluate for your compliance requirements) · gdpr compliance: achievable through self hosted deployment with data residency controls. This guide explains everything about deepseek, including setup — just scroll back up to the table of contents and pick what you’re interested in. if you’re unsure whether to try deepseek or want to know what makes it so good, check out my jllm vs deepseek comparison in the bot scenario. This report highlights how deepseek's novel approach to search is reshaping tradi7onal and ai search engines while leaving google's commanding 92% market share largely unchallenged. Help with coding (write, debug, explain). brainstorm ideas for projects, names, or writing. • cost: as of now, the core deepseek chat service is free. you can start chatting instantly. create a free account with email google apple to save chats across devices. pro tip: always check you’re on the official site for privacy and security.

Panduan Utama Menggunakan Deepseek Fitur Tip Dan Trik
Panduan Utama Menggunakan Deepseek Fitur Tip Dan Trik

Panduan Utama Menggunakan Deepseek Fitur Tip Dan Trik This report highlights how deepseek's novel approach to search is reshaping tradi7onal and ai search engines while leaving google's commanding 92% market share largely unchallenged. Help with coding (write, debug, explain). brainstorm ideas for projects, names, or writing. • cost: as of now, the core deepseek chat service is free. you can start chatting instantly. create a free account with email google apple to save chats across devices. pro tip: always check you’re on the official site for privacy and security.

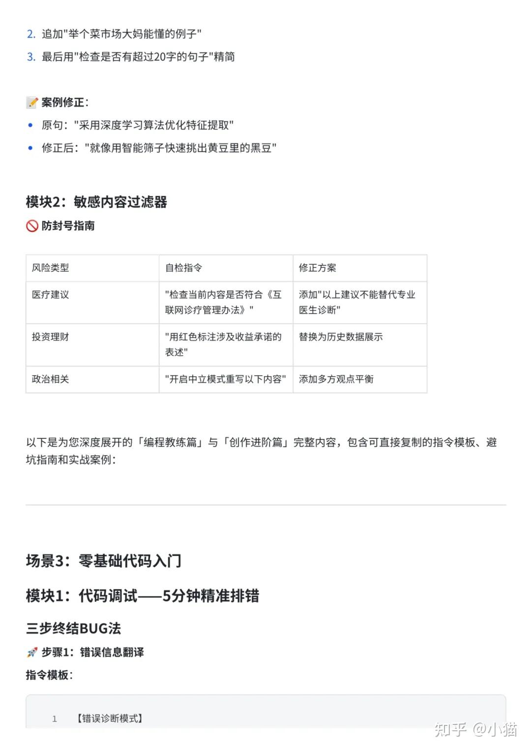
Deepseek 指导手册 从入门到精通的指南 知乎
Deepseek 指导手册 从入门到精通的指南 知乎

Deepseek 指导手册 从入门到精通的指南 知乎

Comments are closed.