Simplify your online presence. Elevate your brand.

Dcs Planning Process

Data Center Creation Process
Data Center Creation Process

Data Center Creation Process Discover a complete guide on the distributed control system (dcs) project lifecycle. learn about planning, system design, installation, testing, commissioning, maintenance, and how to overcome common challenges for optimal industrial automation. Dcs data centers creates highly efficient, sustainable and reliable data centers nationwide through a precise planning and creation process.

Data Center Planning Creation Process Dcs Data Centers
Data Center Planning Creation Process Dcs Data Centers

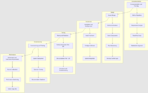
Data Center Planning Creation Process Dcs Data Centers However, with proper planning, users can choose a subset of the legacy dcs to replace completely, if it can be done so independently of the remainder of the dcs controls using the rip and replace strategy (see horizontal below). The document outlines the six key stages to planning and implementing a plc or dcs control system project: 1) project team selection, 2) project initiation, 3) requirements definition, 4) system design, 5) construction, and 6) commissioning. Most discussions examining distributed control system (dcs) migration projects concentrate on the early planning stages or the potentially contentious issues of vendor selection. The document outlines the commissioning steps for a distributed control system (dcs). it describes various physical checks of the system components and wiring. it also lists prerequisites like drawings, tools, and power supplies that need to be in place. the safety procedures are mentioned.

The Process Of Establishing Dcs Based On The Capacity Of Dcs In Each
The Process Of Establishing Dcs Based On The Capacity Of Dcs In Each

The Process Of Establishing Dcs Based On The Capacity Of Dcs In Each Most discussions examining distributed control system (dcs) migration projects concentrate on the early planning stages or the potentially contentious issues of vendor selection. The document outlines the commissioning steps for a distributed control system (dcs). it describes various physical checks of the system components and wiring. it also lists prerequisites like drawings, tools, and power supplies that need to be in place. the safety procedures are mentioned. Each of these phases requires careful planning, coordination, and execution to ensure the successful implementation of a dcs project. Learn what a distributed control system (dcs) is, its architecture, components, advantages, real world applications, and key interview questions. ideal for automation, instrumentation, and control engineers. This article outlines the practices and conventions of the implementation for dcs that should be followed in control applications, configurations, hardware, power, and grounding systems, and installations depending on application for a particular plant process. Plant, process control, and industrial automation engineers seek solutions for planning and implementing successful dcs plc & hmi migrations | expert weighs in with advice.

Dcs Project Process A Comprehensive Guide Mfg Tech Hub
Dcs Project Process A Comprehensive Guide Mfg Tech Hub

Dcs Project Process A Comprehensive Guide Mfg Tech Hub Each of these phases requires careful planning, coordination, and execution to ensure the successful implementation of a dcs project. Learn what a distributed control system (dcs) is, its architecture, components, advantages, real world applications, and key interview questions. ideal for automation, instrumentation, and control engineers. This article outlines the practices and conventions of the implementation for dcs that should be followed in control applications, configurations, hardware, power, and grounding systems, and installations depending on application for a particular plant process. Plant, process control, and industrial automation engineers seek solutions for planning and implementing successful dcs plc & hmi migrations | expert weighs in with advice.

Dcs Project Process A Comprehensive Guide Mfg Tech Hub
Dcs Project Process A Comprehensive Guide Mfg Tech Hub

Dcs Project Process A Comprehensive Guide Mfg Tech Hub This article outlines the practices and conventions of the implementation for dcs that should be followed in control applications, configurations, hardware, power, and grounding systems, and installations depending on application for a particular plant process. Plant, process control, and industrial automation engineers seek solutions for planning and implementing successful dcs plc & hmi migrations | expert weighs in with advice.

Dcs Project Process Step By Step Comprehensive Guide For Successful
Dcs Project Process Step By Step Comprehensive Guide For Successful

Dcs Project Process Step By Step Comprehensive Guide For Successful

Comments are closed.