Simplify your online presence. Elevate your brand.

Circuit Diagram Of Mppt Solar Charge Controller

Solar Mppt Charge Controller Circuit Diagram
Solar Mppt Charge Controller Circuit Diagram

Solar Mppt Charge Controller Circuit Diagram For the above discussed mmpt circuit, we designed the mppt charger controller circuit board that is shown below. the design has the necessary gnd copper plane as well as proper connecting vias. Learn about the circuit diagram and working of an mppt solar charge controller, which maximizes the efficiency of solar power generation.

Mppt Charge Controller Circuit Diagram
Mppt Charge Controller Circuit Diagram

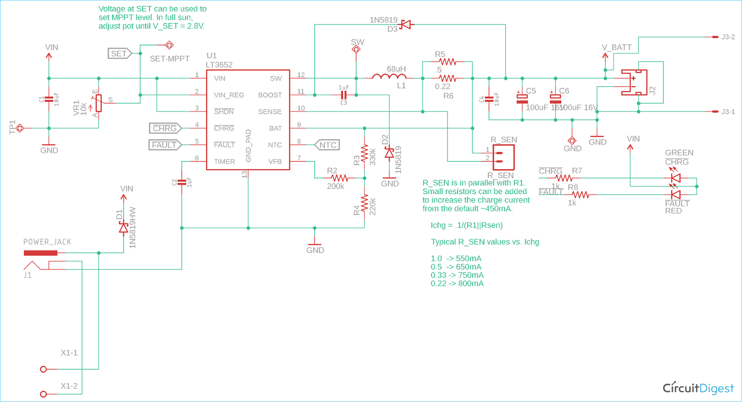
Mppt Charge Controller Circuit Diagram Sample circuit diagrams for mppt charge controller to better understand the practical implementation of mppt controllers, let’s examine two types of circuits: one based on a dedicated mppt ic and another using an arduino for control. The mppt charge controller circuit diagram is an essential component of any solar panel system, and understanding how it works can help you make the most of your solar energy. So in this article we are trying to make a true mppt solar charger project using arduino which will charge a 12v battery from a solar panel and will use mppt logic to always extract maximum power from the solar panel. Understanding the circuit diagrams of mppt solar charge controllers is essential for electrical engineers as it helps them in the design and maintenance of efficient solar systems.

Mppt Charge Controller Circuit Diagram
Mppt Charge Controller Circuit Diagram

Mppt Charge Controller Circuit Diagram So in this article we are trying to make a true mppt solar charger project using arduino which will charge a 12v battery from a solar panel and will use mppt logic to always extract maximum power from the solar panel. Understanding the circuit diagrams of mppt solar charge controllers is essential for electrical engineers as it helps them in the design and maintenance of efficient solar systems. Mppt solar charge controller circuit using dspic30f2010 microcontrolle. 3 coil efficient solar charge controller circuit diagram and hex code. This document contains a circuit diagram for an mppt solar charger with a perturb and observe (p&o) algorithm. the circuit uses a dc dc converter, acs712 30a current sensor module, and lm35 temperature sensor. In this project we are going to build our own mppt solar charge controller using arduino and by combining many active passive electronics. mppt means maximum power point tracking controller. This mppt solar charge controller works for 12v panels approximately 120w and 24v panels about 240w. it includes optimum power point tracking (mppt) and 3 stage battery charging.

Mppt Charge Controller Circuit Diagram
Mppt Charge Controller Circuit Diagram

Mppt Charge Controller Circuit Diagram Mppt solar charge controller circuit using dspic30f2010 microcontrolle. 3 coil efficient solar charge controller circuit diagram and hex code. This document contains a circuit diagram for an mppt solar charger with a perturb and observe (p&o) algorithm. the circuit uses a dc dc converter, acs712 30a current sensor module, and lm35 temperature sensor. In this project we are going to build our own mppt solar charge controller using arduino and by combining many active passive electronics. mppt means maximum power point tracking controller. This mppt solar charge controller works for 12v panels approximately 120w and 24v panels about 240w. it includes optimum power point tracking (mppt) and 3 stage battery charging.

Mppt Charge Controller Circuit Diagram
Mppt Charge Controller Circuit Diagram

Mppt Charge Controller Circuit Diagram In this project we are going to build our own mppt solar charge controller using arduino and by combining many active passive electronics. mppt means maximum power point tracking controller. This mppt solar charge controller works for 12v panels approximately 120w and 24v panels about 240w. it includes optimum power point tracking (mppt) and 3 stage battery charging.

Comments are closed.