Simplify your online presence. Elevate your brand.

Bb Flow Pdf Docdroid

Bb Process Pdf
Bb Process Pdf

Bb Process Pdf View and download bb flow.pdf on docdroid. Embed documents anywhere with a responsive iframe. simple plans with a free trial to fully test the service. upload pdf, docx, pptx, xlsx, odt, rtf, txt and more.

Flow Chart Pdf Docdroid
Flow Chart Pdf Docdroid

Flow Chart Pdf Docdroid Istem ebb and flow memiliki set point untuk penyalaan pompa pada nilai kadar air d” 34,95% dan mematikan pompa pada e” 69,83% pada budidaya tanaman cabai serta memiliki nilai poni pasan dan jumlah daun maksimum yaitu 59,5 cm dan 64 helai. sedangkan pada tanaman dengan penyiraman manual, tinggi tanaman dan jumlah daun maksimum. The timer in an ebb and flow system helps prevent plant stress by ensuring precise control over the duration and frequency of nutrient flooding and draining cycles. Docdroid shares your pdfs and other documents. get your documents distributed fast, securely and optimized for mobile devices. In this study, the authors used the ebb and flow method in which the water pump is simulated to drain water and nutrients for a full 24 hours but not continuously, where the pump is on and off using a specific time interval.

Bb Pdf
Bb Pdf

Bb Pdf Docdroid shares your pdfs and other documents. get your documents distributed fast, securely and optimized for mobile devices. In this study, the authors used the ebb and flow method in which the water pump is simulated to drain water and nutrients for a full 24 hours but not continuously, where the pump is on and off using a specific time interval. Docdroid is a free, web based service for uploading, converting, and sharing documents (pdf, doc, docx, etc.) via public urls. it automatically converts files for instant, high quality browser viewing without requiring users to download them. This paper proposes the ebb and flow hydroponics system based on fuzzy logic to control the working of pump in distributing the nutrient solution to the growth media. The ebb and flow hydroponic system (also called flood and drain) is easy to understand, build, and maintain. it's versatile and can accommodate pots of any size. Ystem generally has little quantity of plants and expensive construction cost. the purpose of this research was to design an ebb and . ow hydroponics system with many quantity of plants but low in manufacturing cost and to test its performanc.

B B Flow Ediltesino Group
B B Flow Ediltesino Group

B B Flow Ediltesino Group Docdroid is a free, web based service for uploading, converting, and sharing documents (pdf, doc, docx, etc.) via public urls. it automatically converts files for instant, high quality browser viewing without requiring users to download them. This paper proposes the ebb and flow hydroponics system based on fuzzy logic to control the working of pump in distributing the nutrient solution to the growth media. The ebb and flow hydroponic system (also called flood and drain) is easy to understand, build, and maintain. it's versatile and can accommodate pots of any size. Ystem generally has little quantity of plants and expensive construction cost. the purpose of this research was to design an ebb and . ow hydroponics system with many quantity of plants but low in manufacturing cost and to test its performanc.

Bb Pdf
Bb Pdf

Bb Pdf

Flow Pdf
Flow Pdf

Flow Pdf

Bb Pdf
Bb Pdf

Bb Pdf

Solution Panduan Document Flow Diagrams Studypool
Solution Panduan Document Flow Diagrams Studypool

Solution Panduan Document Flow Diagrams Studypool

Pdf Pdf Docdroid
Pdf Pdf Docdroid

Pdf Pdf Docdroid

Bb Pdf
Bb Pdf

Bb Pdf

Flow Sheet Pdf
Flow Sheet Pdf

Flow Sheet Pdf

Flow2 Pdf
Flow2 Pdf

Flow2 Pdf

Flow Proses Terbaru Plan B Compressed Pdf Valve Building Automation
Flow Proses Terbaru Plan B Compressed Pdf Valve Building Automation

Flow Proses Terbaru Plan B Compressed Pdf Valve Building Automation

Bb Pdf
Bb Pdf

Bb Pdf

Bb Flow Pdf Docdroid
Bb Flow Pdf Docdroid

Bb Flow Pdf Docdroid

Bts Flow 250 X 150 Pdf Equipment
Bts Flow 250 X 150 Pdf Equipment

Bts Flow 250 X 150 Pdf Equipment

Bb Pdf
Bb Pdf

Bb Pdf

Part B Pdf Docdroid
Part B Pdf Docdroid

Part B Pdf Docdroid

система эффективного управления Bb Workspace система электронного
система эффективного управления Bb Workspace система электронного

система эффективного управления Bb Workspace система электронного

Manual Penggunaan Bbm Pdfcoffee Com
Manual Penggunaan Bbm Pdfcoffee Com

Manual Penggunaan Bbm Pdfcoffee Com

Flow Pdf Docdroid
Flow Pdf Docdroid

Flow Pdf Docdroid

Bb Pdf
Bb Pdf

Bb Pdf

Docdroid Pdf Docdroid
Docdroid Pdf Docdroid

Docdroid Pdf Docdroid

Proper Usage Of Flow In Bdd Ibd In Rhapsody Bruce Douglass
Proper Usage Of Flow In Bdd Ibd In Rhapsody Bruce Douglass

Proper Usage Of Flow In Bdd Ibd In Rhapsody Bruce Douglass

Flow Pdf
Flow Pdf

Flow Pdf

Flow Pdf Pdf
Flow Pdf Pdf

Flow Pdf Pdf

Lampiran Gambar Flowsheet Pdf
Lampiran Gambar Flowsheet Pdf

Lampiran Gambar Flowsheet Pdf

Bbflowchart Next Advance Laboratory Instruments
Bbflowchart Next Advance Laboratory Instruments

Bbflowchart Next Advance Laboratory Instruments

Flow Chart Of B B Algorithm For The General Flow Shop Problem Gfsp
Flow Chart Of B B Algorithm For The General Flow Shop Problem Gfsp

Flow Chart Of B B Algorithm For The General Flow Shop Problem Gfsp

Pelayanan Rawat Jalan Klinik Cijambe Pdf
Pelayanan Rawat Jalan Klinik Cijambe Pdf

Pelayanan Rawat Jalan Klinik Cijambe Pdf

Gorilla Flow Pdf Docdroid
Gorilla Flow Pdf Docdroid

Gorilla Flow Pdf Docdroid

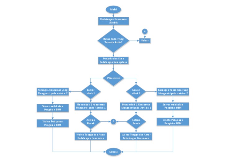
Flow Chart Pengisian Bbm Pdf
Flow Chart Pengisian Bbm Pdf

Flow Chart Pengisian Bbm Pdf

Bb Pdf Pdf
Bb Pdf Pdf

Bb Pdf Pdf

Bbb Pdfcoffee Com
Bbb Pdfcoffee Com

Bbb Pdfcoffee Com

Materi 4 Dokumen Flow Diagram Dan Sistem Flow Pdf
Materi 4 Dokumen Flow Diagram Dan Sistem Flow Pdf

Materi 4 Dokumen Flow Diagram Dan Sistem Flow Pdf

Comments are closed.