Simplify your online presence. Elevate your brand.

Basic Amplifier Diagram

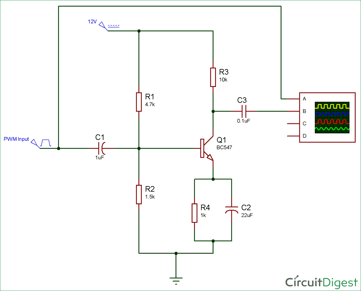
Circuit Diagram For Amplifier
Circuit Diagram For Amplifier

Circuit Diagram For Amplifier From simple transistors to powerful op amps, find out the essentials of the amplifier circuit diagram, common types, and key design considerations. read on. The basic configuration of a class a amplifier provides a good introduction to the amplifier circuit. class a amplifier operation is where the entire input signal waveform is faithfully reproduced at the amplifiers output terminal as the transistor is perfectly biased within its active region.

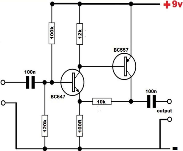
Schematic Diagram Of Transistor Amplifier
Schematic Diagram Of Transistor Amplifier

Schematic Diagram Of Transistor Amplifier Explore complete amplifier circuits: power amps, preamps, tone control & more. includes circuit diagrams with pcb & step by step explanations. A single stage transistor amplifier has one transistor, bias circuit and other auxiliary components. the following circuit diagram shows how a single stage transistor amplifier looks like. Learn how to create a simple amplifier circuit with our easy to follow diagram. amplify your audio signals with just a few components. Consider the simple bipolar npn common emitter amplifier shown in fig. 1.2.1 consisting of a transistor and two resistors. to function correctly the amplifier should produce at its output, an amplified version of the signal at its input without distortion.

Simple Amplifier Circuit Diagram Using Transistor
Simple Amplifier Circuit Diagram Using Transistor

Simple Amplifier Circuit Diagram Using Transistor Learn how to create a simple amplifier circuit with our easy to follow diagram. amplify your audio signals with just a few components. Consider the simple bipolar npn common emitter amplifier shown in fig. 1.2.1 consisting of a transistor and two resistors. to function correctly the amplifier should produce at its output, an amplified version of the signal at its input without distortion. Below is a step by step guide to decode common amplifier schematics, with key terms, component roles, and practical examples. 1. first: know the "big picture" of amplifier circuits. The normal amplifier symbol is a triangle and within overall block diagrams, this is often included within a square as shown below. often the amplifier symbol, especially when used within a circuit itself is depicted just as a triangle as below. Discover the circuit schematic for an amplifier, complete with detailed diagrams and explanations. learn how amplifiers work and how to build your own amplifier circuit. The document discusses amplifier circuit diagrams and their components. it explains that amplifier circuit diagrams are made up of a signal pickup transducer, small signal amplifier, output transducer, and large signal amplifier.

Simple Transistor Amplifier Schematic Circuit Diagram
Simple Transistor Amplifier Schematic Circuit Diagram

Simple Transistor Amplifier Schematic Circuit Diagram Below is a step by step guide to decode common amplifier schematics, with key terms, component roles, and practical examples. 1. first: know the "big picture" of amplifier circuits. The normal amplifier symbol is a triangle and within overall block diagrams, this is often included within a square as shown below. often the amplifier symbol, especially when used within a circuit itself is depicted just as a triangle as below. Discover the circuit schematic for an amplifier, complete with detailed diagrams and explanations. learn how amplifiers work and how to build your own amplifier circuit. The document discusses amplifier circuit diagrams and their components. it explains that amplifier circuit diagrams are made up of a signal pickup transducer, small signal amplifier, output transducer, and large signal amplifier.

Simple Transistor Amplifier Circuit Circuit Diagram
Simple Transistor Amplifier Circuit Circuit Diagram

Simple Transistor Amplifier Circuit Circuit Diagram Discover the circuit schematic for an amplifier, complete with detailed diagrams and explanations. learn how amplifiers work and how to build your own amplifier circuit. The document discusses amplifier circuit diagrams and their components. it explains that amplifier circuit diagrams are made up of a signal pickup transducer, small signal amplifier, output transducer, and large signal amplifier.

Comments are closed.