Simplify your online presence. Elevate your brand.

Bagan Proses Penyelidikan Dan Penyidikan Pdf

Bagan Proses Penyelidikan Dan Penyidikan Hapid Kelompok Pdf
Bagan Proses Penyelidikan Dan Penyidikan Hapid Kelompok Pdf

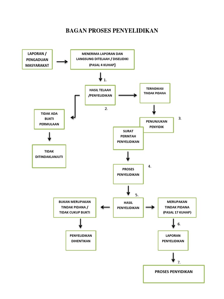
Bagan Proses Penyelidikan Dan Penyidikan Hapid Kelompok Pdf Bagan proses penyelidikan dan penyidikan menjelaskan tahapan tahapan mulai dari laporan masyarakat, telaah awal, penunjukan penyidik, proses penyelidikan dan penyidikan, sampai penyerahan kasus ke jaksa. Modul penyelidikan tindak pidana membahas materi tentang, dasar hukum, tujuan, sasaran penyelidikan, pertimbangan (persyaratan) dilakukan penyelidikan, pejabat yang berwenang melakukan penyelidikan, penerimaan dan penelitian laporan pengaduan serta teknik penyelidikan.

Proses Penyelidikan Dan Penyidikan Kuhap Pdf
Proses Penyelidikan Dan Penyidikan Kuhap Pdf

Proses Penyelidikan Dan Penyidikan Kuhap Pdf Pokja ini menganalisis peraturan perundangan undangan dari tingkat undang undang, peraturan pemerintah, peraturan presiden, peraturan menteri, dan peraturan lainnya yang mengatur mengenai penyelidikan dan penyidikan sistem peradilan pidana di indonesia. kitab undang undang hukum acara pidana (kuhap) sudah berlaku selama 41 (empat puluh satu) tahun. oleh karena perlu dilakukan evaluasi terhadap. Abstrak latar belakang: penegakan hukum pidana di indonesia telah mulai dari waktu yang singkat tetapi panjang dan lama, setidaknya dapat dilihat dimulai dari berlakunya undang undang nomor 8 tahun 1981 tentang kuhap. Pdf | introduction: criminal law enforcement in indonesia has started from a short but long and long time, at least it can be seen from the enactment of | find, read and cite all the research. Bagan ini memberikan perbedaan menurut kuhap dan perkapolri bagan penyidikan tindak pidana berdasarkan peraturan kepala kepolisian negara republik indonesia.

Materi 5 1 Materi Hukum Acara Pidana Penyelidikan Dan Penyidikan Pdf
Materi 5 1 Materi Hukum Acara Pidana Penyelidikan Dan Penyidikan Pdf

Materi 5 1 Materi Hukum Acara Pidana Penyelidikan Dan Penyidikan Pdf “penyidikan adalah serangkaian tindakan penyidik dalam hal dan menurut cara yang diatur dalam undang undang, mencari dan mengumpulkan bukti yang dengan bukti itu membuat terang tentang tindak pidana yang terjadi dan guna menemukan tersangkanya”. Tugas pokok sebagaimana yang dimaksud dalam pasal 13, kepolisian negara republik indonesia betugas melakukan penyelidikan dan penyidikan terhadap semua tindak pidana sesuai dengan hukum acara pidana dan peraturan perundang undangan lainnya. Dalam proses penyelidikan adalah mencari dan menemukan suatu peristiwa pidana, maka secara sistematik, ada beberapa formulasi yang dapat dilakukan dalam melakukan suatu proses penyelidikan sehingga dapat membuat terang suatu perkara, antara lain dengan melakukan penyelidikan dengan menjawab pertanyaan sebagai berikut:. Fungsi penyidik dilakukan sebelum dilakukan penyelidikan hanya bertugas untuk mengetahui dan menentukan peristiwa apa yang sesungguhnya telah terjadi dan ita acara serta lapor nnya nantinya me permulaan penyidikan.

Penyelidikan Dan Penyidikan Pdf
Penyelidikan Dan Penyidikan Pdf

Penyelidikan Dan Penyidikan Pdf Dalam proses penyelidikan adalah mencari dan menemukan suatu peristiwa pidana, maka secara sistematik, ada beberapa formulasi yang dapat dilakukan dalam melakukan suatu proses penyelidikan sehingga dapat membuat terang suatu perkara, antara lain dengan melakukan penyelidikan dengan menjawab pertanyaan sebagai berikut:. Fungsi penyidik dilakukan sebelum dilakukan penyelidikan hanya bertugas untuk mengetahui dan menentukan peristiwa apa yang sesungguhnya telah terjadi dan ita acara serta lapor nnya nantinya me permulaan penyidikan.

Comments are closed.