Simplify your online presence. Elevate your brand.

Audio Graphic Equalizer Circuit

5 Band Graphic Equalizer Circuit Diagram
5 Band Graphic Equalizer Circuit Diagram

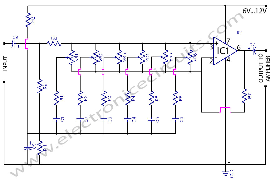
5 Band Graphic Equalizer Circuit Diagram The proposed 10 band graphic equalizer circuit can be used in conjunction with any existing audio amplifier system to get an enhanced 10 stage audio processing, and customized tone control. Learn how to build a graphic equalizer using a schematic diagram. enhance your audio experience with this diy project.

Audio Graphic Equalizer Circuit Diagram Wiring Diagram
Audio Graphic Equalizer Circuit Diagram Wiring Diagram

Audio Graphic Equalizer Circuit Diagram Wiring Diagram For this project, we’ll design a three band, graphic equalizer circuit using audio filters. so, it will have low, high, and band pass filter circuits to separate the low, high, and mid range frequencies of the audio signal. This circuit takes single audio input, you can split stereo audio or you can equalize by two la3600 ics. audio input signal is divided by variable resistors and given to separate base inputs in the equalizer ic. The circuit of graphic equalizer, allocates ten adjusting potesometer , that each one from them affects in a predetermined area of frequencies, the central frequency of which abstains a octave (double), from the central frequencies of her neighbouring regions. By following these tips and adopting a systematic approach, you can successfully construct a functional and reliable graphic equalizer circuit for your audio projects.

Audio Graphic Equalizer Circuit Diagram Wiring Diagram
Audio Graphic Equalizer Circuit Diagram Wiring Diagram

Audio Graphic Equalizer Circuit Diagram Wiring Diagram The circuit of graphic equalizer, allocates ten adjusting potesometer , that each one from them affects in a predetermined area of frequencies, the central frequency of which abstains a octave (double), from the central frequencies of her neighbouring regions. By following these tips and adopting a systematic approach, you can successfully construct a functional and reliable graphic equalizer circuit for your audio projects. If you are one of those music enthusiast who take the variations and performance of the music quality very seriously, then this simple 5 band equalizer circuit can be one of your favorite music projects. Learn how to build a 10 band graphic equalizer circuit with a detailed diagram for precise sound control and equalization. Learn about the circuit diagram for a 5 band graphic equalizer and how it can be used to adjust the audio frequencies in different settings. find out how to build and troubleshoot the circuit for optimal audio performance. Design diagram of 5 band graphic equaliser circuit based on operational amplifier ne5532 or lm833, a low cost op amp chip with fairly good quality output.

Comments are closed.