Simplify your online presence. Elevate your brand.

Arduino Sound Sensor Schematic

Arduino Sound Sensor Schematic
Arduino Sound Sensor Schematic

Arduino Sound Sensor Schematic Learn how a sound sensor works, how to connect the sound sensor to arduino, how to program arduino to detect the sound. the detail instruction, code, wiring diagram, video tutorial, line by line code explanation are provided to help you quickly get started with arduino. Arduino sound sensor tutorial: follow this guide to quickly set up a sound activated led with arduino. includes example code wiring diagram.

Arduino Sound Sensor Schematic
Arduino Sound Sensor Schematic

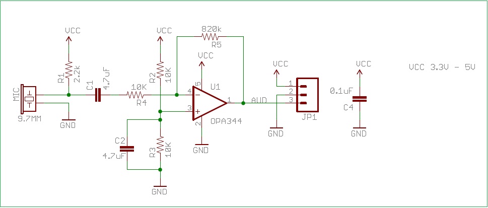
Arduino Sound Sensor Schematic In this tutorial we discussed the sound sensor, its pinout, working, and how to interface it with arduino. this article includes a complete arduino code and circuit diagram along with a step by step guide. In this guide, i’ll walk you through everything you need to know about interfacing sound sensors with arduino for audio level detection. we’ll cover sensor selection, wiring configurations, calibration techniques, and practical code examples that actually work in real world conditions. Interfacing sound sensor with arduino uno. demonstrating both analog and digital ways with schematic code and working explanation. When it comes to creating projects that involve sensing audio, arduino sound sensor schematics are a powerhouse of automation. in this article, we'll dive into the world of sound sensing with arduino and explore how to design projects that utilize sound with ease.

Arduino Sound Sensor Schematic
Arduino Sound Sensor Schematic

Arduino Sound Sensor Schematic Interfacing sound sensor with arduino uno. demonstrating both analog and digital ways with schematic code and working explanation. When it comes to creating projects that involve sensing audio, arduino sound sensor schematics are a powerhouse of automation. in this article, we'll dive into the world of sound sensing with arduino and explore how to design projects that utilize sound with ease. Sound sensor with arduino tutorial. learn to connect, program, and add sound detection to your projects easily. perfect for diy enthusiasts. Learn how to use the common arduino sound detection module (with lm393). set a sound level threshold and trigger actions. includes pinouts, connections, and tutorial sketch. Arduino sound sensor module sound sensor with arduino. find this and other hardware projects on hackster.io. In this guide, we’ll explore how the sound sensor works, how to interface it with arduino, and walk through a practical mini project where an led turns on when sound is detected.

Comments are closed.