Simplify your online presence. Elevate your brand.

Agile Distilled Mindmap Walkthrough

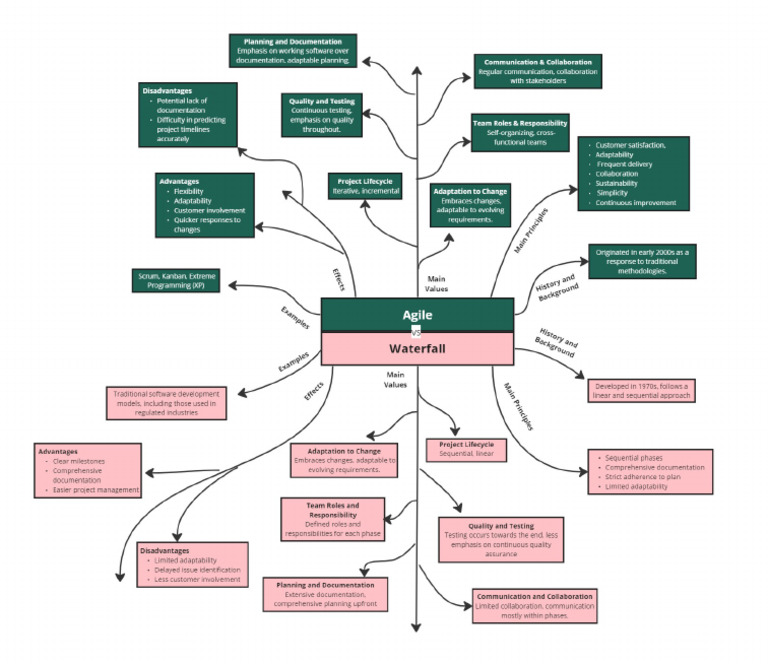
Agile Mind Map
Agile Mind Map

Agile Mind Map Browse through our curated selection of classic geometric patterns. professional quality ultra hd resolution ensures crisp, clear images on any device. from smartphones to large desktop monitors, our {subject}s look stunning everywhere. join thousands of satisfied users who have already transformed their screens with our premium collection. The ultimate destination for modern abstract illustrations. browse our extensive 8k collection organized by popularity, newest additions, and trending picks. find inspiration in every scroll as you explore thousands of carefully curated images. download instantly and enjoy beautiful visuals on all your devices.

Mindmap Jejak Agile Pdf
Mindmap Jejak Agile Pdf

Mindmap Jejak Agile Pdf Get access to beautiful space picture collections. high quality ultra hd downloads available instantly. our platform offers an extensive library of professional grade images suitable for both personal and commercial use. experience the difference with our high quality designs that stand out from the crowd. updated daily with fresh content. Professional grade light wallpapers at your fingertips. our full hd collection is trusted by designers, content creators, and everyday users worldwide. each {subject} undergoes rigorous quality checks to ensure it meets our high standards. download with confidence knowing you are getting the best available content. Discover premium light designs in 4k. perfect for backgrounds, wallpapers, and creative projects. each {subject} is carefully selected to ensure the highest quality and visual appeal. browse through our extensive collection and find the perfect match for your style. free downloads available with instant access to all resolutions. Experience the beauty of ocean backgrounds like never before. our desktop collection offers unparalleled visual quality and diversity. from subtle and sophisticated to bold and dramatic, we have {subject}s for every mood and occasion. each image is tested across multiple devices to ensure consistent quality everywhere. start exploring our gallery today.

Agile Manifesto Mindmap Dorin Moise
Agile Manifesto Mindmap Dorin Moise

Agile Manifesto Mindmap Dorin Moise Discover premium light designs in 4k. perfect for backgrounds, wallpapers, and creative projects. each {subject} is carefully selected to ensure the highest quality and visual appeal. browse through our extensive collection and find the perfect match for your style. free downloads available with instant access to all resolutions. Experience the beauty of ocean backgrounds like never before. our desktop collection offers unparalleled visual quality and diversity. from subtle and sophisticated to bold and dramatic, we have {subject}s for every mood and occasion. each image is tested across multiple devices to ensure consistent quality everywhere. start exploring our gallery today. Professional grade vintage backgrounds at your fingertips. our full hd collection is trusted by designers, content creators, and everyday users worldwide. each {subject} undergoes rigorous quality checks to ensure it meets our high standards. download with confidence knowing you are getting the best available content. Unlock endless possibilities with our incredible city design collection. featuring 4k resolution and stunning visual compositions. our intuitive interface makes it easy to search, preview, and download your favorite images. whether you need one {subject} or a hundred, we make the process simple and enjoyable. Exclusive city pattern gallery featuring retina quality images. free and premium options available. browse through our carefully organized categories to quickly find what you need. each {subject} comes with multiple resolution options to perfectly fit your screen. download as many as you want, completely free, with no hidden fees or subscriptions required. Transform your viewing experience with elegant sunset pictures in spectacular desktop. our ever expanding library ensures you will always find something new and exciting. from classic favorites to cutting edge contemporary designs, we cater to all tastes. join our community of satisfied users who trust us for their visual content needs.

Doc Agile Mindmap
Doc Agile Mindmap

Doc Agile Mindmap Professional grade vintage backgrounds at your fingertips. our full hd collection is trusted by designers, content creators, and everyday users worldwide. each {subject} undergoes rigorous quality checks to ensure it meets our high standards. download with confidence knowing you are getting the best available content. Unlock endless possibilities with our incredible city design collection. featuring 4k resolution and stunning visual compositions. our intuitive interface makes it easy to search, preview, and download your favorite images. whether you need one {subject} or a hundred, we make the process simple and enjoyable. Exclusive city pattern gallery featuring retina quality images. free and premium options available. browse through our carefully organized categories to quickly find what you need. each {subject} comes with multiple resolution options to perfectly fit your screen. download as many as you want, completely free, with no hidden fees or subscriptions required. Transform your viewing experience with elegant sunset pictures in spectacular desktop. our ever expanding library ensures you will always find something new and exciting. from classic favorites to cutting edge contemporary designs, we cater to all tastes. join our community of satisfied users who trust us for their visual content needs.

Mindmap Of Agile Pdf
Mindmap Of Agile Pdf

Mindmap Of Agile Pdf Exclusive city pattern gallery featuring retina quality images. free and premium options available. browse through our carefully organized categories to quickly find what you need. each {subject} comes with multiple resolution options to perfectly fit your screen. download as many as you want, completely free, with no hidden fees or subscriptions required. Transform your viewing experience with elegant sunset pictures in spectacular desktop. our ever expanding library ensures you will always find something new and exciting. from classic favorites to cutting edge contemporary designs, we cater to all tastes. join our community of satisfied users who trust us for their visual content needs.

Agile Principles On Mindmap
Agile Principles On Mindmap

Agile Principles On Mindmap

Comments are closed.