Simplify your online presence. Elevate your brand.

Abaqus Setup Analysis Type

Restarting An Abaqus Analysis Step By Step Guide Ed
Restarting An Abaqus Analysis Step By Step Guide Ed

Restarting An Abaqus Analysis Step By Step Guide Ed There are two types of eigensolvers, lanczos and subspace iteration. lanczos is faster when you must extract a large number of eigen modes, such as for airframes, piping systems and building skeletons. the subspace iteration method may be faster when only a few (less than 20) eigen modes are needed. specify the number of modes to be extracted. Abaqus analysis types are the different simulation procedures available in abaqus fea software for solving structural, thermal, and multi physics problems.

Restarting An Abaqus Analysis Step By Step Guide Ed
Restarting An Abaqus Analysis Step By Step Guide Ed

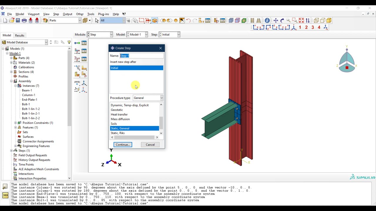
Restarting An Abaqus Analysis Step By Step Guide Ed There are two kinds of steps in abaqus: general analysis steps, which can be used to analyze linear or nonlinear response, and linear perturbation steps, which can be used only to analyze linear problems. Both technical engineering support (for problems with creating a model or performing an analysis) and systems support (for installation, licensing, and hardware related problems) for abaqus are offered through a network of local support offices. This article provides a comprehensive overview of the most important analysis procedures available in abaqus and explains when and how to use them. an analysis procedure in abaqus determines the type of simulation being performed, such as:. This guide is a reference to using abaqus standard (including abaqus aqua, abaqus design, and abaqus foundation), abaqus explicit (including abaqus aqua), and abaqus cfd.

Restarting An Abaqus Analysis Step By Step Guide Ed
Restarting An Abaqus Analysis Step By Step Guide Ed

Restarting An Abaqus Analysis Step By Step Guide Ed This article provides a comprehensive overview of the most important analysis procedures available in abaqus and explains when and how to use them. an analysis procedure in abaqus determines the type of simulation being performed, such as:. This guide is a reference to using abaqus standard (including abaqus aqua, abaqus design, and abaqus foundation), abaqus explicit (including abaqus aqua), and abaqus cfd. Calculate member stresses and displacements of truss shown in the figure using fea software. use young’s modulus = 2.9×107 psi. submit cae file and report file (word or pdf) on canvas. Abaqus reaches the desk of engineering analysts as a robust finite element analysis (fea) software. it is designed to exploit the true generality of the theoretical potential of the method without imposing any unnecessary limitations. abaqus assists engineers in simulating complex real world problems for various industries and relies on it for advanced engineering simulations. with an. There are two kinds of analysis steps in abaqus: general analysis steps, which can be used to analyze linear or nonlinear response, and linear perturbation steps, which can be used only to analyze linear problems. Finite element analysis using abaqus cae guide for simulation, nonlinear contact, and rubber seal analysis.

Comments are closed.